18 Free Interview Scheduling Tools to Boost Recruitment Efficiency

Introduction

In the competitive landscape of recruitment, inefficiencies in scheduling pose significant roadblocks that can severely hinder the hiring process. Organizations now have the opportunity to streamline their recruitment efforts with the rise of free interview scheduling tools, enhancing both efficiency and candidate experience. However, as the variety of options expands, recruiters face the challenge of determining which tools will best meet their unique needs and challenges. This article delves into 18 innovative scheduling solutions designed to transform the way interviews are arranged, allowing recruiters to concentrate on what truly matters—finding the right talent.

AutoSuite: Enhance Recruitment Efficiency with Smart Scheduling

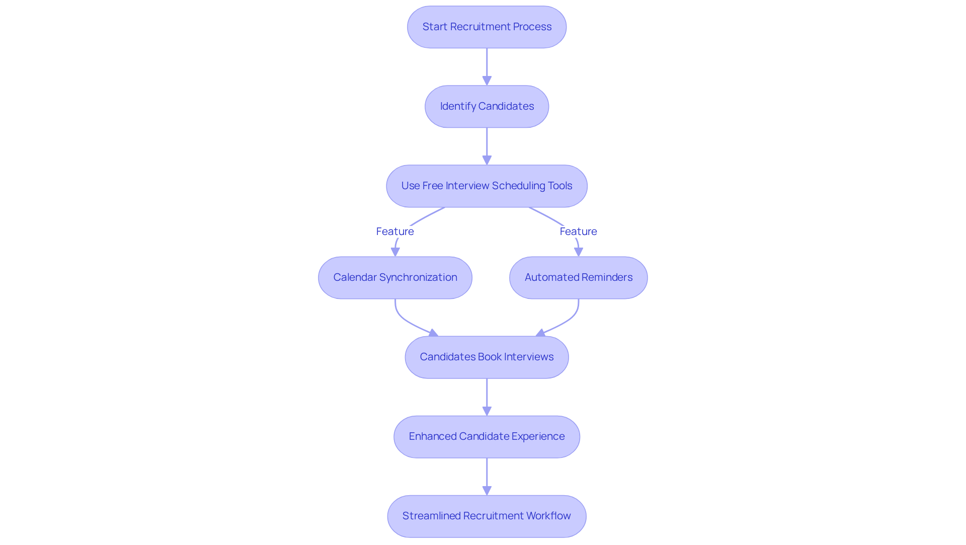
In the realm of recruitment, communication inefficiencies can significantly hinder the hiring process. AutoSuite addresses these operational challenges head-on by providing an intuitive platform that incorporates free interview scheduling tools to streamline the arrangement of interviews. By integrating features such as calendar synchronization and automated reminders, AutoSuite leverages free interview scheduling tools to minimize the back-and-forth communication typically associated with scheduling interviews. This not only saves time but also enhances the overall efficiency of the recruitment process.

Particularly beneficial for large-scale recruitment efforts, AutoSuite provides free interview scheduling tools to ensure that applicants can easily find available time slots without hassle. Imagine a scenario where candidates can seamlessly book interviews with the help of free interview scheduling tools, reducing the stress on both recruiters and applicants alike. This capability not only improves the candidate experience but also allows recruiters to focus on what truly matters—finding the right talent.

With AutoSuite, the recruitment process becomes more organized and efficient. The platform’s unique features empower recruiters to manage their time effectively, leading to quicker hiring decisions and a more streamlined workflow. Explore how AutoSuite can transform your recruitment strategy and elevate your operational efficiency.

This flowchart shows how AutoSuite helps organize the recruitment process. Each step illustrates a feature that contributes to better scheduling and efficiency, leading to an improved experience for both recruiters and candidates.

VidCruiter: Streamline Video Interviews and Scheduling

In today’s fast-paced recruitment landscape, communication inefficiencies can hinder the hiring process. VidCruiter addresses these challenges head-on by revolutionizing the interview experience, allowing recruiters to conduct video interviews effortlessly. With advanced free interview scheduling tools that seamlessly integrate with calendars, applicants can select their preferred interview times. This flexibility not only saves valuable time for both recruiters and candidates but also significantly enhances the overall experience by prioritizing convenience.

HR experts emphasize that a positive applicant experience is crucial; it can lead to improved hiring outcomes and foster a more engaged talent pool. As we look ahead to 2025, the advantages of video interviews become even more pronounced, facilitating structured interactions while accommodating diverse schedules. By leveraging VidCruiter’s capabilities, organizations can ensure their recruitment processes are efficient and empathetic, aligning with the increasing focus on candidate-centric hiring practices.

Investing in candidate experience not only enhances immediate hiring results but also cultivates a positive employer brand that attracts top talent over time. With VidCruiter, organizations can transform their recruitment strategies, ensuring they remain competitive in a rapidly evolving job market. Explore how VidCruiter can elevate your hiring process today.

The center represents VidCruiter's overall impact, while the branches show key areas of focus. This layout helps you understand how each aspect connects to improve the hiring experience.

Rooster: Simplify Interview Scheduling with User-Friendly Tools

In today’s fast-paced hiring environment, communication inefficiencies can significantly hinder recruitment efforts. Rooster addresses these challenges head-on, providing a smooth appointment solution with free interview scheduling tools that empower recruiters to manage interviews with ease. Its intuitive interface caters to users of all technical backgrounds, ensuring that even those with minimal experience can navigate the platform effortlessly.

By seamlessly integrating with popular calendar systems and widely-used email and videoconferencing platforms like Google, Microsoft Outlook, Zoom, Webex, and MS Teams, Rooster minimizes scheduling conflicts. This integration not only simplifies the planning process but also enhances overall recruitment efficiency through the use of free interview scheduling tools. Recruiters have reported a remarkable reduction in the time it takes to arrange interviews, with some noting a decrease from approximately 10 minutes to just 3.5 minutes per candidate. Such efficiency is crucial, as timely decisions can make all the difference in securing top talent.

Moreover, Rooster’s free interview scheduling tools, along with automated alerts and reminders, play a vital role in reducing no-shows, keeping applicants informed and engaged throughout the process. This allows hiring teams to focus more on meaningful interactions with candidates rather than getting bogged down by logistical arrangements. In fact, Rooster is one of the free interview scheduling tools that gives recruiters back over 10 hours a week to concentrate on hiring, making it invaluable in their recruitment arsenal.

As Rachel S., a Manager of Talent Acquisition, states, “Rooster has transformed our interview arrangement experience.” Similarly, Kirsten G., a Senior Recruiting Coordinator, adds, “Breeze of a system and even better customer service! All the planning capabilities – personalization, attachments, signatures, timezones, the list goes on… Rooster is our savior!” With support for planning in over 109 languages, Rooster is well-equipped to serve a diverse hiring audience.

Follow the arrows to see how each feature of Rooster contributes to a smoother recruitment process. Each box highlights a key aspect that makes scheduling easier and more efficient.

Rakuna: Tailored Scheduling for Campus Recruitment

In the realm of campus hiring, communication inefficiencies can pose significant challenges. Rakuna addresses these issues head-on by providing free interview scheduling tools specifically designed to streamline the scheduling of interviews and events. With its innovative features, recruiters can effectively manage large volumes of applicants by offering free interview scheduling tools that empower students to choose their interview times.

A striking 68% of employees prefer a skills-based hiring process, underscoring a growing trend towards candidate-focused practices. As one university recruiter noted, “Self-scheduling options have transformed the way we interact with applicants, making the process more efficient and respectful of their time.” This flexibility not only enhances the candidate experience but also optimizes the hiring process for organizations, leading to improved engagement and satisfaction among candidates.

By adopting Rakuna, organizations can significantly elevate their hiring strategies. Explore how this solution can revolutionize your campus hiring efforts and foster a more efficient, respectful interaction with applicants.

The central node represents Rakuna's scheduling tools. Each branch highlights challenges, benefits, and trends related to campus hiring, showing how they connect to improve the recruitment process.

Goodtime: Optimize Interview Scheduling and Team Coordination

In today’s fast-paced hiring landscape, communication inefficiencies can significantly hinder recruitment efforts. Goodtime addresses these operational challenges by automating the organization of interviews among team members, streamlining the arrangement of complex interview timelines. By ensuring that all essential participants are present, Goodtime enhances communication and simplifies logistics, allowing hiring teams to operate more effectively.

Consider this: talent acquisition teams typically spend 35% of their time on logistics. With Goodtime, that time is drastically reduced, leading to a more efficient hiring process. Organizations utilizing Goodtime have reported quicker decision-making and improved applicant experiences, as the system adeptly navigates the complexities of coordinating across various time zones and participant availabilities.

Key features of Goodtime include:

  • Calendar syncing: Seamlessly integrates with existing schedules.
  • Automatic interviewer selection: Ensures the right people are involved.
  • Interview coordination automation: Takes the hassle out of scheduling.

These features are essential for modern recruitment strategies. By integrating free interview scheduling tools such as Goodtime, teams can concentrate on identifying the right candidates instead of getting bogged down by administrative tasks. This shift not only enhances hiring efficiency but also helps companies maintain a competitive edge in attracting top talent. Explore how Goodtime can transform your recruitment process today.

Each box represents a key step in the process. Follow the arrows to see how each step leads to the next in improving the hiring process with Goodtime.

Bettermeeting: Effective Meeting Scheduling for Recruiters

Recruiters often grapple with communication inefficiencies that hinder their effectiveness. A staggering 78% report difficulties with interviewer availability, while 64% struggle with the endless back-and-forth emails during coordination, highlighting the need for free interview scheduling tools. These challenges can lead to missed opportunities and frustrated candidates, ultimately impacting the hiring process.

Enter Bettermeeting, a robust solution that incorporates free interview scheduling tools specifically designed for planning interviews and meetings. This tool enhances time management through automated reminders and seamless calendar synchronization with Google Calendar and Gmail. By significantly reducing the chances of missed appointments and scheduling conflicts, Bettermeeting, along with the use of free interview scheduling tools, empowers recruiters to maintain focus and organization amidst the chaos of managing numerous applicants and interviewers.

Success stories from users illustrate the transformative impact of Bettermeeting. Automated reminders have revolutionized planning practices by utilizing free interview scheduling tools, ensuring that interviews proceed smoothly and candidates remain engaged throughout the process. With the Pro version available for just $20 per month, recruiters gain access to additional features that further bolster their recruitment success.

Don’t let communication inefficiencies hold you back. Explore Bettermeeting today and elevate your hiring practices to new heights.

Each slice shows the percentage of recruiters experiencing these scheduling challenges — the larger the slice, the more common the issue.

FreeBusy: Accessible Scheduling Solutions for Budget-Conscious Recruiters

FreeBusy serves as an invaluable online planning assistant that effectively utilizes free interview scheduling tools to tackle the operational challenges of coordinating meetings and interviews. By seamlessly integrating with various calendar systems, it empowers recruiters to share their availability effortlessly, significantly reducing the back-and-forth often associated with free interview scheduling tools. This tool is especially advantageous for cost-conscious organizations, providing essential planning features along with free interview scheduling tools, all without the hefty price tag typical of many competing platforms.

As organizations increasingly turn to free interview scheduling tools, studies reveal that nearly 30% of companies are leveraging these tools to enhance their recruitment processes. The appointment management software sector is projected to reach USD 1,518.4 million by 2032, growing at a CAGR of 15.7% from 2025 to 2032. This trend underscores the rising demand for free interview scheduling tools like FreeBusy, which streamline hiring practices.

Success stories from FreeBusy users highlight the effectiveness of free interview scheduling tools in boosting efficiency in scheduling, which leads to a more streamlined hiring experience. As Anh Nguyen, an HR tech researcher, notes, “66% of job applicants accepted a job offer due to a favorable applicant experience.” This statistic highlights the critical role that free interview scheduling tools play in enhancing recruitment outcomes.

In conclusion, FreeBusy not only simplifies the scheduling process but also enhances the overall applicant experience, making it one of the vital free interview scheduling tools for organizations aiming to optimize their recruitment strategies.

The green slice represents the 30% of companies that have adopted free scheduling tools, while the red slice shows the 70% that have not. This highlights the growing trend in the recruitment sector.

Calendly: Effortless Interview Scheduling for Recruiters

In today’s fast-paced recruitment landscape, communication inefficiencies can hinder the hiring process. Recruiters often face the challenge of coordinating schedules with applicants, but free interview scheduling tools can help reduce frustration and prevent lost opportunities. This is where Calendly steps in as a game-changing solution.

Calendly is a leading appointment tool that empowers recruiters to effortlessly indicate their availability, allowing applicants to select interview times that work best for them. Its user-friendly interface and seamless calendar integration not only streamline the scheduling process but also enhance the overall applicant experience. By eliminating the tedious back-and-forth typically associated with arranging meetings, Calendly acts as one of the free interview scheduling tools that saves valuable time for recruiters, enabling them to focus on what truly matters—finding the right talent.

What sets Calendly apart is its unique ability to integrate with various calendar systems, ensuring that recruiters’ schedules are always up-to-date. This feature minimizes the risk of double bookings and scheduling conflicts, providing a smooth experience for both recruiters and applicants. Additionally, the tool offers customizable settings, allowing recruiters to tailor their availability based on specific needs or preferences.

In conclusion, if you’re looking to improve operational efficiency and enhance communication in your recruitment process, using free interview scheduling tools such as Calendly is a step in the right direction. Discover how this powerful tool can transform your scheduling experience and help you connect with top candidates more effectively.

Each box represents a step in the scheduling process. The arrows show how each step connects to the next, illustrating how Calendly improves efficiency and communication for recruiters and applicants.

YouCanBook.me: Customizable Booking for Tailored Recruitment

In today’s fast-paced recruitment landscape, communication inefficiencies can hinder operational success. YouCanBook.me addresses these challenges head-on by offering free interview scheduling tools as a flexible booking solution that allows recruiters to customize their reservation pages to reflect their branding and specific needs. This application serves as one of the free interview scheduling tools that not only streamlines the booking process but also enhances engagement through features like automated notifications and two-way calendar synchronization. As a result, both recruiters and candidates experience a seamless planning journey.

The ability to tailor the booking process with free interview scheduling tools is a game-changer, significantly improving the overall efficiency of recruitment efforts. With YouCanBook.me, recruiters can ensure that every interaction is aligned with their organizational goals, fostering a more productive environment. By integrating free interview scheduling tools, organizations can expect to see a marked increase in candidate satisfaction and engagement, ultimately leading to better hiring outcomes.

Explore how YouCanBook.me can transform your recruitment strategy today. Don’t let communication barriers hold you back; leverage this powerful tool to enhance your operational efficiency and elevate your recruitment process.

The central node represents YouCanBook.me, with branches showing its features and how those features lead to various benefits in recruitment. This visual helps you understand the connections and overall impact at a glance.

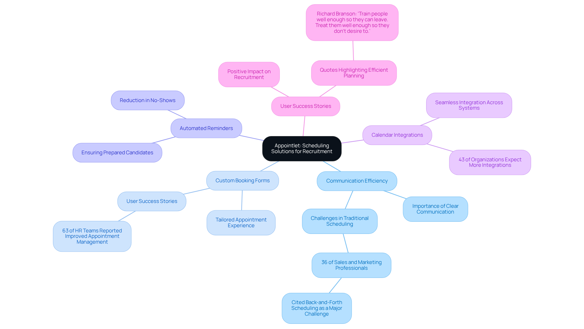
Appointlet: Versatile Scheduling Solutions for Recruitment

In today’s fast-paced recruitment landscape, communication inefficiencies can hinder the hiring process, leading to missed opportunities and frustrated candidates. Enter Appointlet, a versatile appointment management tool designed to empower recruiters in handling appointments and interviews with ease. By utilizing custom booking forms, recruiters can tailor the appointment experience to their specific needs, significantly enhancing efficiency.

Automated reminders further streamline the process, reducing no-shows and ensuring that candidates arrive well-prepared for their interviews. With seamless integration across various calendar systems, Appointlet addresses a critical need; 43% of organizations utilizing management software anticipate additional integrations with other business applications. This capability eliminates appointment conflicts, allowing hiring teams to coordinate interviews effortlessly.

Success stories from users underscore the impact of Appointlet, with 63% of HR teams reporting improved appointment management. As Richard Branson aptly stated, “Train people well enough so they can leave. Treat them well enough so they don’t desire to,” emphasizing the importance of efficient planning in retaining talent. This makes Appointlet one of the indispensable free interview scheduling tools for any recruitment team aiming to optimize their interview processes. Explore how Appointlet can transform your recruitment strategy today.

The central node represents Appointlet, while the branches show its main features. Each feature's sub-points illustrate how Appointlet enhances recruitment efficiency and effectiveness.

ScheduleOnce: Advanced Scheduling Features for Recruiters

In today’s competitive hiring landscape, communication inefficiencies can severely hinder recruitment efforts. Recruiters often struggle with complex interview procedures, leading to missed opportunities and disengaged candidates. ScheduleOnce, now integrated with OnceHub, addresses these challenges head-on by offering advanced appointment solutions tailored for recruiters.

One of the standout features of this solution is its round-robin arrangement, which streamlines coordination among multiple interviewers. This ensures that no applicant is overlooked and that all participants are actively engaged in the process. Organizations seeking to simplify their hiring procedures will find free interview scheduling tools particularly beneficial, as these tools significantly reduce timing conflicts and enhance overall efficiency.

Moreover, automated follow-ups keep applicants informed and engaged throughout the hiring journey, further enriching their experience. Companies utilizing ScheduleOnce have reported remarkable improvements in their hiring processes, with many highlighting the importance of organized planning in attracting top talent. As one organization noted, “Implementing round-robin allocation has transformed our interview coordination, allowing us to connect with candidates more efficiently and effectively.”

This innovative tool simplifies the logistics of hiring and integrates free interview scheduling tools to foster a more organized and responsive employment process. By leveraging the power of ScheduleOnce, organizations can elevate their recruitment strategies and ensure they remain competitive in attracting the best candidates.

The central node represents the main tool, while the branches highlight key features. Each feature connects to benefits, illustrating how ScheduleOnce can improve the hiring process.

Doodle: Group Scheduling Made Easy for Recruitment Teams

Doodle: Group Scheduling Made Easy for Recruitment Teams

Doodle stands out as a premier scheduling tool, expertly designed for group scheduling, making it an essential resource for recruitment teams. Communication inefficiencies can hinder the hiring process, but with Doodle’s polling feature, recruiters can effortlessly gather availability from interviewers. This streamlines the search for common times for panel interviews, particularly when coordinating multiple stakeholders. The result? Scheduling becomes not just efficient, but remarkably straightforward.

The impact of Doodle polls on panel interview efficiency is profound. They eliminate the delays often caused by back-and-forth communications, allowing recruiters to concentrate on evaluating candidates rather than managing logistics. Organizations utilizing Doodle have reported a staggering reduction in time-to-hire by up to 33%. This statistic underscores the tool’s effectiveness in enhancing recruitment processes.

Success stories abound, with numerous organizations experiencing improved coordination and faster hiring timelines thanks to Doodle. As one recruiter aptly noted, “Using Doodle has transformed our planning process, making it faster and more collaborative.” This tool exemplifies how free interview scheduling tools can revolutionize recruitment methods, resulting in a more efficient hiring process. Furthermore, the Recruiting Interview Scheduling Solutions market is projected to grow significantly, highlighting the increasing importance of platforms like Doodle in today’s competitive hiring landscape.

Follow the arrows to see how Doodle addresses scheduling issues step-by-step, leading to faster hiring processes and improved collaboration.

Explore Versatile Scheduling Tools for Diverse Recruitment Needs

Recruiters face significant challenges in optimizing their hiring processes. To address these operational inefficiencies, it’s crucial to assess a variety of planning resources tailored to specific needs. From straightforward scheduling applications to robust platforms that seamlessly integrate with applicant tracking systems, the right free interview scheduling tools can dramatically enhance hiring efficiency.

Consider this:

  • 72% of organizations prioritize user-friendliness when selecting software, underscoring its importance in the recruitment landscape.
  • Moreover, 63% of job seekers prefer companies that leverage technology in their application processes.

This highlights the necessity for user-friendly resources that benefit both recruiters and candidates alike. For instance, organizations utilizing automated hiring systems have reported a remarkable 70% increase in hiring efficiency, as noted by the Society for Human Resource Management (SHRM).

A compelling case study illustrates this point further. A major retail chain experienced a 40% reduction in time spent on each hire after implementing automated hiring systems. This emphasizes the critical nature of selecting resources that align with hiring strategies and enhance user experience. Additionally, firms that utilize free interview scheduling tools in their hiring processes can reduce time-to-hire by 30-50%, showcasing the effectiveness of these tools in streamlining recruitment efforts.

In conclusion, the integration of technology in hiring not only improves efficiency but also enhances the overall experience for both recruiters and candidates. By exploring these innovative solutions, organizations can position themselves for success in a competitive job market.

Each slice of the pie shows how much organizations and job seekers value different aspects of recruitment tools — larger slices mean a higher value placed on that aspect.

Recruitment Platforms: Built-In Scheduling for Streamlined Hiring

In today’s fast-paced hiring landscape, communication inefficiencies can significantly hinder recruitment efforts. Many contemporary hiring platforms now come equipped with free interview scheduling tools designed to tackle these operational challenges head-on. These solutions empower recruiters to manage applications, use free interview scheduling tools, and communicate with candidates seamlessly—all in one place. By leveraging a platform that combines these essential functionalities, organizations can streamline their recruitment processes, reduce complexity, and enhance overall efficiency.

Imagine the impact of a unified system: no more juggling multiple tools or losing track of candidate communications. With integrated scheduling, recruiters can focus on what truly matters—finding the right talent. This not only saves time but also improves the candidate experience, making your organization more attractive to top applicants.

Explore how free interview scheduling tools can transform your hiring process. By adopting an integrated approach, you position your organization to thrive in a competitive job market, ensuring that you attract and retain the best talent available.

Each box represents a step in the recruitment journey, showing how each action connects and leads to the next, ultimately improving your hiring success.

Evaluate Unique Features of Scheduling Tools for Optimal Recruitment

When selecting a planning application, it’s essential to evaluate the unique features each option offers. Key aspects to consider include:

  1. Calendar integration
  2. Automated reminders
  3. User interface
  4. Customization capabilities

Understanding the strengths and weaknesses of various tools empowers recruiters to make informed decisions that enhance their hiring processes.

Communication inefficiencies can significantly hinder operational effectiveness. For instance, studies show that organizations with streamlined communication see a 25% increase in productivity. By leveraging the right planning application, recruiters can mitigate these challenges, ensuring a smoother workflow.

The advantages of a well-chosen planning application are clear. Features like seamless calendar integration and automated reminders not only save time but also reduce the risk of missed deadlines. This leads to a more organized and efficient hiring process, ultimately attracting top talent.

In conclusion, by comprehensively assessing the available options, recruiters can select a planning application that aligns with their needs. This strategic choice not only improves operational efficiency but also enhances the overall candidate experience.

The center represents the main evaluation theme, and the branches show the key features that recruiters should consider when choosing a scheduling tool.

Identify the Right Tool: Match Scheduling Solutions to Recruitment Challenges

To enhance recruitment efficiency, it’s vital to identify a planning resource that aligns with your specific challenges. Are you facing high candidate volumes, complex interview processes, or the need for team collaboration? Choosing free interview scheduling tools designed for these needs can significantly streamline your hiring efforts. Organizations that implement AI-driven planning solutions experience a remarkable 20% boost in hiring efficiency, allowing teams to focus on strategic tasks rather than administrative burdens.

Conducting a thorough needs evaluation is essential; it helps pinpoint the most suitable solutions for your unique hiring environment. As HR experts emphasize, “Understanding your time management needs can lead to better applicant experiences and ultimately higher retention rates.” Success stories abound, with companies like Kula leveraging smart planning resources to manage high-volume hiring effectively, ensuring that no qualified candidate slips through the cracks amid a flood of applications.

Moreover, 56% of candidates report that delays in interview scheduling are a major frustration, highlighting the significance of utilizing free interview scheduling tools to align timing solutions with your hiring requirements. By addressing these challenges, you can transform your hiring process into a more efficient and candidate-centered experience. Explore how these innovative solutions can elevate your recruitment strategy today!

The center represents the overarching theme of recruitment efficiency, while the branches show specific challenges and the tools that can help address them. Each color-coded branch makes it easy to follow the connections.

Integrate Scheduling Tools: Enhance Recruitment Efficiency

Combining time management tools with current recruitment systems addresses a pressing operational challenge: communication inefficiencies. When planning software seamlessly connects with applicant tracking systems and communication platforms, it significantly reduces manual data entry and minimizes errors, fostering a more cohesive workflow. This integration allows recruiters to focus on engaging with applicants rather than getting bogged down in logistical details.

However, organizations face hurdles; 54% struggle with integration complexity, and 67% encounter data quality issues during implementation. Yet, those who have adopted these integrations report a remarkable reduction in time-to-hire—from an average of 42 days to just 28 days. This showcases the substantial impact streamlined processes can have on hiring efficiency. Moreover, companies utilizing automated planning systems have experienced a 33% reduction in cost-per-hire, translating to yearly savings of around $2.3 million for large organizations.

As one organization noted, “The integration of our planning software has not only improved our efficiency but also enhanced the candidate experience, allowing us to focus on what truly matters—building relationships with potential hires.” This statement underscores how effectively incorporating systems can transform hiring effectiveness, making it essential for organizations aiming to enhance their employment procedures. Furthermore, the collaborative aspects of free interview scheduling tools enhance visibility among hiring groups, further aiding a unified approach to hiring.

The central node represents the main idea of integration, while branches show the benefits and challenges associated with it. Each sub-branch provides more detail on specific aspects, allowing readers to see the interconnectedness of these elements.

Leverage Scheduling Tools: Improve Team Communication in Recruitment

Inefficient communication can severely hinder recruitment efforts, leading to delays and misunderstandings. However, employing planning resources can significantly enhance communication among recruitment teams. These free interview scheduling tools provide a centralized platform for scheduling interviews and meetings, ensuring that all team members remain informed and aligned. This improved communication fosters better collaboration, minimizes misunderstandings, and ultimately streamlines the hiring process.

Organizations that have adopted free interview scheduling tools have reported a remarkable reduction in time-to-hire. In fact, some have experienced a decrease of nearly six days in their recruiting cycles. Moreover, those utilizing AI hiring solutions see a 33% decrease in both time-to-hire and cost-per-hire. This data underscores the effectiveness of these tools in transforming recruitment processes.

Additionally, 67% of recruiters using these resources have noted enhanced applicant engagement and satisfaction. With the ability to respond to inquiries and arrange interviews more efficiently, candidates feel more valued throughout the hiring process. As one team leader aptly stated, ‘Having free interview scheduling tools has transformed our workflow, enabling us to concentrate on identifying the right individuals instead of being overwhelmed by logistics.’

Swapnali Mahesh Shende further emphasizes this shift, stating, “Automation is transforming the way companies recruit by saving time, cutting expenses, and enhancing the quality of applicants.” This transformation not only improves internal collaboration but also elevates the overall candidate experience, making it a vital component of modern recruitment strategies.

However, organizations must remain vigilant about potential challenges, such as data quality issues and integration complexity, when implementing these tools. By addressing these concerns, companies can fully leverage the benefits of centralized planning resources and enhance their recruitment efforts.

Each slice of the pie shows how much these tools have improved different aspects of recruitment — the larger the slice, the bigger the impact on that area.

Conclusion

Embracing free interview scheduling tools is crucial for modern recruitment strategies, as they significantly boost operational efficiency and enhance the candidate experience. These tools streamline the scheduling process and tackle the communication challenges that often hinder hiring teams. By integrating these resources into recruitment workflows, organizations can concentrate more on engaging with candidates and making informed hiring decisions.

This article highlights various free interview scheduling tools, each offering unique features and benefits. For instance, AutoSuite’s intuitive platform minimizes back-and-forth communication, while VidCruiter’s video interview capabilities provide a modern touch. Additionally, tools like Rooster and Rakuna cater to specific environments, such as large-scale hiring and campus recruitment, showcasing the versatility of these scheduling solutions.

In today’s competitive job market, leveraging innovative scheduling tools is not merely an option; it’s a necessity. Organizations that prioritize technology in their hiring processes can expect improved efficiency, reduced time-to-hire, and enhanced candidate satisfaction. By adopting the right tools, recruiters can transform their hiring practices, ensuring they attract and retain the best talent available. Explore these solutions today to elevate your recruitment strategy and stay ahead in the ever-evolving landscape of talent acquisition.

Frequently Asked Questions

What is AutoSuite and how does it enhance recruitment efficiency?

AutoSuite is a platform that addresses communication inefficiencies in recruitment by providing free interview scheduling tools. It streamlines the arrangement of interviews through calendar synchronization and automated reminders, reducing the back-and-forth communication typically required for scheduling.

What are the benefits of using AutoSuite for large-scale recruitment?

AutoSuite allows applicants to easily find available time slots for interviews, improving the candidate experience and reducing stress for both recruiters and applicants. This enables recruiters to focus on finding the right talent more effectively.

How does VidCruiter improve the video interview process?

VidCruiter revolutionizes the interview experience by allowing recruiters to conduct video interviews effortlessly. It offers advanced free interview scheduling tools that integrate with calendars, enabling applicants to select their preferred interview times, thus enhancing convenience for both parties.

Why is candidate experience important in recruitment?

A positive candidate experience is crucial as it can lead to improved hiring outcomes and foster a more engaged talent pool. Organizations that prioritize candidate experience are likely to attract top talent and build a positive employer brand.

What features does Rooster offer to simplify interview scheduling?

Rooster provides free interview scheduling tools that integrate with popular calendar systems and videoconferencing platforms. It minimizes scheduling conflicts, reduces the time required to arrange interviews, and includes automated alerts and reminders to decrease no-shows.

How much time can recruiters save by using Rooster?

Recruiters using Rooster have reported a decrease in the time it takes to arrange interviews from approximately 10 minutes to just 3.5 minutes per candidate, allowing them to save over 10 hours a week for more meaningful interactions.

What is Rakuna’s focus in the recruitment process?

Rakuna focuses on campus hiring by providing free interview scheduling tools designed to streamline the scheduling of interviews and events. It allows students to choose their interview times, enhancing the candidate experience and optimizing the hiring process.

How does Goodtime optimize interview scheduling?

Goodtime automates the organization of interviews among team members, streamlining complex interview timelines. It enhances communication and logistics, allowing hiring teams to operate more effectively and reduce the time spent on scheduling.

What are the key features of Goodtime?

Key features of Goodtime include calendar syncing, automatic interviewer selection, and interview coordination automation. These features help recruitment teams focus on identifying the right candidates instead of administrative tasks.

Leave a Reply

Your email address will not be published. Required fields are marked *