4 Best Practices for Effective Calendar Online Scheduling
Overview
Effective online calendar scheduling is crucial in overcoming communication inefficiencies that can hinder productivity. By establishing clear scheduling objectives, teams can align their efforts and minimize misunderstandings. Integrating scheduling tools fosters seamless communication, allowing for real-time updates and reducing the likelihood of conflicts. Customizing scheduling settings ensures that each team member’s preferences are considered, enhancing user satisfaction. Finally, monitoring outcomes enables continuous improvement, allowing teams to adapt and refine their scheduling processes.
Research shows that these best practices significantly enhance productivity and reduce scheduling conflicts. For instance, organizations that implement integrated scheduling tools report a 30% decrease in missed meetings and a notable increase in team collaboration. Understanding team needs and leveraging technology not only streamlines planning but also cultivates a more engaged workforce.
In conclusion, adopting these four best practices—clear objectives, integrated tools, customized settings, and outcome monitoring—can transform how teams manage their schedules. By prioritizing effective online calendar scheduling, organizations can foster a more efficient and harmonious work environment.
Introduction
Effective online scheduling is not merely a logistical necessity; it represents a strategic advantage that can significantly boost organizational productivity. By setting clear scheduling objectives and leveraging advanced tools, teams can streamline their planning processes and enhance communication. Yet, as work environments grow increasingly complex, how can organizations ensure their scheduling practices not only address current demands but also adapt to future challenges?
This article explores four best practices designed to transform online scheduling into a seamless, efficient experience. These strategies pave the way for improved collaboration and success, ensuring that your organization remains agile and responsive in a fast-paced landscape.
Consider the impact of communication inefficiencies: they can lead to missed opportunities and decreased productivity. By implementing effective scheduling solutions, organizations can mitigate these challenges, fostering a culture of collaboration and efficiency.
Join us as we delve into these best practices, showcasing how they can revolutionize your scheduling approach and drive your organization toward greater success.
Establish Clear Scheduling Objectives
To create efficient planning goals, organizations must first recognize the specific requirements of their teams and the intended outcomes. Engaging with team members is crucial for understanding their planning challenges and preferences. For example, if a team frequently encounters conflicts regarding meeting times, a clear objective could be to reduce overlaps by implementing a standardized meeting protocol. Research shows that integrating employee data can significantly enhance satisfaction and engagement, underscoring the necessity of grasping team needs.
Implementing SMART (Specific, Measurable, Achievable, Relevant, Time-bound) goals is vital for tracking progress and ensuring that planning objectives align with broader organizational aims. Notably, dedicating just 10-12 minutes to planning can save at least two hours of lost time, highlighting the importance of effective time management. Regularly reassessing these goals enables teams to adapt to evolving demands, ultimately boosting overall planning efficiency.
Operations directors stress that recognizing and accommodating employee needs—such as preferred shifts and availability—leads to heightened satisfaction and productivity. Furthermore, providing emotional and mental support for team members can enhance planning practices, fostering a more supportive work environment. Case studies, including those that illustrate the benefits of automating planning processes, demonstrate the effectiveness of these strategies in achieving timing efficiency.

Integrate Scheduling Tools for Seamless Communication
In today’s fast-paced environment, communication inefficiencies can severely hinder organizational productivity. To combat this challenge, organizations must integrate planning tools, including calendar online scheduling, that facilitate real-time updates and notifications. Tools like Schedulelink facilitate calendar online scheduling by automating meeting requests and confirmations, significantly cutting down the back-and-forth communication often associated with scheduling.
By synchronizing with existing communication platforms such as Slack or Microsoft Teams, these tools ensure that all team members receive instant updates about changes. This integration not only saves valuable hours but also minimizes the risk of miscommunication, allowing teams to focus on their core tasks rather than administrative details. Statistics reveal that social media applications enable users to plan posts weeks or even months in advance, showcasing the time-saving potential of automated planning tools.
Moreover, a compelling case study highlights the time management advantages of these tools, demonstrating that communications professionals can create content ahead of time. This proactive approach alleviates the pressure of last-minute tasks, empowering teams to concentrate on strategic initiatives. By leveraging Schedulelink for calendar online scheduling, organizations can improve their appointment coordination efficiency and overall productivity, paving the way for a more streamlined operational framework.

Customize Scheduling Settings for Enhanced User Experience
Organizations face significant challenges due to communication inefficiencies, which can lead to calendar online scheduling conflicts and wasted time. However, by leveraging the customization features in their planning tools, companies can effectively address these issues. Allowing users to set preferences for appointment durations, time zones, and availability periods can dramatically reduce scheduling conflicts. For instance, when users define their working hours and preferred meeting lengths, coordination becomes much more seamless.
Moreover, offering options for customized alerts and reminders enhances the user experience, ensuring individuals are well-prepared for their appointments. Prioritizing user preferences not only cultivates a culture of efficiency and collaboration but also leads to improved outcomes. Research shows that over 60% of link users want to prioritize high-priority meetings, highlighting the critical role of customized planning options in boosting user satisfaction.
As one operations director noted, “Establishing specific, measurable objectives—such as decreasing no-shows by 40%—is essential for monitoring success and validating our expenditure on planning tools.” This perspective aligns with findings that automated reminders can reduce no-show rates by 22.2%. By implementing these strategies, organizations can significantly enhance their planning processes through calendar online scheduling and achieve better results.

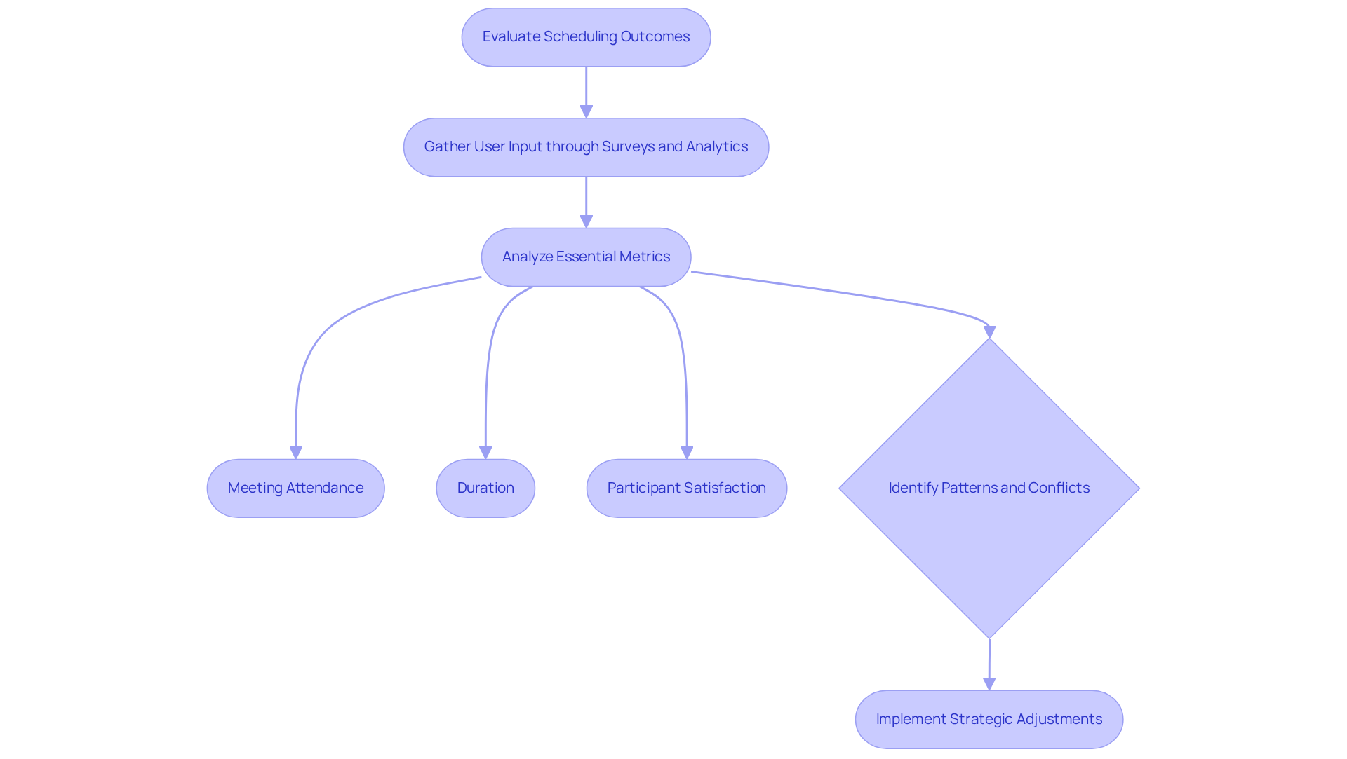
Monitor and Analyze Scheduling Outcomes for Continuous Improvement
To tackle the pressing issue of communication inefficiencies, organizations must prioritize the regular evaluation of outcomes and actively seek user input. This proactive approach can be effectively achieved through surveys and analytics tools that monitor essential metrics such as:
- Meeting attendance
- Duration
- Participant satisfaction
By analyzing this data, organizations can uncover patterns—like recurring conflicts in scheduling or underutilized time slots—that enable strategic adjustments.
For example, if analytics reveal that specific time periods consistently attract low attendance, teams can rethink their planning strategies to better align with participants’ availability. This shift not only fosters a culture of feedback and data-driven analysis but also empowers teams to take greater ownership of their management processes. Ultimately, this leads to enhanced productivity. Research indicates that organizations implementing effective time management strategies can reclaim up to 20% of work hours, significantly boosting overall efficiency.

Conclusion
Implementing effective online scheduling practices is not just beneficial; it’s essential for enhancing organizational efficiency and productivity. Communication inefficiencies can lead to significant operational challenges, impacting team dynamics and overall performance. By establishing clear scheduling objectives and integrating advanced tools, organizations can create a streamlined process that meets the diverse needs of their teams. This comprehensive approach not only reduces scheduling conflicts but also fosters a culture of collaboration and satisfaction among team members.
Key insights emphasize the importance of understanding team requirements and leveraging technology for seamless communication. Establishing SMART goals and utilizing tools like Schedulelink for automated scheduling are crucial steps. Customizing settings to fit user preferences enhances the user experience, while monitoring and analyzing scheduling outcomes allows organizations to identify patterns and make necessary adjustments. This ultimately leads to more effective time management and improved productivity.
In a landscape where time is a valuable resource, prioritizing effective online scheduling practices can significantly impact overall organizational performance. By adopting these strategies, companies can enhance their operational efficiency and create a more supportive and engaged work environment. Embracing these best practices will pave the way for long-term success and adaptability, ensuring that organizations remain competitive in an ever-evolving market.
Frequently Asked Questions
What is the first step in creating efficient planning goals for organizations?
The first step is to recognize the specific requirements of the teams and the intended outcomes, which involves engaging with team members to understand their planning challenges and preferences.
How can organizations address conflicts regarding meeting times?
Organizations can implement a standardized meeting protocol as a clear objective to reduce overlaps and conflicts regarding meeting times.
What framework is recommended for setting planning objectives?
The SMART framework (Specific, Measurable, Achievable, Relevant, Time-bound) is recommended for setting and tracking planning objectives.
How can effective planning impact time management?
Dedicating just 10-12 minutes to planning can save at least two hours of lost time, emphasizing the importance of effective time management.
Why is it important to regularly reassess planning goals?
Regularly reassessing planning goals allows teams to adapt to evolving demands, which ultimately boosts overall planning efficiency.
What role do employee needs play in planning practices?
Recognizing and accommodating employee needs, such as preferred shifts and availability, leads to heightened satisfaction and productivity.
How can emotional and mental support enhance planning practices?
Providing emotional and mental support for team members can create a more supportive work environment, which enhances overall planning practices.
What evidence supports the effectiveness of the discussed planning strategies?
Case studies illustrate the benefits of automating planning processes and demonstrate the effectiveness of these strategies in achieving timing efficiency.
