Craft an Effective Email to Invite Meeting: A Step-by-Step Guide
Overview
The article primarily aims to guide readers through the process of crafting effective emails for inviting participants to meetings. It highlights the critical role of clarity in communication, focusing on essential elements such as subject lines and agendas. Furthermore, it outlines best practices, including timely sending and personalization, which are vital for enhancing engagement and ensuring higher attendance rates.
In today’s fast-paced environment, communication inefficiencies can lead to missed opportunities and decreased productivity. By implementing clear and concise email strategies, organizations can significantly improve their meeting attendance and participant engagement. For instance, studies show that personalized invitations can increase attendance rates by up to 30%.
To achieve this, the article emphasizes the importance of structuring emails effectively. Key components like a compelling subject line and a well-defined agenda are crucial for capturing attention and conveying the meeting’s purpose. By following these guidelines, professionals can foster a culture of effective communication that drives operational efficiency.
In conclusion, mastering the art of email invitations not only enhances engagement but also contributes to overall organizational success. By prioritizing clarity and personalization, individuals can ensure that their meetings are well-attended and productive.
Introduction
Crafting a meeting invitation email may seem straightforward, yet it wields significant influence over attendance and engagement. These emails transcend mere logistical tools; they act as a crucial communication bridge that conveys purpose and invites collaboration. By mastering the art of writing an effective invitation, individuals can ensure their meetings are not just attended but also productive and meaningful.
Consider the impact of communication inefficiencies: studies show that poorly crafted invitations can lead to decreased participation rates, ultimately affecting the productivity of the meeting. What strategies can be employed to transform a simple request into an engaging call to action? By implementing clear, assertive language and emphasizing the value of participation, you can compel recipients to prioritize their involvement.
Incorporating elements such as statistics or expert testimonials can further validate your claims, making your invitation not just a request but a compelling opportunity. Emphasize the unique features of your meeting—whether it’s a chance to collaborate on a critical project or share valuable insights. This approach not only captures attention but also fosters a sense of urgency and importance around the meeting, encouraging recipients to take action.
Understand the Purpose of Meeting Invitation Emails
Invitation emails, specifically the email to invite meeting, serve as a formal request for participation in scheduled gatherings, playing a crucial role in effective communication. They convey essential information, including the gathering’s purpose, date, time, and location. Understanding this purpose allows you to frame your email to invite meeting effectively, ensuring that recipients recognize the significance of their participation. A clearly articulated purpose in the email to invite meeting encourages attendees to prioritize the gathering and enhances engagement and outcomes.
- Clarify Objectives: Clearly state the meeting’s aims, whether it’s decision-making, brainstorming, or information sharing. Research shows that 61% of C-suite executives attribute unproductive gatherings to a lack of clear objectives, highlighting the necessity of including defined goals in your email to invite meeting.
- Highlight Importance: Emphasize the necessity of the gathering and its relevance to invitees’ roles or responsibilities. This connection can significantly boost their motivation to attend.
- Encourage Participation: Make it clear that their input is valued and essential for the gathering’s success. A well-defined agenda can lead to more productive discussions, as 79% of employees affirm that a clear agenda enhances session effectiveness. Including an agenda in your request not only clarifies expectations but also fosters engagement.
As James Humes wisely noted, “The art of communication is the language of leadership.” By focusing on these elements, you can craft compelling requests in an email to invite meeting that not only convey information but also inspire presence and active involvement.

Identify Key Elements of an Effective Invitation Email
An effective meeting invitation email must encompass several key elements to ensure clarity and encourage attendance:
- Subject Line: Craft a clear and concise subject line that reflects the meeting’s purpose, such as ‘Project Update Meeting – [Date]’. A compelling subject line can significantly impact attendance rates; studies show that well-structured subject lines increase open rates by up to 50%.
- Greeting: Begin with a polite salutation that addresses the recipients appropriately, setting a professional tone.
- Gathering Details: Clearly specify the date, duration, and location (or virtual link). This information is vital, as 72% of employees indicate losing time due to gatherings starting late, frequently caused by ambiguous details and technical problems.
- Agenda: Provide a brief outline of the topics to be discussed. A clearly outlined agenda not only assists participants in preparing but also boosts productivity. In fact, 67% of professionals agree that having an agenda aids in a successful gathering. As Sarah Hollenbeck notes, establishing clear objectives for gatherings is crucial for productive discussions.
- Purpose Statement: Include a clear statement of the meeting’s objectives. This helps participants recognize the significance of their presence and promotes involvement.
- RSVP Request: Encourage recipients to confirm their presence. This not only aids in planning but also fosters accountability among participants.
- Contact Information: Offer your contact details for any questions or clarifications, ensuring that attendees feel supported and informed.
By incorporating these elements, your email to invite meeting can become more effective, resulting in higher attendance and more productive discussions. Furthermore, it’s crucial to acknowledge that US companies forfeit around $259 billion each year due to unproductive gatherings, highlighting the necessity for well-designed requests.

Craft the Invitation Email: Step-by-Step Instructions
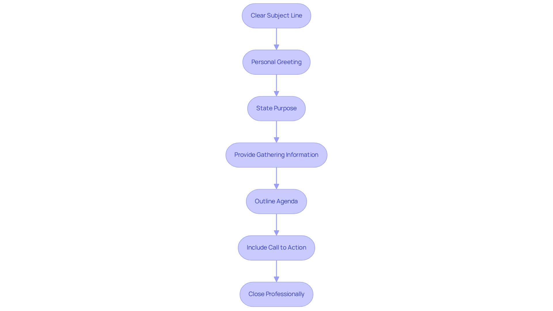
Creating an effective email to invite meeting is crucial for enhancing communication efficiency. Start with a clear subject line that succinctly conveys the purpose of the gathering. Aim for clarity and brevity, ideally keeping it under 40 characters to ensure visibility on mobile devices. Remember, 35% of invitations are sent less than 24 hours in advance, making prompt subject lines essential.
Next, begin with a greeting. Address the recipients politely, using their names if possible to personalize the message. This small touch can significantly enhance engagement.
Then, state the purpose clearly. Articulate the reason for the gathering in the opening lines, ensuring recipients understand its significance. This clarity sets the tone for the entire meeting.
Provide gathering information by including essential details such as the date, schedule, duration, and location or link for online gatherings. Don’t forget to specify the time zone to avoid confusion.
Outline the agenda by briefly listing the topics to be discussed. This helps attendees prepare and sets expectations for the gathering. As David Smith observes, a well-defined agenda is essential for maintaining brevity and focus during discussions.
Include a call to action by encouraging recipients to RSVP by a specific date. This not only confirms their participation but also enhances engagement and accountability.
Finally, close professionally. End with a polite closing statement and provide your contact information for any follow-up questions. By following these recommendations, you can significantly enhance the efficiency of your gathering requests, such as sending an email to invite meeting, leading to increased participation rates and more fruitful sessions. Distributing requests early can positively influence participation rates, ensuring that all essential individuals can attend.

Apply Best Practices for Successful Meeting Invitations
To maximize the effectiveness of your meeting invitation emails, consider these best practices:
-
Send Invitations Early: Aim to send your invitations at least 3-5 days in advance. This allows attendees sufficient time to adjust their schedules, significantly increasing the likelihood of attendance. Research indicates that early invitations can lead to a 30% increase in appointment confirmations.
-
Be Concise: Keep your email brief and to the point. Avoid unnecessary jargon or lengthy explanations, as clarity is key to ensuring your message is understood.
-
Personalize When Possible: Tailor your message to the recipients. Personalization can enhance engagement, with studies showing that personalized emails can increase response rates by up to 60%. According to a Customer Engagement Expert, understanding your customer’s needs is crucial for effective communication.
-
Follow Up: If you haven’t received RSVPs, consider sending an email to invite meeting as a gentle reminder a day or two prior to the gathering. Effective follow-up strategies can boost attendance rates significantly, as timely reminders keep the meeting top-of-mind for attendees. Automated reminders have been shown to reduce no-shows by 29%, making them a valuable tool in your follow-up strategy.
-
Respect Time Zones: If your attendees are in different time zones, clearly state the time in each relevant zone to avoid confusion. This consideration demonstrates professionalism and respect for your attendees’ schedules.
-
Use a Professional Tone: Maintain a professional yet friendly tone throughout the email. This fosters a positive atmosphere and encourages recipients to engage with your invitation.

Conclusion
Crafting an effective email to invite a meeting is not just a formality; it’s a critical component of fostering clear communication and driving participation. When you understand the purpose behind these emails and incorporate essential elements, you can significantly enhance the effectiveness of your meeting invitations. Clarity, relevance, and engagement are paramount, ensuring that recipients recognize the true value of their participation.
Several key strategies stand out in this discussion:
- Clarifying objectives is crucial.
- Emphasizing the importance of the meeting and encouraging active participation through a well-defined agenda can make all the difference.
- Best practices such as sending invitations early, personalizing the message, and following up with reminders are vital for boosting attendance and productivity.
Each of these components transforms a simple invitation into a compelling call to action.
In conclusion, the ability to craft an effective meeting invitation email can dramatically influence the success of any gathering. By applying the insights and best practices discussed, you can enhance your communication skills and ensure that meetings are not only well-attended but also productive. Embracing these strategies is essential for anyone looking to improve their meeting dynamics and achieve desired outcomes.
Frequently Asked Questions
What is the purpose of meeting invitation emails?
Meeting invitation emails serve as formal requests for participation in scheduled gatherings, conveying essential information such as the gathering’s purpose, date, time, and location.
Why is it important to understand the purpose of a meeting invitation email?
Understanding the purpose allows you to frame your email effectively, ensuring recipients recognize the significance of their participation, which can enhance engagement and outcomes.
How should you clarify the objectives of a meeting in the invitation email?
Clearly state the meeting’s aims, such as decision-making, brainstorming, or information sharing, as a lack of clear objectives can lead to unproductive gatherings.
What role does highlighting the importance of the meeting play in the invitation?
Emphasizing the necessity of the gathering and its relevance to invitees’ roles can significantly boost their motivation to attend.
How can you encourage participation in the meeting through the invitation email?
Make it clear that the invitees’ input is valued and essential for the gathering’s success, and include a well-defined agenda to clarify expectations and foster engagement.
What impact does including an agenda have on the effectiveness of a meeting?
A clear agenda enhances session effectiveness, as 79% of employees affirm that it leads to more productive discussions.
What is a notable quote related to communication in meetings?
James Humes noted, “The art of communication is the language of leadership,” highlighting the importance of effective communication in crafting meeting invitations.
