Master Google Calendar Import Formats: ICS and CSV Explained
Introduction
Mastering the complexities of Google Calendar import formats is crucial for anyone aiming to enhance their scheduling efficiency. With two primary options – ICS and CSV – each format presents distinct advantages for effective event management. However, the real challenge lies in discerning which format aligns best with individual needs and navigating potential pitfalls during the import process.
What strategies can users implement to ensure a smooth transition and sidestep common errors when importing their calendar events? By understanding these formats and their unique features, users can significantly streamline their scheduling efforts and avoid the frustrations that often accompany calendar management.
Explore Google Calendar Import Formats: ICS and CSV
Managing occasions effectively is crucial in today’s fast-paced environment, and the Google Calendar import format provides two primary options: ICS (iCalendar) and CSV (Comma-Separated Values). The ICS format is essential for sharing calendar occurrences, providing detailed information such as times, locations, and reminders. This format is particularly beneficial for importing events from various calendar applications, ensuring a seamless data transition.
On the other hand, CSV files offer greater flexibility and can be easily created using spreadsheet software like Excel. They are especially suitable for bulk importing multiple events, although they require specific formatting to ensure compatibility with the scheduling platform. For successful CSV imports, it’s vital that the first row contains headers corresponding to the necessary fields, such as ‘Subject’, ‘Start Date’, and ‘Start Time’.
With approximately 1.215 billion monthly visits to Google Calendar and 70% of adults relying on digital planners, understanding these formats is essential for users aiming to enhance their management processes. Experts in calendar management emphasize that utilizing the Google Calendar import format, along with ICS and CSV formats, not only boosts efficiency but also streamlines the organization of activities, making them indispensable tools for modern scheduling.
Moreover, as highlighted by ECAL, calendar management ranks as the third most popular activity on smartphones, underscoring the importance of mastering the Google Calendar import format. By leveraging these tools, users can significantly improve their scheduling capabilities and operational efficiency.

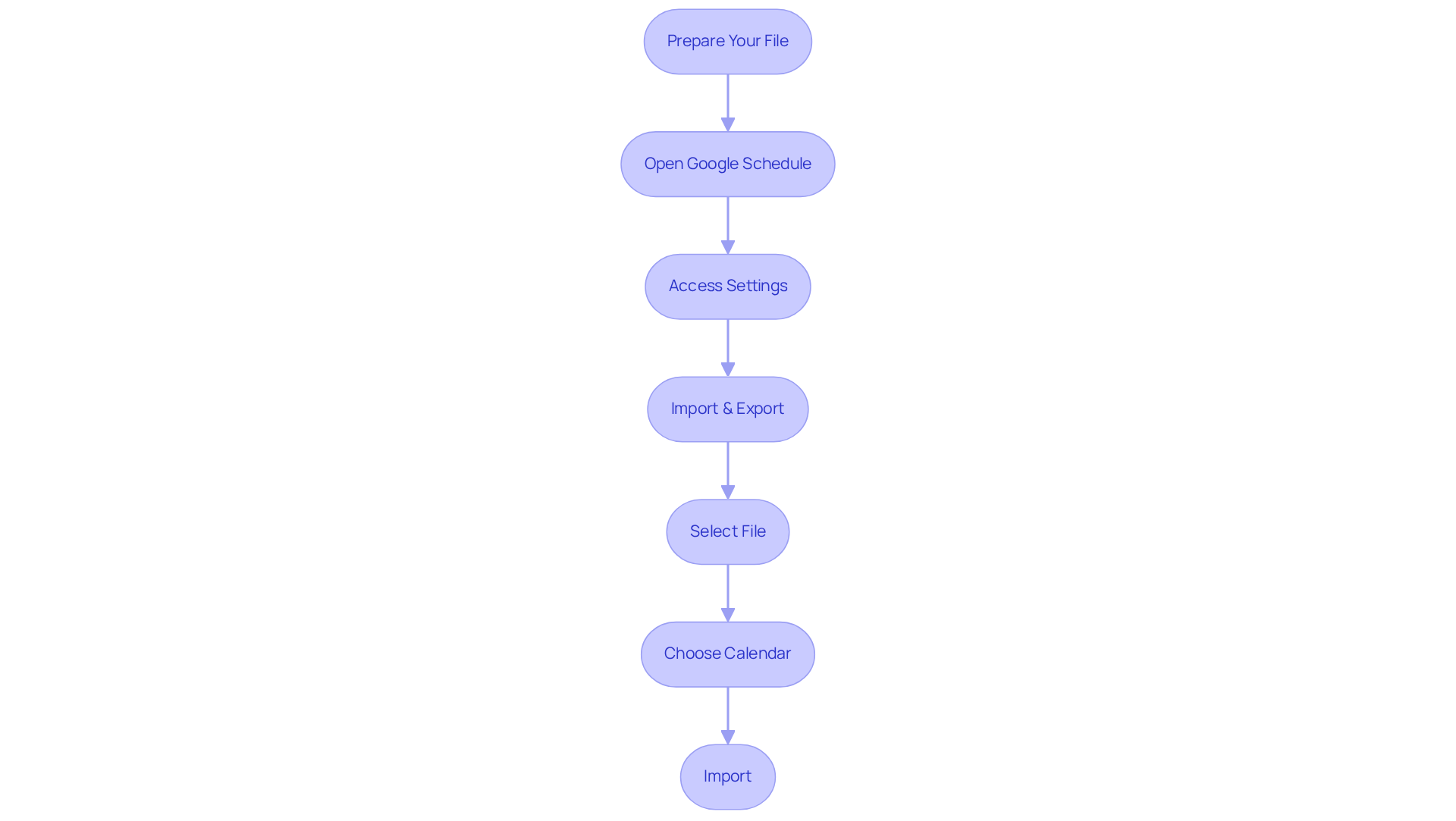
Step-by-Step Guide to Importing Events into Google Calendar
Importing events using the Google Calendar import format into Google Calendar can streamline your scheduling process, but it’s essential to do it correctly. Follow these steps to ensure a smooth import:
-
Prepare your file by ensuring that your ICS or CSV file matches the Google Calendar import format. For CSV files that adhere to the Google Calendar import format, include headers like Subject, Start Date, Start Time, End Date, and Description. Use descriptive filenames that incorporate dates or event categories for better organization.
-
Open Google Schedule: Sign in to your Google account and navigate to Google Schedule.
-
Access Settings: Click on the gear icon in the top right corner and select ‘Settings’.
-
Import & Export: In the left sidebar, click on ‘Import & Export’.
-
Select File: Under the ‘Import’ section, click ‘Select file from your computer’ and choose your prepared ICS or CSV file. Note that importing can only be done through a desktop browser in the Google Calendar import format, as the mobile app does not support CSV imports.
-
Choose Calendar: Select the calendar you wish to import the activities into from the dropdown menu. It’s advisable to create a dedicated calendar for bulk-imported occurrences to keep them organized.
-
Import: Click ‘Import’ and wait for the confirmation message. For smaller documents under 100 occurrences, the import procedure is nearly instantaneous, while larger imports might take several minutes. If you’re importing a large file, consider dividing it into several CSV files containing 50-100 items each to manage the dataset effectively. Your activities should now be visible in your online schedule.
Best Practices: To avoid common issues, ensure that the Google Calendar timezone aligns with the schedule data to prevent time discrepancies. Time zone mismatches can cause occurrences to appear at incorrect hours. Testing the import process with a sample CSV containing 3-5 occurrences can help identify potential formatting errors before managing larger datasets. Additionally, retain your source CSV documents after successful imports for easy re-importing of occurrences, saving time and minimizing confusion in future imports.

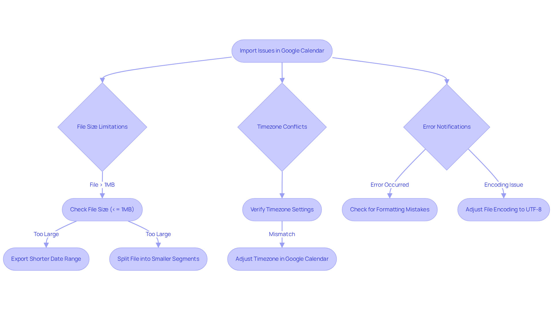
Troubleshoot Common Import Issues and Limitations
When importing events into Google Calendar, users often encounter several common challenges that can significantly hinder the process:
-
File Size Limitations: Google Calendar has a maximum file size limit of 1MB for imports. If your document exceeds this limit, consider exporting a shorter date range or dividing it into smaller segments to ensure successful importation. Adhering to the Google Calendar import format for your CSV document is essential to avoid incorrect formatting. Common pitfalls in the Google Calendar import format include missing headers and incorrect date formats, which can result in import failures. Remember, dates must be formatted as YYYY-MM-DD, and the document should use a comma as the delimiter for CSV files.
-
Timezone Conflicts: Events may display at incorrect times if there are discrepancies between the timezone settings in your calendar and those in the ICS document. Mismatched timezones can result in occurrences appearing 3, 6, or even 8 hours off. Therefore, it’s crucial to verify that both settings align to avoid confusion.
-
Error Notifications: Receiving an error notification indicating that no occurrences were handled often points to formatting mistakes or unsupported symbols within your document. Specific errors such as “processed zero events” or “processed x of y events” may arise, signaling issues that need addressing. Adjusting the file encoding to UTF-8 can help resolve some of these problems.
By understanding these potential pitfalls, users can take proactive measures to facilitate successful imports using the Google Calendar import format.

Conclusion
Understanding the Google Calendar import formats, specifically ICS and CSV, is crucial for anyone aiming to tackle scheduling inefficiencies. Mastering these formats allows users to manage their events effortlessly, ensuring that important dates and reminders are seamlessly integrated into their digital calendars.
This article explores the unique features of both ICS and CSV formats. ICS is ideal for detailed event sharing, while CSV provides the flexibility needed for bulk imports. Adhering to specific formatting guidelines and best practices is essential to avoid common pitfalls, such as file size limitations and timezone discrepancies. A step-by-step guide for importing events is also provided, equipping users with the necessary tools for a smooth experience.
Ultimately, leveraging the right import format can significantly enhance calendar management and operational efficiency. By investing time in understanding and applying these guidelines, users can transform their scheduling processes, maximizing their time and resources. Embracing these practices not only streamlines event management but also empowers individuals to stay organized and focused in an increasingly busy world.
Frequently Asked Questions
What are the primary import formats for Google Calendar?
The primary import formats for Google Calendar are ICS (iCalendar) and CSV (Comma-Separated Values).
What is the ICS format used for in Google Calendar?
The ICS format is used for sharing calendar occurrences and provides detailed information such as times, locations, and reminders. It is beneficial for importing events from various calendar applications.
What are the advantages of using CSV files for Google Calendar?
CSV files offer greater flexibility and can be easily created using spreadsheet software like Excel. They are especially suitable for bulk importing multiple events.
What is required for successful CSV imports into Google Calendar?
For successful CSV imports, the first row must contain headers corresponding to necessary fields, such as ‘Subject’, ‘Start Date’, and ‘Start Time’.
Why is it important to understand Google Calendar import formats?
Understanding these formats is essential for users aiming to enhance their management processes, as it boosts efficiency and streamlines the organization of activities.
How popular is Google Calendar among users?
Google Calendar receives approximately 1.215 billion monthly visits, and 70% of adults rely on digital planners.
What is the significance of calendar management on smartphones?
Calendar management ranks as the third most popular activity on smartphones, highlighting the importance of mastering the Google Calendar import format for effective scheduling.
