10 Best Group Scheduling Software for Streamlined Operations
Introduction
In today’s fast-paced world, where every minute counts, the right group scheduling software can significantly impact an organization’s productivity. These tools not only simplify the meeting arrangement process but also improve communication, allowing teams to concentrate on their essential tasks instead of wrestling with scheduling conflicts. As businesses increasingly turn to digital solutions, the pressing question arises: how can teams navigate the overwhelming array of options to select the software that will truly enhance their operations?
This article delves into the ten best group scheduling software solutions available, showcasing their distinctive features and the substantial benefits they provide for streamlined operations. By addressing the common pitfalls of communication inefficiencies, we’ll illustrate how these tools can transform your organizational workflow, making it more efficient and effective.
AutoSuite: Simplify Communication and Scheduling with Smart Extensions
In today’s fast-paced business environment, communication inefficiencies can hinder productivity and frustrate teams. AutoSuite addresses these challenges head-on by providing smart extensions that seamlessly integrate into existing workflows. With group scheduling software, users can schedule meetings effortlessly, eliminating the tedious back-and-forth of email exchanges.
Key features such as automated reminders and advanced calendar management empower teams to stay organized and focused on their core tasks. Research shows that businesses utilizing automated reminders can reduce no-show rates by up to 29%, significantly enhancing communication efficiency and client engagement. For example, a local wellness center experienced a remarkable 50% reduction in no-show rates after implementing these reminders, leading to an impressive increase in client satisfaction scores from 75% to 92%.
Moreover, automated reminder systems operate at an average cost of just €0.41 per reminder, which is significantly lower than the €0.90 cost associated with manual phone calls. By leveraging AutoSuite, organizations can not only streamline their planning processes but also improve their work environment with group scheduling software. This ultimately propels operational success for operations directors, making it a strategic choice for any forward-thinking organization.

Calendly: Effortless Scheduling with Seamless Calendar Integration
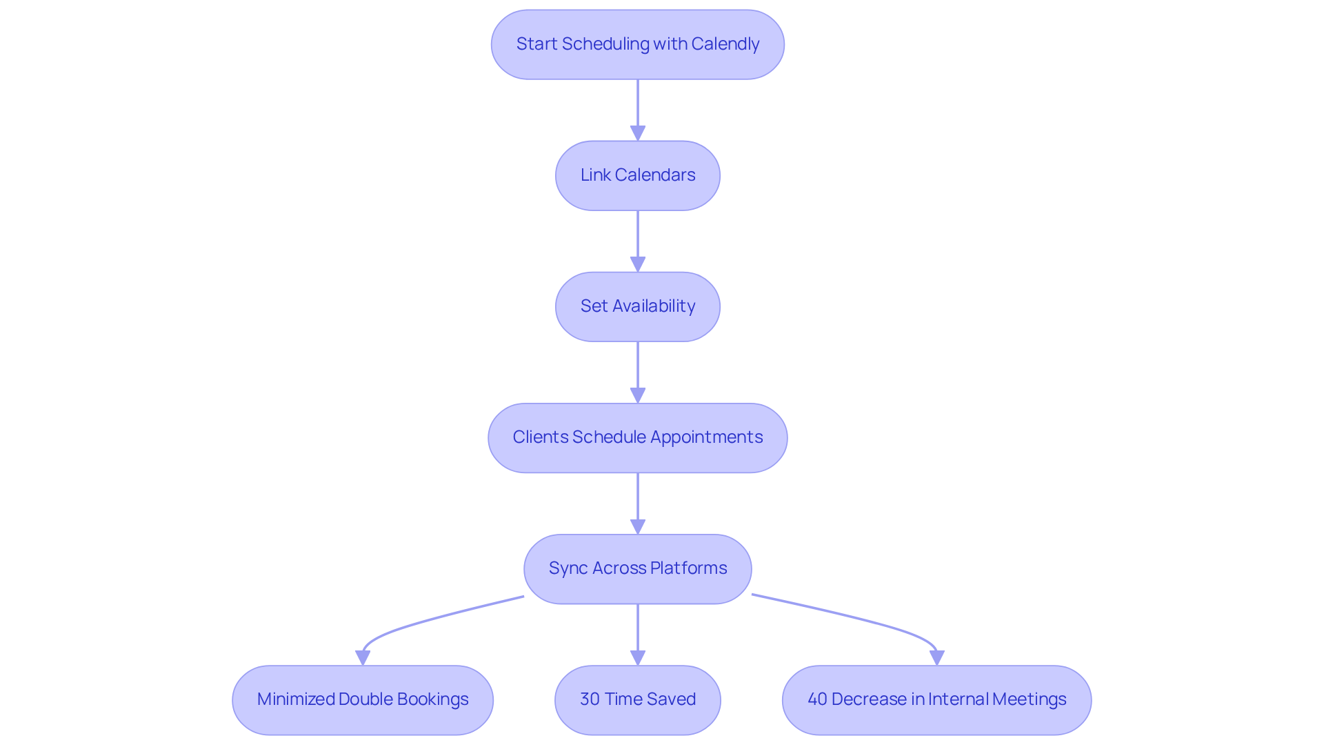
Calendly addresses a significant challenge in communication inefficiencies by enabling users to effortlessly link their calendars and establish their availability. This functionality allows clients and colleagues to schedule appointments with ease, ensuring that all appointments are synchronized across various platforms. By minimizing the risk of double bookings, Calendly significantly enhances operational efficiency.
Users can personalize event categories and automate alerts, simplifying the scheduling process and conserving an average of 30% of the effort typically devoted to organizing meetings. Companies utilizing Calendly have reported remarkable improvements; for instance, a consulting firm that embraced the tool experienced a 40% decrease in internal meeting frequency, freeing up time for more client-focused activities. Industry leaders emphasize the importance of reducing double bookings for maintaining productivity, with one expert stating, “A proper process turns chaos into predictability.”
Yusra Bintemohiuddin also highlighted, “Calendly is a vital tool in the arsenal of any B2B marketing team.” Recent advancements in calendar integration tools, including AI integration and mobile-first design, further enhance the planning experience. For busy professionals aiming to optimize their management, group scheduling software such as Calendly has become essential.

Doodle: Optimize Meeting Times with Polling Features
Doodle revolutionizes planning by enabling users to create polls where participants can select their preferred time slots. This feature is particularly advantageous for larger teams, as group scheduling software swiftly identifies the most suitable moment for everyone involved. Recent data reveals that 57% of gatherings occur as ad hoc calls without prior scheduling, highlighting the urgent need for efficient group scheduling software to reduce such instances.
By seamlessly integrating with major calendar systems, Doodle ensures that once a time slot is selected, it is automatically added to all participants’ calendars, significantly reducing the likelihood of scheduling conflicts. Experts in group collaboration emphasize that optimizing meeting durations can greatly enhance overall efficiency. For instance, Berenika Teter notes that 72% of employees report a decline in productivity due to technical issues such as poor audio quality, video freezing, or login difficulties. This underscores how Doodle’s smooth integration can effectively address these challenges.
Moreover, with 30% of meetings now spanning multiple time zones, the group scheduling software offered by Doodle makes it an indispensable resource for organizations aiming to improve operations and strengthen team dynamics through its capabilities in facilitating arrangements across various regions. Embrace Doodle today to transform your planning processes and enhance collaboration within your team.

BIGContacts: Integrated Contact Management and Scheduling for SMBs
In today’s fast-paced business environment, communication inefficiencies can severely hinder operational success. BIGContacts addresses these challenges head-on by offering a robust platform that seamlessly integrates contact management with planning functionalities. This powerful combination enables users to effectively manage contacts, monitor interactions, and arrange meetings through group scheduling software – all from a single interface. For small businesses, this integration is not just beneficial; it streamlines operations, ensuring that customer interactions are both timely and organized.
With features like automated reminders and follow-ups, which cost an average of €0.41 per reminder, BIGContacts significantly boosts productivity and enhances customer satisfaction. Recent trends reveal that businesses utilizing integrated planning tools experience a marked improvement in operational efficiency. Automated reminders can reduce no-show rates by up to 29%, while manual phone calls achieve a reduction of 39%. Such statistics underscore the importance of timely customer interactions in building lasting relationships. As one SMB leader aptly stated, “Every customer interaction is a reflection of your brand’s commitment to quality.”
In a competitive landscape, group scheduling software like BIGContacts is essential for success. By adopting this solution, businesses can not only improve their operational efficiency but also foster stronger connections with their customers. Explore how BIGContacts can transform your communication strategy and drive your business forward.

YouCanBookMe: Customizable Booking Pages for Diverse Needs
In today’s fast-paced business environment, communication inefficiencies can severely hinder operational success. YouCanBookMe addresses these challenges head-on by enabling users to create customized booking pages using group scheduling software that not only showcase their brand identity but also cater to specific timing needs. With customizable notifications and seamless integration with various calendar systems, this tool ensures a smooth booking experience for clients, making it an essential asset for service-oriented companies seeking professional and tailored planning solutions.
Recent trends underscore the growing demand for personalized planning tools, with a striking 70% of consumers preferring to book appointments online rather than through traditional phone calls. This shift highlights the critical importance of digital convenience in enhancing customer satisfaction. Furthermore, 63% of organizations report that group scheduling software has significantly optimized their meeting management processes, reinforcing the effectiveness of tailored solutions like YouCanBookMe.
Brands that leverage YouCanBookMe have seen marked improvements in customer interaction and operational efficiency. This showcases the vital role of customized appointment management in today’s competitive landscape. As industry specialists emphasize, group scheduling software is not just beneficial; it is essential for enhancing client satisfaction and operational efficiency, making it a cornerstone of contemporary business strategies. Explore how YouCanBookMe can transform your booking process and elevate your brand’s operational capabilities.

Rallly: Collaborative Scheduling with Voting Mechanisms
Rallly revolutionizes the way gatherings are organized by using group scheduling software that allows users to create polls where attendees can choose their preferred time slots. This collaborative approach, enhanced by group scheduling software, not only streamlines the process of finding a suitable moment but also significantly reduces the back-and-forth communication that often complicates arrangements. Groups utilizing Rallly experience notable time savings, with studies indicating that group scheduling software can cut coordination time by up to 30%. For example, organizations that have adopted group scheduling software have simplified their meeting coordination, leading to faster decision-making and improved overall productivity.
Management specialists emphasize that employing group scheduling software to reduce unnecessary communication during planning is crucial for maintaining focus on primary tasks, ultimately fostering a more productive work environment. By integrating Rallly, teams enhance their collaborative efforts using group scheduling software, ensuring that everyone’s availability is considered while alleviating the hassles of traditional planning methods. Furthermore, with 71% of professionals reporting that they waste time each week due to canceled or unnecessary meetings, the importance of effective group scheduling software becomes increasingly clear. Additionally, 64% of employees lose at least three hours weekly because of collaboration inefficiencies, which can be addressed by implementing group scheduling software to improve planning and productivity.
As David Smith aptly states, “Enhance productivity and decision-making with strategic gathering management,” a goal that Rallly effectively supports. By adopting this innovative group scheduling software, organizations can not only streamline their meeting processes but also foster a more efficient and focused work atmosphere.

MeetFox: Comprehensive Scheduling for Virtual Meetings
In today’s fast-paced digital landscape, communication inefficiencies can hinder productivity and collaboration. MeetFox addresses these operational challenges head-on, providing a powerful platform for arranging virtual gatherings. With seamless calendar synchronization, robust video conferencing, and integrated payment processing, it stands out as a comprehensive solution tailored for professionals conducting client consultations or team sessions remotely.
The benefits of MeetFox are clear. Customizable booking pages and automated notifications not only streamline arrangements but also significantly enhance the overall experience of online gatherings. As remote work continues to rise, the demand for group scheduling software as an integrated planning solution becomes increasingly evident. In fact, 61% of remote employees report an increase in the frequency of virtual meetings, underscoring the necessity for tools that facilitate efficient communication and collaboration in a digital workspace.
MeetFox offers unique features that set it apart from the competition. Its user-friendly interface and powerful functionalities empower users to manage their virtual gatherings effortlessly. By adopting MeetFox, professionals can ensure that their online interactions are not only efficient but also engaging. Explore how MeetFox can transform your virtual meeting experience and elevate your operational efficiency.

HubSpot Meetings: CRM-Integrated Scheduling for Sales Teams
HubSpot Meetings revolutionizes the scheduling process for sales teams by providing group scheduling software that allows them to book appointments directly within their CRM. This seamless integration not only ensures that all meeting details are automatically recorded, significantly reducing administrative overhead, but also enhances overall operational efficiency. By eliminating manual data entry and redundant tasks, sales teams can save an average of 4-5 hours weekly, resulting in 8-14% shorter sales cycles.
Key features like personalized booking links and automated follow-ups in group scheduling software simplify the reservation process, allowing sales representatives to engage effectively with clients. Professionals in sales efficiency emphasize that minimizing administrative tasks is crucial for boosting productivity. HubSpot Meetings exemplifies this by enabling teams to focus more on selling rather than relying on group scheduling software.
As businesses increasingly adopt tools that enhance customer experience, HubSpot Meetings emerges as a vital asset for improving sales interactions and fostering better customer engagement. According to industry specialists, “CRM automation can decrease administrative tasks by up to 80%, enabling sales professionals to allocate more time to their primary duties.” Furthermore, sales teams utilizing HubSpot Meetings have reported significant improvements in efficiency, underscoring the tool’s effectiveness in real-world applications.

Google Workspace: Integrated Scheduling within a Comprehensive Suite
In today’s fast-paced work environment, communication inefficiencies can severely hinder productivity. Google Workspace addresses these challenges head-on with its group scheduling software, transforming group collaboration. By seamlessly blending productivity tools, it enhances communication and allows users to effortlessly arrange appointments via Google Calendar, share their availability, and send invites directly from Gmail. This streamlined process minimizes repetitive correspondence, enabling teams to focus on what truly matters.
Recent updates, featuring new functionalities launched in Q3 2024, further bolster efficiency in planning. With attributes like appointment slots and automatic time zone adjustments, Google Workspace provides group scheduling software to ensure that all group members stay aligned. Organizations utilizing group scheduling software report notable enhancements in collaboration, with many observing that the simplicity of planning has led to more effective meetings and improved overall team dynamics.
As productivity expert Peter Drucker aptly stated, “Until we can manage time, we can manage nothing else.” This sentiment is echoed by Stephen Covey, who emphasized, “The key is not to prioritize what’s on your schedule, but to schedule your priorities.” These insights underscore the critical role of effective scheduling in achieving organizational goals. Explore how Google Workspace can elevate your team’s collaboration and efficiency today.

Clockwise: Smart Scheduling for Enhanced Productivity
In today’s fast-paced work environment, communication inefficiencies can severely hinder productivity. Teams often struggle with overlapping meetings and poorly organized schedules, but group scheduling software can help reduce wasted time and frustration.
Enter Clockwise, a powerful AI-driven tool designed to tackle these operational challenges head-on. By examining group calendars, Clockwise uses group scheduling software to automatically reorganize events, creating seamless concentration periods that allow teams to focus on what truly matters. With features like smart scheduling suggestions and conflict resolution, group scheduling software simplifies time management, making it easier for teams to enhance their productivity.
Organizations that prioritize deep work and collaboration will find Clockwise particularly beneficial. This tool not only streamlines scheduling but also fosters an environment where focused work can thrive. Explore how Clockwise can transform your team’s approach to meetings and productivity.

Conclusion
Choosing the right group scheduling software is essential for overcoming communication inefficiencies and enhancing operational efficiency. Organizations face significant challenges in coordinating schedules, which can hinder team collaboration and productivity. By leveraging tools like AutoSuite, Calendly, and Doodle, these barriers can be eliminated, allowing teams to focus on their core tasks rather than logistical hurdles. The right software not only saves time but also cultivates a more productive work environment.
The best group scheduling software available today boasts several key features that cater to diverse organizational needs:
- Automated reminders
- Customizable booking pages
- Seamless calendar integrations
- Collaborative polling
For instance, AutoSuite’s smart extensions and Doodle’s polling capabilities exemplify how technology can simplify meeting arrangements. Additionally, HubSpot Meetings integrates scheduling directly within CRM systems, significantly enhancing sales efficiency.
Adopting effective group scheduling software is more than just a convenience; it’s a strategic decision that can profoundly impact productivity and client satisfaction. In a competitive landscape, embracing these innovative tools is crucial for optimizing operations and ensuring seamless teamwork. Explore the options available and consider implementing one of these solutions to elevate your scheduling efficiency and overall organizational performance.
Frequently Asked Questions
What is AutoSuite and how does it improve communication and scheduling?
AutoSuite is a tool that simplifies communication and scheduling by providing smart extensions that integrate into existing workflows. It features group scheduling software that allows users to schedule meetings effortlessly, reducing the need for back-and-forth email exchanges.
What are the key features of AutoSuite?
Key features of AutoSuite include automated reminders and advanced calendar management, which help teams stay organized and focused on their core tasks.
How effective are automated reminders in reducing no-show rates?
Research indicates that businesses using automated reminders can reduce no-show rates by up to 29%. For example, a local wellness center saw a 50% reduction in no-show rates after implementing these reminders.
What is the cost-effectiveness of automated reminder systems compared to manual calls?
Automated reminder systems cost an average of €0.41 per reminder, which is significantly lower than the €0.90 cost associated with manual phone calls.
What benefits does Calendly offer for scheduling?
Calendly allows users to link their calendars and set their availability, enabling clients and colleagues to easily schedule appointments while minimizing the risk of double bookings, thus enhancing operational efficiency.
How does Calendly help reduce the effort required for organizing meetings?
Calendly allows users to personalize event categories and automate alerts, conserving an average of 30% of the effort typically spent on organizing meetings.
What improvements have companies experienced by using Calendly?
Companies using Calendly have reported significant improvements, such as a consulting firm experiencing a 40% decrease in internal meeting frequency, allowing more time for client-focused activities.
How does Doodle optimize meeting times?
Doodle enables users to create polls for participants to select their preferred time slots, making it easier to find a suitable time for larger teams and reducing the occurrence of ad hoc calls without prior scheduling.
What integration capabilities does Doodle offer?
Doodle integrates seamlessly with major calendar systems, automatically adding selected time slots to all participants’ calendars, which helps reduce scheduling conflicts.
Why is Doodle essential for organizations with remote teams?
With 30% of meetings spanning multiple time zones, Doodle’s group scheduling software is crucial for improving operations and strengthening team dynamics by facilitating arrangements across various regions.
