Creating a Collaboration Calendar: A Step-by-Step Tutorial
Introduction
In today’s fast-paced work environment, seamless collaboration is the key to success. One of the most effective ways to ensure your team stays on the same page is by using a shared calendar. But with so many platforms available, how do you choose the right one?
Whether you’re a fan of Google Workspace, Microsoft Outlook, or prefer integrating tools like Trello and Asana, this guide has got you covered. From setting up shared calendars and adding users to troubleshooting common issues, this comprehensive walkthrough will help you optimize your collaborative efforts and boost productivity. Ready to transform the way your team works together?
Let’s dive in!
Choosing the Right Platform for Your Collaboration Calendar
Selecting the appropriate collaborative scheduling platform can enhance your team’s productivity. User-friendliness, integration capabilities, and accessibility are to consider. Platforms like Google Calendar and Microsoft Outlook offer robust features that cater to various needs. Tools such as Trello and Asana are outstanding for combining task management with collaborative schedules.
For instance, Asana is extensively utilized to oversee internal activities, allocate tasks, and guarantee that all pertinent information is available to group members. This helps in maintaining a single source of information for everyone involved, as noted by experts who emphasize the importance of having an interactive, organized space for task management.
Combining your schedule with project management features can enhance efficiency. Tools like Gantt charts, which provide visual timelines and real-time updates, can be instrumental. They allow project managers to make adjustments on the fly, ensuring the schedule remains accurate and relevant.
When assessing your choices, think about what your team requires for collaborative access, notifications, and task management. Whether it’s for screen sharing or managing complex projects, the right tool can streamline your operations and improve coordination across departments.

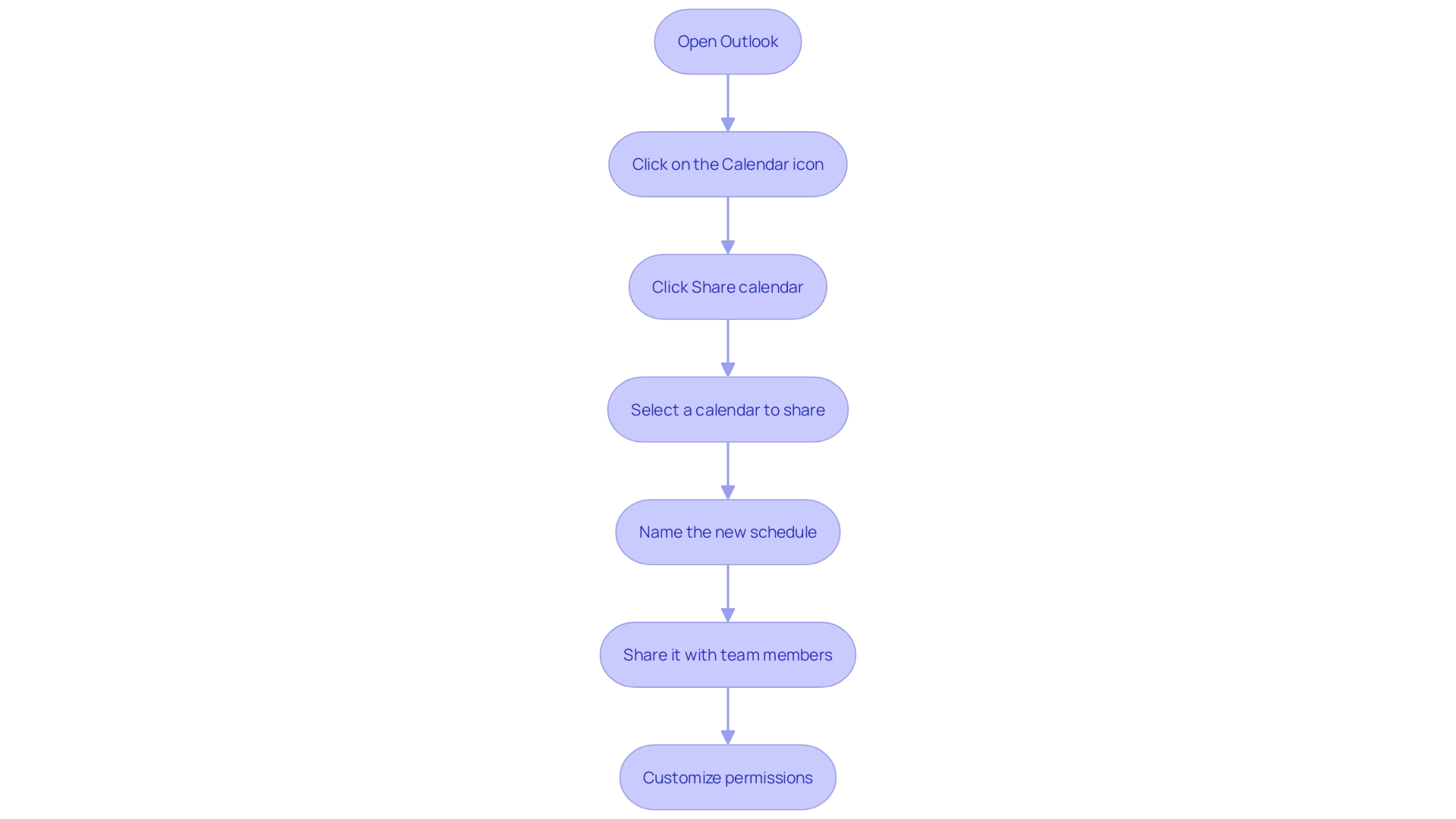
Step 1: Creating a Shared Calendar in Outlook
To create a shared schedule in Outlook, navigate to the scheduling view. Click ‘Add Schedule’ and choose ‘Create New Blank Schedule.’ Assign a name to your schedule and click ‘Share Schedule.’ Enter your team members’ email addresses to invite them, and customize their permissions so they can either view or modify the schedule as needed. This way, everyone stays on the same page with and seamless collaboration, leveraging the power of Microsoft 365‘s tools designed to enhance communication and data management.

Step 2: Adding Users and Setting Permissions
Establishing a shared schedule is just the first step; the real magic occurs when you add users and configure their permissions. Head over to the calendar settings and navigate to the sharing options. Here, you can invite group members and assign permissions like ‘Can view all details’ or ‘Can edit.’ This setup is crucial for ensuring everyone has the , enhancing collaboration and preventing any mishaps. For instance, in the advertising technology sector, robust and flexible authorization systems are vital for managing complex data and multiple stakeholders effectively. By setting clear permissions, you’re not just organizing your calendar—you’re streamlining operations and aligning your team for success.

Alternative Methods: Creating Shared Calendars in Google Workspace
For Google Workspace users, establishing a is both secure and straightforward. Start by opening Google Calendar and clicking on the ‘+’ icon next to ‘Other Calendars,’ then select ‘Create New Calendar.’ Give your calendar a name and description. To share it with your group, add their email addresses in the ‘Share with specific people’ section. Google Workspace ensures that your data remains private and secure—a principle that is central to its design, as highlighted by Sean Baker, Chief Information Security Officer at Uniformed Services University of the Health Sciences. With Google Workspace, you can trust that your information is safeguarded, enabling seamless cooperation among your group.

Alternative Methods: Creating Shared Calendars in Microsoft Teams
For groups using Microsoft Teams, incorporating a communal timetable has never been simpler with the integrated Outlook schedule feature. Simply open the Teams app, click on the calendar icon, and select ‘Add Calendar’ to get started. This seamless integration allows you to manage and schedules within the Teams environment, ensuring everything stays organized in one place. With the latest updates, Microsoft Teams has introduced numerous enhancements, including improved search functionality and custom channel announcement backgrounds, making collaboration even more efficient. This integration not only helps keep everyone aligned but also utilizes the latest features to boost productivity and streamline workflows.

Tips for Effective Collaboration Calendar Management
Maximize the efficiency of your shared calendar by setting clear guidelines for its use. Motivate group members to regularly refresh their availability and important deadlines, making certain everyone remains informed. Utilize color-coding for various projects or group members to enhance visibility and organization.
Consistently examine the schedule during group discussions to ensure coherence and resolve any timing issues swiftly. This practice not only enhances coordination but also fosters a culture of continuous improvement, much like the operating systems seen in successful organizations. For instance, the is renowned for its structured yet adaptable approach, promoting efficient collaboration and ongoing refinement.
Remember, too many meetings can disrupt productivity. Employ asynchronous collaboration tools to reduce unnecessary interruptions, enabling group members to concentrate on deep work when required. Embracing these strategies can change your timetable from a basic scheduling device into a powerful resource for team collaboration and success.

Troubleshooting Common Issues with Shared Calendars
When addressing shared scheduling issues, it’s essential to start with permissions. Make sure every user has the appropriate access levels to avoid frustration and ensure smooth collaboration. For instance, if someone can’t see a calendar, double-check their permissions settings first.
If notifications are the problem, verify that alerts are enabled in the user’s settings. Notifications play a crucial role in keeping everyone updated on changes and upcoming events. For example, ensuring that notification settings are turned on can prevent missed meetings and important updates.
Syncing issues can be especially tricky. Try refreshing the app or clearing the cache, which often resolves technical glitches. As seen in various case studies, such as Gusto’s approach to troubleshooting software issues, starting with simple checks can often lead to quick fixes. Their method of identifying common factors among affected users helped pinpoint the root cause efficiently.
Lastly, staying updated with the , like those in the new Microsoft Teams app, can also help mitigate some of these issues. Regular updates often include fixes for known bugs and improvements in syncing and notification functionalities, making your collaborative efforts more seamless.
Conclusion
In navigating the world of collaborative calendars, selecting the right platform is crucial for enhancing team productivity. Whether opting for Google Workspace, Microsoft Outlook, or integrating with tools like Trello and Asana, the focus should always be on user-friendliness, integration capabilities, and accessibility. By choosing the right tool, teams can streamline operations, improve communication, and maintain transparency in task management.
Setting up shared calendars is just the beginning. The real value is unlocked when users are added, and permissions are carefully assigned. This ensures everyone has appropriate access, promoting effective collaboration and minimizing potential mishaps.
Regularly reviewing and updating the calendar fosters a culture of alignment and continuous improvement, essential for any team aiming for success.
Lastly, troubleshooting common issues is an integral part of maintaining an efficient shared calendar. By addressing permissions, notification settings, and syncing problems proactively, teams can avoid disruptions and ensure smooth collaboration. Staying updated on platform enhancements also helps in optimizing collaborative efforts.
Implementing these strategies can transform a simple calendar into a powerful tool for teamwork, ultimately driving productivity and success.
Frequently Asked Questions
What factors should I consider when selecting a collaborative scheduling platform?
When choosing a collaborative scheduling platform, consider user-friendliness, integration capabilities, and accessibility. These factors can significantly enhance your team’s productivity.
Which platforms are recommended for collaborative scheduling?
Popular platforms include Google Calendar and Microsoft Outlook, which offer robust features. Additionally, tools like Trello and Asana are excellent for combining task management with collaborative scheduling.
How can Asana be used effectively in a collaborative setting?
Asana is widely used to oversee internal activities and allocate tasks, ensuring all relevant information is accessible to team members. This helps maintain a single source of information and fosters an organized environment for task management.
How do Gantt charts improve project management?
Gantt charts provide visual timelines and real-time updates, allowing project managers to make adjustments quickly. This ensures that schedules remain accurate and relevant throughout the project lifecycle.
What steps are involved in creating a shared schedule in Microsoft Outlook?
To create a shared schedule in Outlook, navigate to the scheduling view, click ‘Add Schedule,’ choose ‘Create New Blank Schedule,’ assign a name, and then share it with team members by entering their email addresses and setting permissions.
How do I configure user permissions for a shared calendar in Outlook?
Navigate to the calendar settings and go to the sharing options. Here, you can invite group members and assign permissions such as ‘Can view all details’ or ‘Can edit’ to enhance collaboration and streamline operations.
What is the process for creating a shared calendar in Google Workspace?
In Google Calendar, click on the ‘+’ icon next to ‘Other Calendars,’ select ‘Create New Calendar,’ name it, and add descriptions. Share it with your team by adding their email addresses in the ‘Share with specific people’ section.
How can Microsoft Teams integrate with a shared calendar?
In Microsoft Teams, you can add a communal timetable by clicking on the calendar icon and selecting ‘Add Calendar.’ This integration allows for managing collective appointments directly within the Teams environment.
What guidelines can help maximize the efficiency of a shared calendar?
Set clear usage guidelines, encourage regular updates of availability and deadlines, and use color-coding for various projects. Regularly review the schedule during group discussions to ensure coherence.
How can I troubleshoot common issues with shared calendars?
Start by checking user permissions to ensure everyone has the appropriate access. If notifications aren’t working, verify that alerts are enabled in user settings. For syncing issues, refreshing the app or clearing the cache can often resolve glitches.
Why is it important to stay updated with platform features?
Keeping up with the latest features and enhancements can help mitigate issues with syncing and notifications, ensuring smoother collaboration and more effective use of the platform.
