A Comprehensive Guide to Choosing the Right Group Scheduler App
Introduction
Organizing group meetings can often feel like herding cats, but the right scheduling app can transform this chaotic task into a breeze. Whether planning casual hangouts with friends or coordinating crucial team meetings, choosing the right group scheduler is key to smooth and efficient planning. From shared calendars that let everyone see available slots at a glance to easy availability tracking and polling capabilities, these features can make a world of difference.
Navigating through a clunky interface can be a nightmare, so a user-friendly design is a must. Intuitive apps reduce frustration and save time, especially as group sizes grow. Staying updated with the latest features and improvements, like those found in Microsoft Teams, can also enhance collaboration and streamline workflows.
Setting up and using a scheduler shouldn’t be a hassle either. Seek apps with intuitive designs and straightforward onboarding processes. Integration capabilities are equally crucial; syncing with Google Calendar, Outlook, or other tools helps avoid double bookings and keeps everything organized.
Top contenders like Doodle, When2meet, and Calendly offer unique features tailored to different needs, making them worthy of consideration.
When selecting an app, think about your specific needs, group size, and frequency of meetings. Consideration of budget and scalability is also essential, ensuring that the app can grow with your needs without breaking the bank. By automating the scheduling process, these tools not only save valuable time but also improve overall productivity, making group coordination a seamless experience.
Calendly – Best for Large Teams and Advanced Features
Calendly stands out as a top-notch solution for managing large groups, thanks to its advanced scheduling features and user-friendly interface. Team members can easily set their availability, which eliminates the hassle of endless email exchanges to arrange meetings. Plus, with seamless integration with popular calendars like Google and Outlook, it ensures everyone stays on the same page. This makes Calendly not only simple to utilize but also an exceptionally effective resource for among groups.
Doodle – Best for Group Polls and Simple Scheduling
Coordinating dates with friends or teams can be seamless with Doodle. This app allows you to create polls where participants can indicate their availability, making it particularly handy for or meetings where everyone’s schedule is key. The simplicity of Doodle ensures that anyone can use it without hassle. As Denise Schmidt, COO of Women’s Entrepreneurs’ Secrets of Success, noted, resources like these can significantly enhance engagement and participation, evidenced by their 600% growth in Meetup events and doubling the number of participants. Moreover, the efficiency it brings in scheduling aligns well with the goals of generating leads and improving retention, similar to the outcomes sought in well-organized events. The practicality and ease with which Doodle can navigate busy schedules make it a preferred resource for both personal and professional planning.
Google Calendar – Best for Integration with Google Ecosystem
Google Calendar is a top-notch resource for those who are deeply embedded in the Google ecosystem. Seamlessly integrating with other Google services, it allows you to share calendars, set reminders, and invite guests to events effortlessly. Whether you’re using it for personal or professional purposes, Google Calendar offers a comprehensive view of everyone’s schedules, making coordination easy. Sean Baker, Chief Information Security Officer of Uniformed Services University of the Health Sciences, emphasizes that Google Workspace‘s long history simplifies participation and enhances security. With features like instant updates and for table conversion in Google Sheets, Google Calendar stays ahead of the evolving future of work and collaboration. Plus, Google’s robust privacy and security measures ensure your data is well-protected.

YouCanBookMe – Best for Personalized Booking Pages
YouCanBookMe stands out as a top-notch choice for creating a that aligns perfectly with your needs. Its customizable booking pages make it simple for clients and group members to pick the most convenient times. This tool is particularly useful for organizations that depend on client appointments, as it simplifies the arrangement of meetings and reduces administrative tasks. By automating bookings, YouCanBookMe not only saves time but also reduces the risk of mistakes, allowing small business proprietors and their staff to focus more on essential activities.
‘The success story of 3Bookers highlights the effect an intuitive and robust planning platform can have.’. Evgeny Viner and his group set out to tackle the frustration of current planning alternatives by creating an economical, user-friendly, and highly effective solution. Their journey highlights the transformative effect such a platform can have on managing appointments, ultimately leading to improved efficiency and enhanced customer experiences.

Rallly – Best for Poll-Based Scheduling
Rally excels in poll-based scheduling, offering a visually appealing interface that sets it apart from similar tools like Doodle. Ideal for both casual and professional settings, Rally makes it easy to coordinate group events by allowing participants to vote on their preferred times. This feature is incredibly useful, whether you’re with friends or arranging a group meeting. By simplifying the process and considering everyone’s availability, rally ensures a hassle-free experience.
MeetFox – Best for Customizable Scheduling Links
MeetFox offers a dynamic solution for managing your schedule with customizable links that make sharing your availability with clients or team members a breeze. ‘Not only can you set different types of meetings, but you can also collect payments for appointments—an invaluable feature for service-oriented enterprises.’. This capability significantly streamlines your workflow and enhances customer experience by automating the planning process. Small Enterprise Trends emphasizes that such as MeetFox enhances productivity by decreasing manual entry and lessening mistakes, enabling you to concentrate on essential activities.
Consider the example of Travel Charme Strandhotel Bansin in Germany, where technology has transformed operations. The hotel’s general manager, Greg Smlatic, emphasized that automating processes has been crucial in handling peak demand periods, thereby improving overall guest satisfaction. In a similar vein, MeetFox can help businesses optimize their schedules and operations, leading to better service and increased productivity.

CalendarHero – Best for Intelligent Routing and Automation
CalendarHero takes the hassle out of scheduling by of managing invites and coordinating meetings. It intuitively suggests meeting times based on everyone’s availability, cutting down on the endless back-and-forth communications. This feature is a lifesaver for busy professionals who want to streamline their schedules and save valuable time. By focusing on efficiency, CalendarHero is ideal for anyone looking to minimize the complexities of organizing meetings. In today’s fast-paced work environment, where 58% of American workers are too busy with daily tasks to consider anything beyond their immediate to-do list, resources like CalendarHero that enhance productivity are indispensable. It’s designed to respect the time and focus of all involved, making it a go-to solution for effective time management.

Zoho Calendar and Zoho Bookings – Best for Integrated Business Solutions
Zoho provides a comprehensive solution for organizations seeking an all-inclusive tool for calendar and booking needs. Ideal for groups, Zoho’s integrated method not only streamlines scheduling but also enhances collaboration and resource management. This platform has evolved to meet modern organizational complexities, ensuring that teams can work seamlessly together. Zoho’s suite of features supports various professional roles, from data engineers to analysts, enhancing productivity and efficiency.
Real-world applications of Zoho’s technology, like the in Germany, demonstrate its effectiveness. The hotel, recognized for its excellence by the Mecklenburg-Vorpommern Tourist Board, uses Zoho to streamline operations, manage peak demand, and maintain high levels of guest satisfaction. This has been crucial in managing their 100-room property, especially during busy vacation periods.
Zoho’s commitment to innovation is evident in its Finance Platform, which has grown from a single app to a unified ecosystem. This platform provides complete customization, ensuring it meets changing organizational needs with unmatched efficiency. As stated, ‘Our continued investments in building a powerful ecosystem have enabled businesses of all sizes to access the best enterprise-grade tech available,’ highlighting Zoho’s dedication to supporting business growth and operational excellence.
BIGContacts – Best for Contact Management and Automated Scheduling
BIGContacts goes beyond basic planning by excelling in contact management as well. This app seamlessly combines with CRM functionalities, making it an ideal choice for those who need to keep track of contacts and arrange meetings effortlessly. It offers a unified experience by streamlining interactions across various channels, including phone calls, emails, social media, and instant messaging. This ensures a smooth and consistent customer experience, aligning with the latest trends in customer satisfaction. By automating tasks and efficiently managing customer relationships, BIGContacts boosts productivity and helps businesses stay ahead in a competitive landscape.
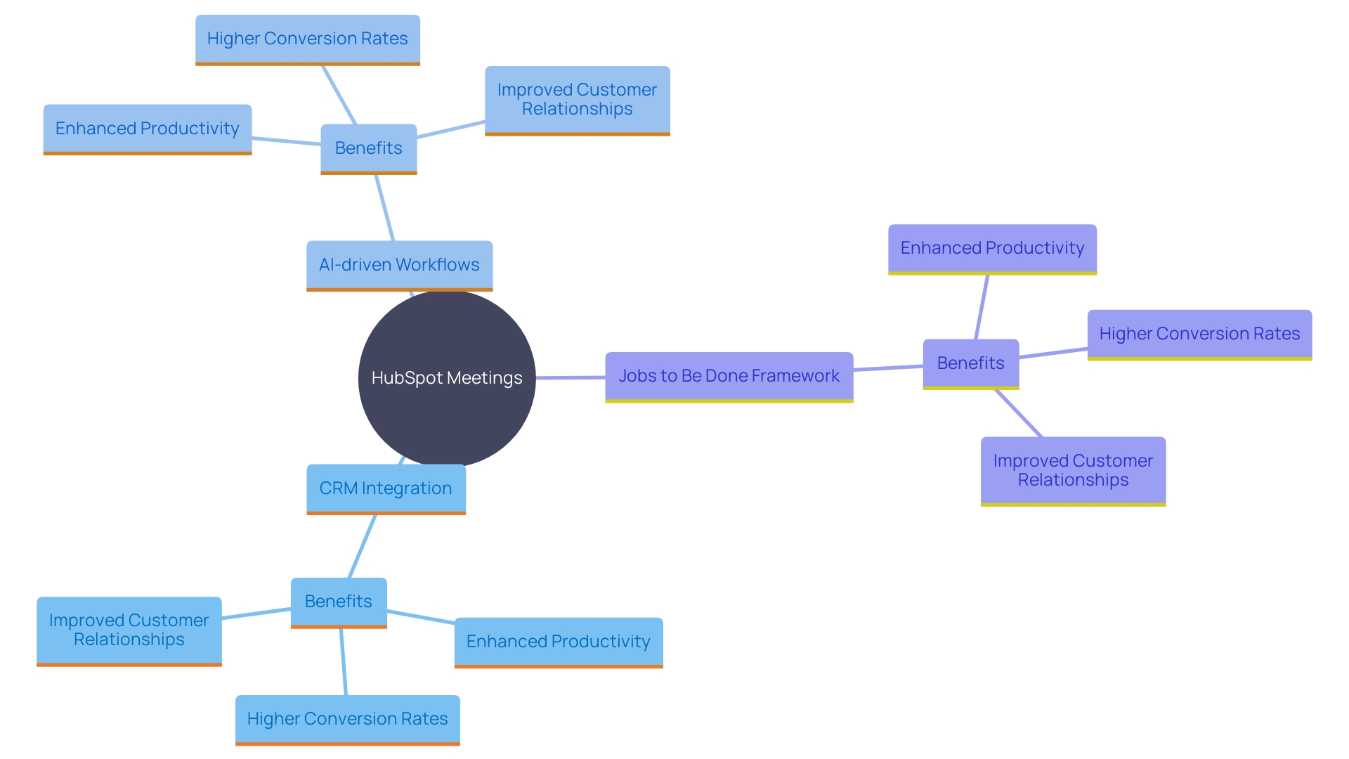
HubSpot Meetings – Best for Integrated CRM and Sales Tools
For those seeking a scheduling solution that integrates seamlessly with a CRM, HubSpot Meetings stands out. ‘This resource enables you to schedule meetings directly from your CRM, ensuring that sales-related appointments are managed effectively and nothing gets overlooked.’. HubSpot’s extensive ecosystem, supporting over 216,000 customers in more than 135 countries, boosts sales groups by offering connected tools that enhance productivity and strengthen customer relationships.
HubSpot CEO Yamini Rangan highlights the platform’s use of artificial intelligence to streamline workflows, making it easier to manage tasks and elevate overall efficiency. This aligns perfectly with the , which focuses on understanding customer needs and designing experiences that meet their functional, emotional, and social goals.
Leveraging HubSpot Meetings means tailoring your strategies to better meet customer needs, which can lead to higher conversion rates and more successful interactions with potential clients. The smooth cooperation among groups, user-friendliness, and comprehensive data are essential factors motivating companies to choose HubSpot. Its user-friendly interface ensures high adoption rates among sales and marketing teams, ultimately driving greater customer satisfaction and success.

Conclusion
Selecting the right group scheduling app can transform the often chaotic task of organizing meetings into a seamless experience. Key features such as shared calendars, easy availability tracking, and polling capabilities play a crucial role in making scheduling smooth and efficient. A user-friendly interface is essential to avoid frustration, especially as group sizes increase.
Staying updated with the latest features from tools like Microsoft Teams can further enhance collaboration and streamline workflows.
Ease of setup and navigation cannot be overlooked. An intuitive design and straightforward onboarding process ensure that users can quickly adapt to the app without feeling overwhelmed. Integration with existing calendars and other tools is equally important, as it helps maintain organization and prevents double bookings.
Apps like Calendly and Clockwise exemplify how seamless integration can simplify the scheduling process.
When considering the best scheduling apps, options like Doodle, When2meet, and Calendly stand out for their unique features tailored to different needs. These tools not only save time but also improve productivity, addressing the common issue many face in managing their busy schedules. Choosing the right app involves assessing specific needs, group size, and frequency of meetings, along with keeping budget and scalability in mind.
Ultimately, the right group scheduling app can significantly enhance coordination, allowing individuals and teams to focus on what truly matters. By automating the scheduling process, these tools provide an efficient way to manage time, leading to a more organized and productive environment for everyone involved.
Frequently Asked Questions
What key features should I look for in a group scheduling app?
When choosing a group scheduling app, prioritize features like collaborative calendars, simple access monitoring, and polling options to collect participants’ preferred meeting times. A user-friendly interface is also crucial to avoid complications when scheduling, especially with larger groups.
Why is a user-friendly interface important in scheduling apps?
A user-friendly interface helps streamline the scheduling process, reducing frustration and saving time. Complicated systems can lead to confusion, particularly when coordinating with more than five participants.
How do recent updates in scheduling tools enhance their usability?
Updates in tools like Microsoft Teams demonstrate the importance of keeping apps current. New features can improve collaboration, streamline workflows, and make it easier to stay connected with your team.
What should I consider regarding the integration of calendar apps?
Ensure the app can sync with existing calendars, such as Google Calendar or Outlook, to avoid double bookings and keep everything organized. Look for integrations with other tools you use, like project management software, to optimize your scheduling.
What are some popular scheduling tools and their unique features?
Doodle allows participants to indicate their preferred time slots for meetings. When2meet offers an easy interface to find common free slots without back-and-forth emails. Calendly integrates with various calendar systems and features a redesigned browser extension for better management.
How do I choose the right scheduling app for my needs?
Consider your specific requirements, such as the context of the meetings (casual vs. professional), group size, meeting frequency, and whether you need time zone management. Mobile access is also important for coordinating on the go.
What pricing options are available for group scheduling apps?
Group scheduling apps offer a range of pricing models. Some provide free versions for basic functions, while others have subscription plans for advanced features. Choose an app that fits your budget and can scale with your group’s growth.
How can scheduling apps improve productivity?
By automating the planning process, scheduling apps can save time that can be redirected to more important tasks. This is particularly helpful for busy professionals who struggle to manage their time effectively.
Are there any specific apps that cater to different user needs?
Yes, for example, Reclaim.ai integrates with Google Calendar for professional environments, while Acuity Scheduling offers strong mobile capabilities for on-the-go management.
