How to Effectively Sign Up for the Event: A Step-by-Step Guide
Introduction
Organizing an event can feel like navigating a maze, but with the right strategies, it becomes a thrilling journey rather than a daunting task. From setting clear goals to understanding the audience, every step plays a pivotal role in crafting an unforgettable experience. This exploration delves into the essential components of successful event planning, offering insights on how to identify objectives, target attendees effectively, and optimize registration processes.
Whether it’s a corporate gathering or a community celebration, uncovering these strategies can elevate any event, ensuring it resonates with participants and achieves its intended impact. Get ready to transform the event planning process into a seamless and enjoyable adventure!
Understanding Your Event Goals
Before you dive into organizing your gathering, take a moment to define your goals clearly. Are you looking to enhance brand awareness, generate leads, or provide educational content to attendees? Responding to these essential inquiries will influence every element of your gathering. For instance, ask yourself if a particular occurrence is truly the best solution for your objectives. Sometimes a survey or a one-on-one introduction might be more effective. Determine if this occurrence is a one-off or part of a broader series. This will assist in objective determination and preparation both prior to and following the occasion.
Spend some time brainstorming your gathering’s goals and needs. This step will help you understand what is essential and . Various kinds of activities have differing requirements. For example, a professional development gathering might be best suited to co-working spaces or library conference rooms, while a trade show would need a larger venue like an exhibition hall.
Keep in mind, a clearly outlined goal not only directs the kind of gathering but also impacts your , budget distribution, and overall planning approach. ‘This clarity can save you time and resources, ensuring that your gathering is aligned with your broader strategic goals and delivers the intended impact.’.

Identifying Your Target Audience
Grasping who you are catering to is essential for arranging a successful event. Begin by conducting thorough research to gather information about your potential attendees’ demographics, such as age, profession, and interests. For example, Sadie, an Instructional Design Manager, utilized surveys and needs analysis to understand her participants better and tailor her training programs effectively. Similarly, leveraging online surveys can help you to identify trends and preferences.
Demographic insights allow you to more deeply with your target audience. For example, if you’re organizing a corporate gathering, understanding that participants aim to and discover motivational concepts can influence your gathering’s content and marketing approaches. This approach not only enhances attendee engagement but also boosts sign-up rates.
Aligning your gathering’s themes with the interests and values of your audience is crucial. Research shows that nearly two-thirds of people prefer brands that align with their personal values. Therefore, ensuring your occasion reflects these values can significantly impact your promotional efforts. Remember, the more personalized and relevant your messaging, the more likely you are to attract the right participants.

Optimizing Event Landing Pages and Registration
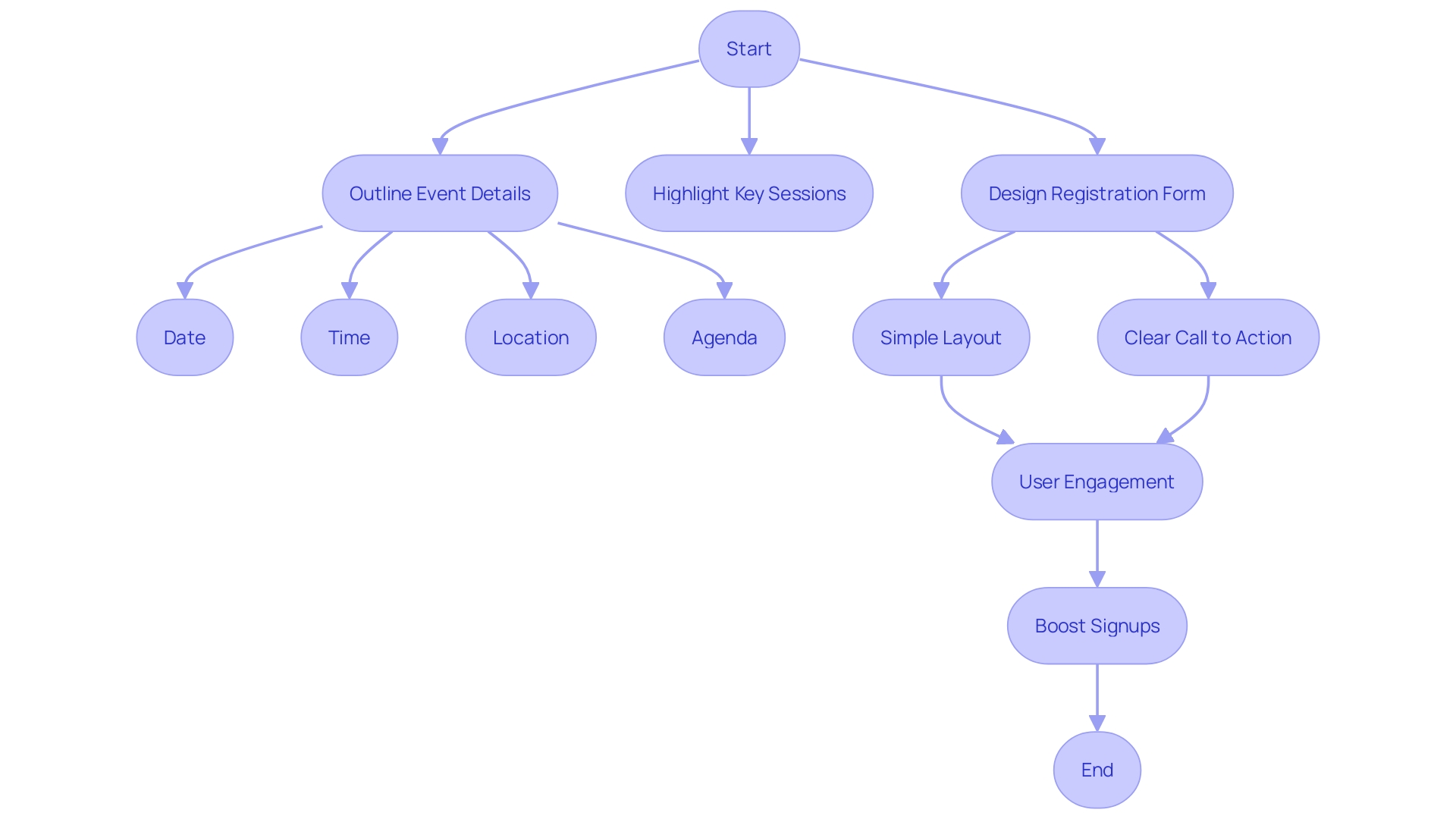
Creating an is essential for increasing signups. Clearly outline essential details such as the occasion’s date, time, location, and agenda. For instance, highlight like those at Retail Fest that cover themes from marketing to future tech and security, ensuring participants know what to expect.
Ensure the registration form is straightforward and not overwhelming. A simple, is vital. According to modern web design principles, is necessary to optimize the form for all devices, providing a seamless experience whether accessed on desktops, smartphones, or tablets. By making the easy and intuitive, you’ll likely see a boost in signups.

Creating a Last-Minute Push for Registrations
As your occasion date approaches, it’s time to kick your into high gear. Send out to keep your event top of mind for potential attendees. Utilize social media posts to create buzz and excitement. Don’t hesitate to run to reach a wider audience. Emphasize any , such as special discounts or exclusive content, to nudge those who are still undecided. The goal is to create that capture participants’ attention and convert them into prospects. Remember, a well-timed push can make all the difference in boosting registration numbers and ensuring a .

Conclusion
Defining clear goals is the cornerstone of effective event planning. By understanding the purpose of the event—whether it’s to generate leads, enhance brand awareness, or provide valuable content—organizers can make informed decisions about venue, budget, and overall strategy. This clarity not only streamlines the planning process but also aligns the event with broader organizational objectives, ultimately enhancing its impact.
Equally important is knowing the target audience. Conducting thorough research on attendee demographics and preferences allows for the creation of tailored content and messaging that resonates with participants. Engaging with the audience’s values and interests fosters a deeper connection, making it more likely that they will engage with the event and participate.
Finally, optimizing event landing pages and registration processes ensures a smooth sign-up experience. A user-friendly design that highlights essential details and simplifies registration can significantly boost attendance. As the event date approaches, a last-minute promotional push through emails and social media can further increase registrations.
By following these strategies, any event can transform from a daunting task into a thrilling and impactful experience. With clear goals, an understanding of the audience, and effective promotion, organizers can create memorable events that resonate with participants and achieve their desired outcomes.
Frequently Asked Questions
What should I do before organizing my gathering?
Before organizing your gathering, clearly define your goals. Consider whether you’re aiming to enhance brand awareness, generate leads, or provide educational content. This clarity will influence every aspect of your event planning.
How can I determine if a gathering is the right approach for my goals?
Evaluate whether a gathering is the best solution for your objectives. Sometimes, alternatives like a survey or one-on-one introductions may be more effective. Consider if the event is a one-time occurrence or part of a larger series.
How do I brainstorm my gathering’s goals and needs?
Spend time identifying what’s essential for your gathering. This understanding will guide your budget planning and help you determine the appropriate type of venue based on the nature of your event.
Why is it important to outline clear goals for my gathering?
Clearly outlined goals impact the type of gathering, venue selection, budget distribution, and overall planning approach. This clarity helps align your event with broader strategic goals, saving time and resources.
How can I understand my potential attendees better?
Conduct thorough research to gather demographic information about your potential attendees, such as age, profession, and interests. Methods like surveys and needs analysis can provide valuable insights.
How do demographic insights affect my event planning?
Demographic insights allow you to tailor messages that resonate with your audience. For instance, understanding attendees’ motivations can influence the content and marketing strategies of your gathering.
Why is aligning my gathering’s themes with audience values important?
Research indicates that nearly two-thirds of people prefer brands that align with their personal values. Reflecting these values in your event can significantly enhance your promotional efforts and increase participant engagement.
What should I include on the landing page for my event?
Your landing page should clearly outline essential details such as the event’s date, time, location, and agenda. Highlight key sessions to inform participants about what to expect.
How can I ensure an effective registration process?
Design a simple, user-friendly registration form that is easy to navigate. Ensure the form is responsive for all devices to provide a seamless experience for users.
What promotional strategies should I use as the event date approaches?
Increase promotional efforts by sending email reminders, utilizing social media, and running targeted ads. Highlight any last-minute incentives, like discounts or exclusive content, to encourage undecided participants to register.
How can I boost registration numbers?
Creating valuable interactions through timely promotions and engaging content can capture attention and convert potential attendees into registrants. A well-timed push in your promotional efforts can significantly boost registration numbers.
