How to Share a Calendar Event: Step-by-Step Instructions
Overview
Effective collaboration and productivity hinge on seamless communication, yet many face challenges in sharing calendar events across various platforms. This article provides detailed, step-by-step instructions on how to navigate these complexities, ensuring that teams can work together efficiently.
By focusing on popular tools like Google Calendar, Microsoft Outlook, and Apple Calendar, we outline specific processes that simplify event sharing. These methods not only enhance operational efficiency but also address common issues users encounter, such as invitation delivery and permission settings. This proactive approach ensures that communication within teams remains uninterrupted and effective.
Moreover, understanding the nuances of each platform can significantly reduce the friction often associated with scheduling. With the right strategies in place, teams can avoid miscommunication and foster a more collaborative environment. Explore the unique features of these calendar tools and discover how they can transform your team’s productivity.
Introduction
Effective collaboration relies heavily on clear communication, and sharing calendar events is a crucial aspect of this necessity. When all team members are aligned on their schedules, organizations can significantly boost productivity and reduce the likelihood of scheduling conflicts. Yet, with a plethora of tools available and common pitfalls to avoid, how can one guarantee a seamless sharing experience? This guide not only explores the critical importance of sharing calendar events but also offers step-by-step instructions and troubleshooting tips to streamline the process.
In today’s fast-paced work environment, communication inefficiencies can lead to costly delays and misunderstandings. Studies show that organizations lose an average of 20-30% of their productivity due to poor communication. By prioritizing calendar sharing, teams can mitigate these risks and foster a more collaborative atmosphere. This guide will illuminate the unique features of effective calendar sharing, showcasing how it can transform your team’s operational efficiency.
Ready to enhance your team’s communication? Dive into the details and discover how sharing calendar events can revolutionize your workflow.
Understand the Importance of Sharing Calendar Events
Effective collaboration among individuals and teams is crucial when they share a calendar event. It ensures that everyone is aware of significant meetings and deadlines, significantly reducing the risk of double-booking. This disruption can derail workflows and lead to inefficiencies. By utilizing collective schedules, teams can effectively share a calendar event, cultivating a cooperative environment where members can easily view each other’s availability, thus enhancing task organization and implementation. Organizations that adopt coordinated planning tools have reported a remarkable 50% improvement in internal communications, underscoring the vital role of collaborative time management in boosting team dynamics.
Moreover, sharing a calendar event is essential for managing time-sensitive projects, ensuring that all stakeholders remain coordinated and informed. Research indicates that groups employing planning tools experience a 35% reduction in conflicts, directly contributing to increased productivity. This improvement stems from the clarity that collaborative schedules provide, allowing team members to share a calendar event and see when others are available, thus minimizing the back-and-forth communication typically associated with scheduling meetings. As Stephen Covey aptly stated, “The key is not to prioritize what’s on your schedule, but to schedule your priorities.” Complementing this, David Allen emphasizes the importance of effective task organization, asserting, “Your mind is for having ideas, not holding them,” reinforcing the necessity for tools that assist in managing time and priorities.
However, organizations must also be mindful of the potential security risks linked to online collaboration tools, a concern noted by 43% of IT leaders. This perspective highlights the need for secure practices when utilizing collaborative schedules. In summary, shared schedules not only enhance productivity and teamwork but also require careful oversight to mitigate risks.

Explore Tools for Sharing Calendar Events
In today’s fast-paced environment, communication inefficiencies can hinder productivity and collaboration. Several tools are available for sharing calendar events, each offering distinct features that cater to different user needs:
-
Google Calendar: This platform allows users to share events effortlessly through email invitations or links, facilitating easy meeting invitations. With over 1.2 billion monthly visits, it remains a popular choice among users. Notably, 71% of people believe that meetings are a waste of time, underscoring the importance of effective scheduling tools like Google Calendar in improving meeting efficiency.
-
Microsoft Outlook: Recognized for its robust sharing features, Outlook enables users to share a calendar event or complete schedules with colleagues, making it ideal for team collaboration.
-
Apple Calendar: Users can share a calendar event directly from their iPhone or Mac, inviting others via email or messaging apps, which is particularly convenient for those within the Apple ecosystem.
-
Calendly: As a leading appointment tool with a market share of 26.56%, Calendly connects with various planners, allowing users to share a calendar event and arrange meetings effortlessly. Its popularity is evident, as it stands out as the most favored planning app among users.
Selecting the right tool hinges on your specific requirements, such as the need for integration with other applications or a preference for straightforward sharing methods. The appointment scheduling software sector is projected to expand from USD 470.7 million in 2024 to USD 1.55 billion by 2032, highlighting the rising significance of efficient scheduling tools in the current market landscape.

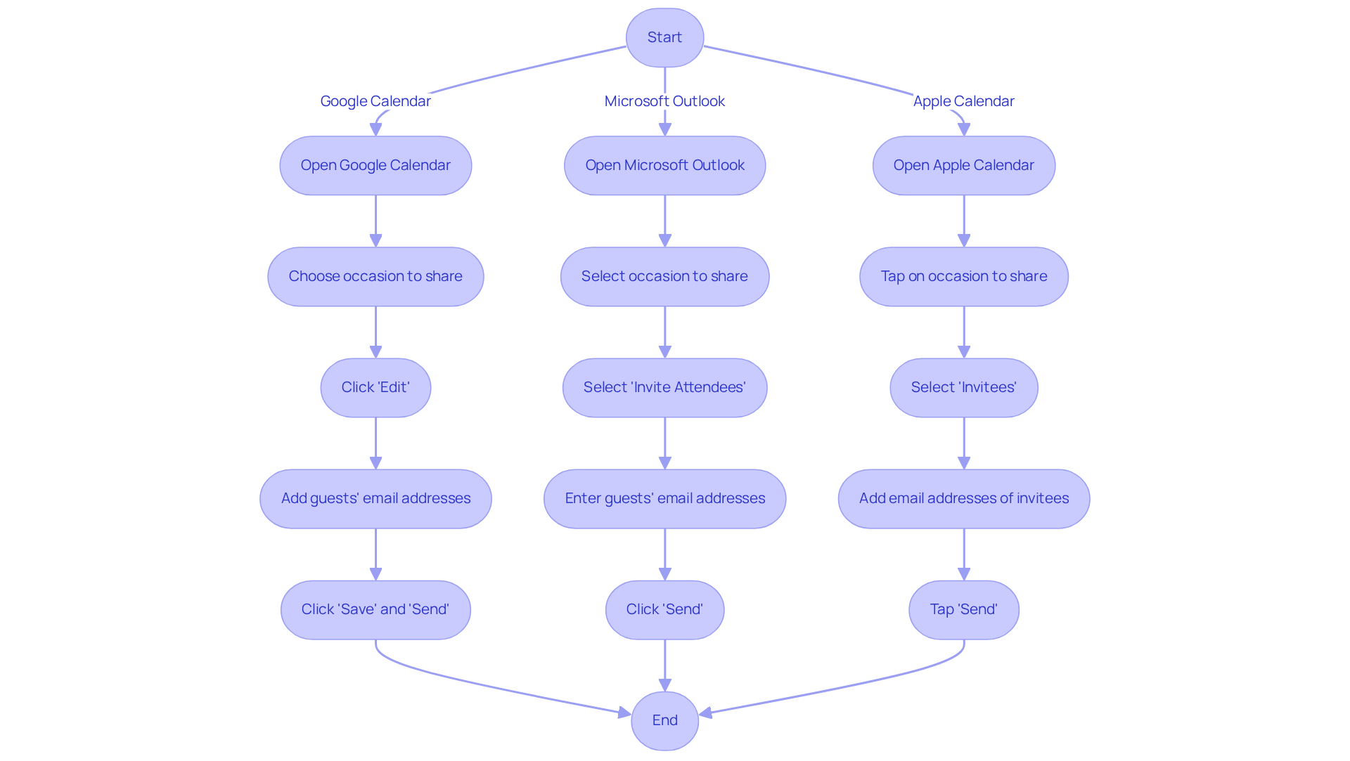
Follow Step-by-Step Instructions to Share Your Calendar Event
To share a calendar event effectively, follow these steps tailored to the platform you are using:
For Google Calendar:
- Open Google Calendar and choose the occasion you wish to share.
- Click on ‘Edit’ (the pencil icon).
- In the ‘Add guests’ section, input the email addresses of your intended attendees.
- Click ‘Save’ and then ‘Send’ to notify your guests.
For Microsoft Outlook:
- Launch Outlook and navigate to your calendar.
- Click on the occasion you wish to share.
- Select ‘Invite Attendees’ and enter the email addresses of your guests.
- Click ‘Send’ to share the invitation for the occasion.
For Apple Calendar:
- Open the Calendar app on your iPhone or Mac.
- Tap on the occasion you wish to share.
- Select ‘Invitees’ and add the email addresses of those you want to invite.
- Tap ‘Send’ to share the occasion.
Applying these steps guarantees that you will be able to share a calendar event seamlessly with the intended participants. Regularly reviewing your sharing settings and permissions can further optimize engagement and prevent scheduling conflicts. Effective schedule sharing is essential for sustaining productivity and transparency within teams, as it lessens the need to clarify daily activities to supervisors and improves collaboration. Additionally, standardizing notification settings across teams can help prevent oversights, ensuring everyone is prepared for important appointments.

Troubleshoot Common Issues When Sharing Calendar Events
When it comes to distributing schedule occurrences, users often encounter a range of typical challenges that can hinder operational efficiency. Addressing these issues is crucial for effective communication and collaboration. Here are some authoritative troubleshooting tips designed to resolve these common problems:
- Invitations Not Received: First, verify that the email addresses entered are accurate. It’s also wise to check the spam folder for any missed invitations. With approximately 70% of adults relying on digital planners, ensuring proper delivery is essential for seamless scheduling.
- Permission Issues: If a recipient cannot access the occasion, confirm that you have granted the appropriate permissions for viewing or editing. Miscommunication regarding permissions can lead to misunderstandings, so clarity is paramount in these situations.
- Synchronization Issues: If occurrences are not appearing on shared schedules, check the sync configurations in your scheduling application. Ensure that both parties are using compatible software versions, as syncing issues can arise when different versions are in use. For example, shared schedules sync approximately every three hours between different Microsoft 365 tenants, which can significantly impact visibility.
- Occasion Details Missing: Ensure that all necessary details—such as date, time, and location—are included in the occasion before sending invitations. Missing details can lead to misunderstandings and scheduling conflicts, which are frequent challenges in managing schedules.
By following these troubleshooting steps, you can effectively address and resolve issues that may arise during the process to share a calendar event. This not only fosters better communication but also enhances collaboration among team members. Remember, any calendar that can be shared is eligible for these improvements, reinforcing the importance of effective calendar management in daily operations.

Conclusion
Effective sharing of calendar events is not just beneficial; it’s essential for overcoming communication inefficiencies that hinder collaboration and productivity within teams. By leveraging shared calendars, individuals can stay informed about important meetings and deadlines, significantly reducing the risk of scheduling conflicts. The necessity of adopting tools that facilitate this process cannot be overstated; they are pivotal in streamlining communication and ensuring that all stakeholders remain aligned.
Key insights throughout this article underscore the advantages of utilizing popular tools like Google Calendar, Microsoft Outlook, and Calendly for sharing events. With step-by-step instructions, we’ve provided clarity on how to initiate and manage calendar sharing effectively. Additionally, troubleshooting tips address common issues users may encounter, empowering individuals to navigate potential pitfalls. By understanding both the benefits and challenges of sharing calendar events, teams can make informed decisions that enhance their collaborative efforts.
In an era where time management is increasingly critical, embracing shared calendar practices is imperative. Organizations and teams are strongly encouraged to adopt these strategies and tools to improve internal communication and operational efficiency. By prioritizing effective calendar sharing, teams can cultivate a more organized and productive work environment, ultimately leading to greater success in achieving their goals.
Frequently Asked Questions
Why is sharing calendar events important for collaboration?
Sharing calendar events is crucial for effective collaboration as it ensures everyone is aware of significant meetings and deadlines, reducing the risk of double-booking and workflow disruptions.
How does sharing a calendar event enhance team dynamics?
By utilizing collective schedules, teams can easily view each other’s availability, which enhances task organization and implementation, leading to improved internal communications.
What improvements have organizations reported from adopting coordinated planning tools?
Organizations that adopt coordinated planning tools have reported a 50% improvement in internal communications and a 35% reduction in conflicts, contributing to increased productivity.
What does Stephen Covey say about scheduling priorities?
Stephen Covey stated, “The key is not to prioritize what’s on your schedule, but to schedule your priorities,” emphasizing the importance of effective scheduling.
What security concerns are associated with online collaboration tools?
A concern noted by 43% of IT leaders is the potential security risks linked to online collaboration tools, highlighting the need for secure practices when using collaborative schedules.
How do shared schedules contribute to managing time-sensitive projects?
Shared schedules ensure that all stakeholders remain coordinated and informed, which is essential for managing time-sensitive projects and minimizing back-and-forth communication related to scheduling meetings.
