Mastering Doodle Scheduling: A Comprehensive Guide
Introduction
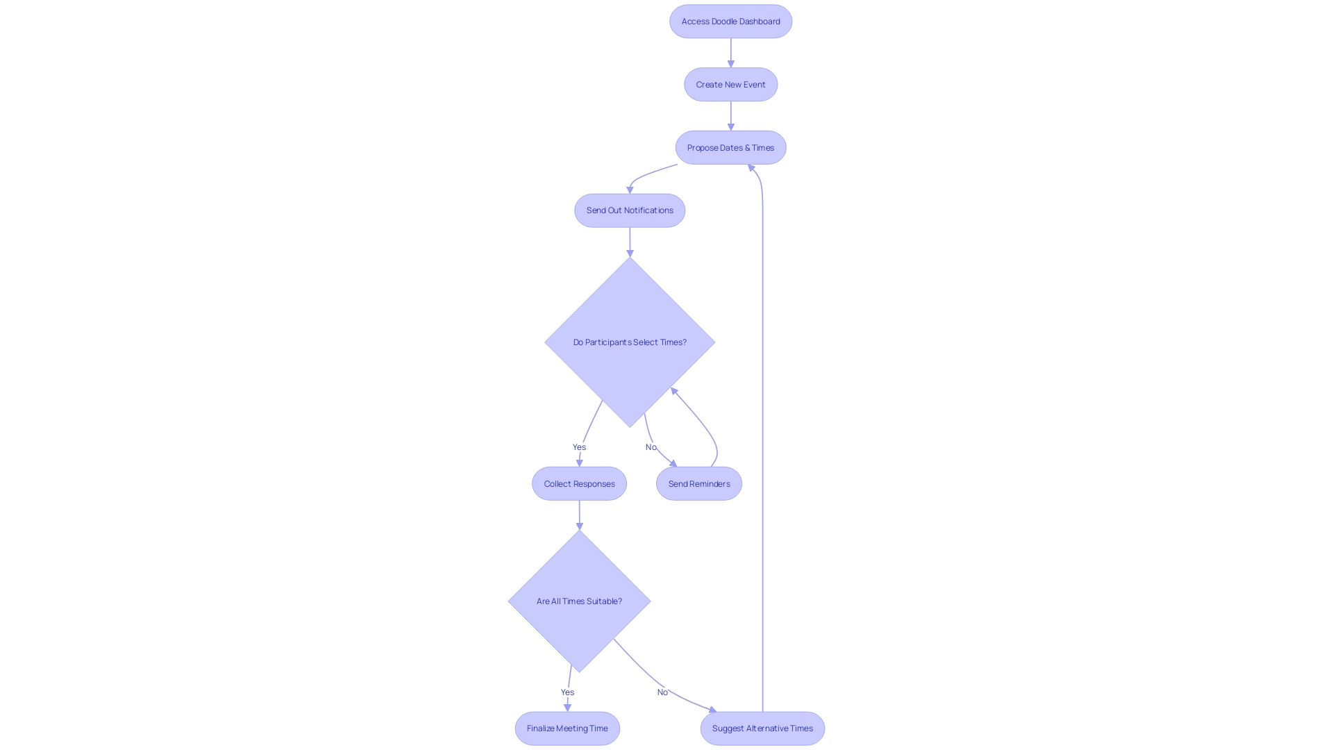
Creating a Doodle poll is a breeze and a massive time-saver when it comes to coordinating meetings. Imagine you’re setting up an event and need to find the perfect time slot that works for everyone. With Doodle, you can swiftly create a poll that allows participants to select their available times without the back-and-forth emails.
It’s as simple as accessing your dashboard, creating a new event, and proposing multiple dates and times for participants to choose from. Participants can even comment and make suggestions, enhancing the collaborative aspect of scheduling. Plus, Doodle’s on-the-fly time zone adjustment is a game-changer for international teams, ensuring everyone sees the event in their local time.
Once finalized, an email notification with all the details and a handy ICS file is sent out, so everyone can easily add the event to their calendars. This streamlined approach not only saves time but also allows everyone to focus on what’s important, making meetings more productive and less of a hassle.
Setting Up Your First Doodle Poll
Creating a Doodle poll is a breeze and a when it comes to . Imagine you’re setting up an event and need to find the perfect time slot that works for everyone. With Doodle, you can swiftly create a poll that allows participants to without the back-and-forth emails. It’s as simple as accessing your dashboard, creating a new event, and proposing multiple dates and times for participants to choose from. Participants can even comment and make suggestions, enhancing the collaborative aspect of scheduling. Plus, Doodle’s on-the-fly time zone adjustment is a game-changer for international teams, ensuring everyone sees the event in their local time. Once finalized, an email notification with all the details and a handy ICS file is sent out, so everyone can easily add the event to their calendars. This streamlined approach not only saves time but also allows everyone to focus on what’s important, making meetings more productive and less of a hassle.

Key Features of Doodle for Efficient Scheduling
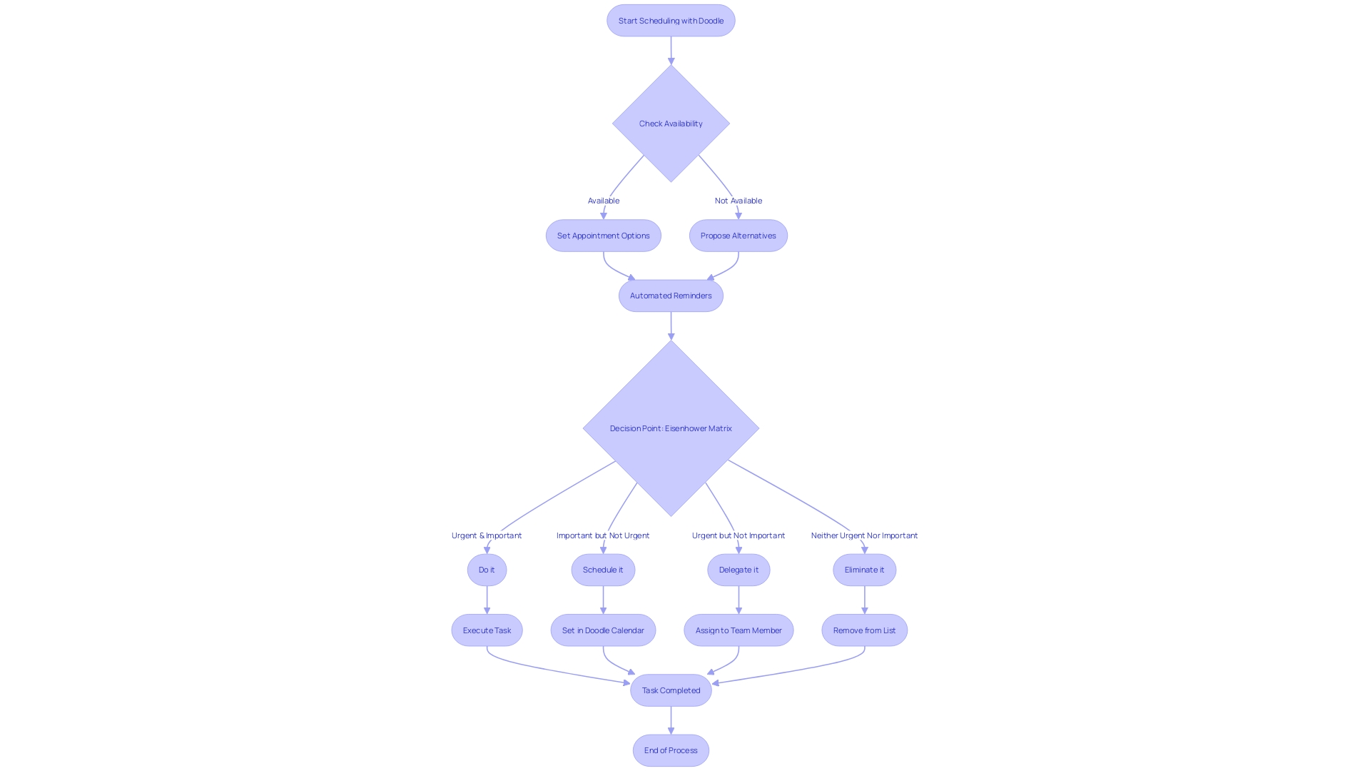
Doodle simplifies the intricacies of scheduling by integrating seamlessly with your calendar and providing an array of . With features like , you can ensure attendees are always in the loop. Discover how Doodle’s array of tools can elevate your scheduling process to new heights of efficiency. Embrace the ease of setting up appointments with options that let you define the duration, availability, and even buffer times between meetings, ensuring you remain at the top of your game throughout the day.
As the scheduling landscape continues to evolve, we see innovative platforms like Cal.com champion transparency and customization. This open scheduling approach allows users to understand the mechanics behind the platform, contributing to the code and tailoring their experience to their specific needs. In the spirit of open-source collaboration, platforms such as Rally epitomize the trend towards accessibility, allowing for quick setup and participation without the need for user registration, fostering a seamless scheduling experience.
Navigating through the complexities of modern work life, it’s essential to have tools that not only enhance productivity but also simplify the orchestration of our daily tasks. As the wisdom of the Eisenhower Matrix suggests, prioritizing effectively is key to impactful work. By leveraging advanced scheduling tools, you can distinguish between urgent and important tasks, making strides towards your long-term goals while maintaining control over your day-to-day agenda. These tools are a testament to the philosophy that sometimes the most profound productivity gains stem from reimagining the systems we use, rather than reinventing the tools themselves.

Optimizing Your Doodle Use for Maximum Efficiency
are more than just about setting dates; they’re about revolutionizing the way we manage our time and projects. Take , an educational publishing company that juggles work for different age groups and curriculums worldwide. By using Toggl Track, they’ve transformed their scheduling into a fine-tuned, well-oiled machine. No more surprises, just a team that’s on top of their game, meeting deadlines with smiles.
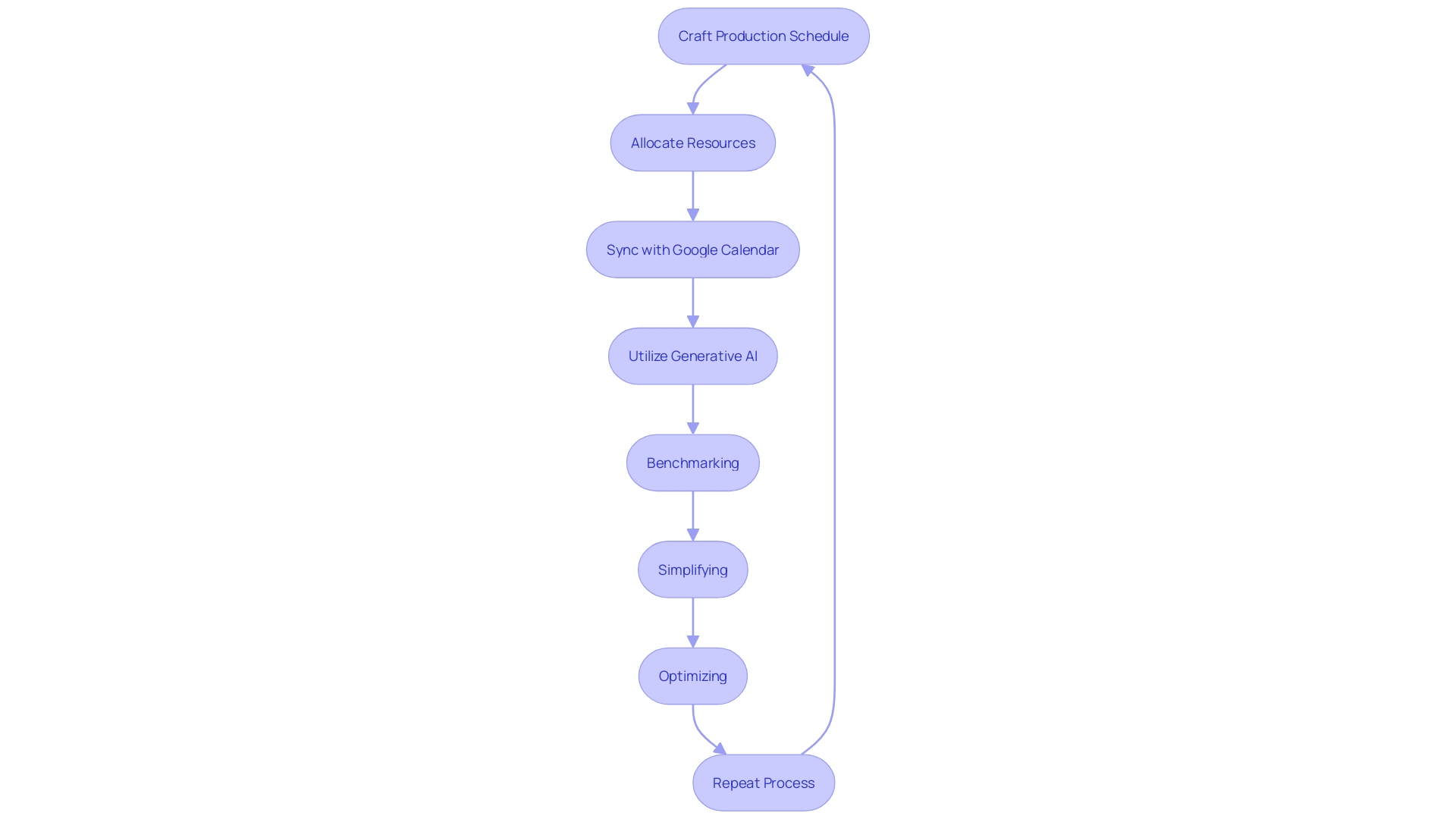
Now, imagine applying similar efficiency to your Doodle use. Start by crafting a production schedule that reflects the reality of your workload. Allocate time for each phase of your projects, ensuring nothing falls through the cracks. Resource allocation is next – make sure your assets and team are ready when needed, boosting both productivity and output quality.
But there’s more to it. Dive into the . Sync it up with Google Calendar and watch updates fly in real-time, helping you avoid clashes and double-bookings. Create new calendars tailored to specific projects or teams, keeping everyone in sync.
Feedback is a two-way street – your tools should provide immediate responses to your actions and also learn from your preferences. Generative AI can take a few seconds to process, but the results? A customized experience that makes scheduling feel like a breeze. Remember, what seems like a small delay can lead to a significant leap in productivity.
And here’s a mantra for you: Benchmark, Simplify, Optimize, and Repeat. Measure your scheduling processes, identify the bottlenecks, and then streamline. Maybe you’ll find that batching tasks with common themes will give you that extra edge. It’s about making informed decisions to enhance your scheduling strategy continuously.
In the world of operations, where every second counts, these small adjustments to your Doodle scheduling can make a world of difference. So, why not start now? With the right approach, you can turn your scheduling from a mundane task into a strategic advantage that propels you towards your goals.

Avoiding Scheduling Conflicts with Doodle
Navigating the maze of scheduling can feel like a daunting task, but with the right tools like Doodle, you can dodge potential conflicts with grace and ensure everyone’s on board for your next meeting or event. Imagine you’re coordinating a project across different time zones or juggling multiple stakeholders’ calendars; Doodle steps in as your trusty ally. By syncing with Google Calendar, everyone involved gets instant updates, making it a breeze to align schedules. Just pop over to the ‘Other calendars’ section, hit the plus sign, and you’re set to invite collaborators to your Google Calendar.
Now, let’s talk about tasks — they’re the bread and butter of staying organized. Since May 2023, Google Calendar’s Tasks feature lets you keep track of your to-dos right where you plan your time. Click the Tasks icon, jot down your task details, and voilà, it’s in your calendar, reminding you of what’s next on your plate.
But it’s not just about what you’re planning; it’s also about ensuring that everyone can make it. With , you give attendees the flexibility to weigh in on when they could potentially make it, providing a safety net for maximum participation. It’s like having a superpower to anticipate and accommodate everyone’s needs, paving the way for meetings that not only happen but are also productive.
Reflect on the advice from industry leaders who stress the importance of efficient execution and avoiding the common pitfalls that hinder getting things done. It’s a balancing act between being ambitious with your goals while remaining realistic with your timeframes, ensuring you’re not bogged down by dates but driven by delivering value.
And here’s something to think about: With an estimated 11 million meetings happening every day in the US and an alarming $37 billion lost annually due to unproductive meetings, it’s crucial to make every moment count. By utilizing Doodle in tandem with Google Calendar, you’re not just planning meetings — you’re crafting experiences that respect everyone’s time and contribute to that coveted 30% of meetings that are genuinely productive. So go ahead, take the reins, and transform the way you schedule — your attendees (and your agenda) will thank you.
Managing Large Groups and Events with Doodle
Ever tried to organize a large gathering or event? It can be like herding cats, right? But fear not, are here to lend a hand, saving you from the headache of coordinating numerous busy schedules. With , you can create events that cater to a larger audience, and manage everything smoothly. Let’s dive into the features that make Doodle a lifesaver for those bigger group challenges.
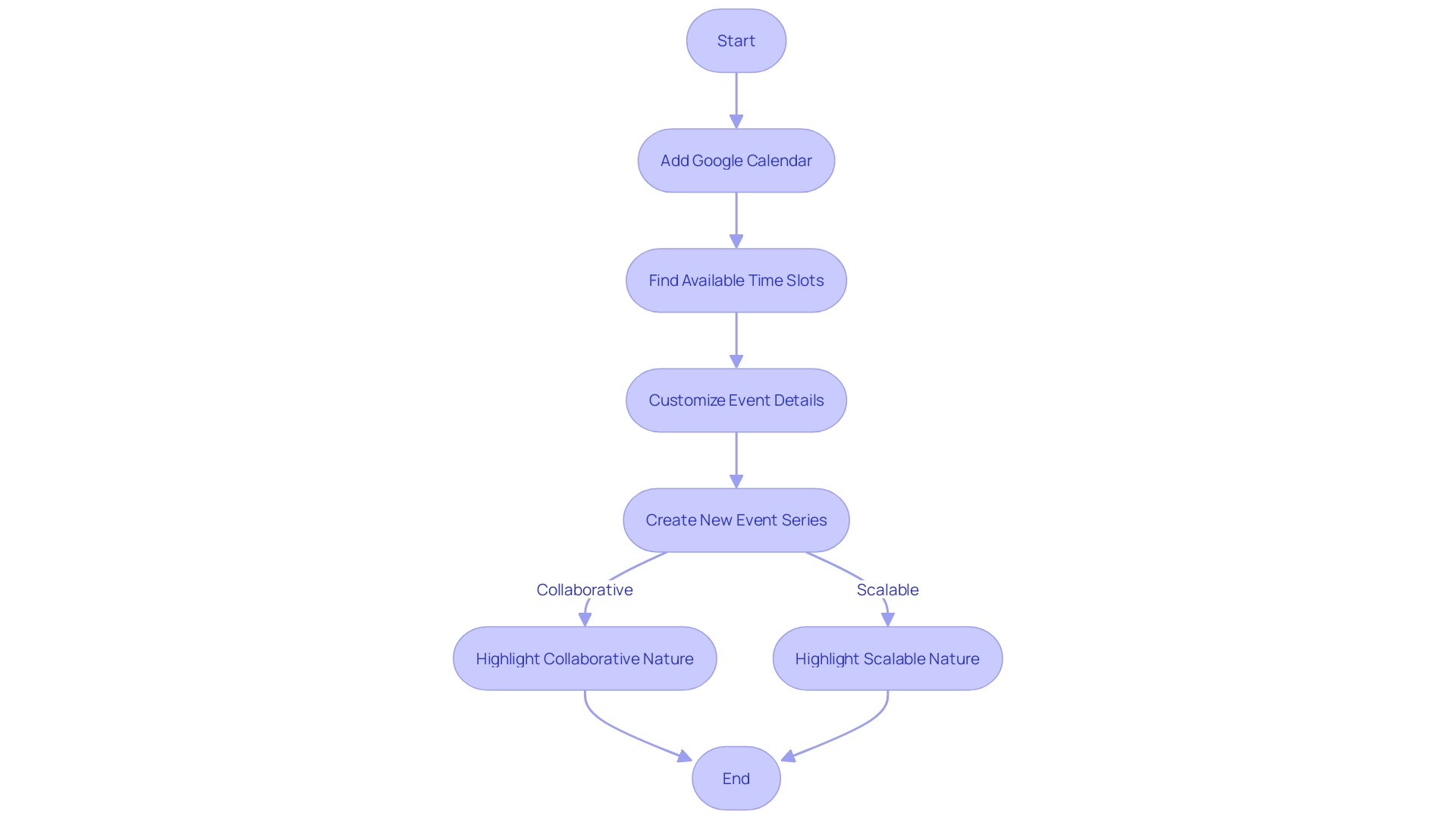
Managing a big group means juggling different availability and preferences. That’s where Doodle’s group management shines. By simply adding a to your Doodle account, you can see when everyone is free, making it easier than ever to find that perfect time slot. Just hit that plus symbol and let the scheduling magic begin.
Speaking of magic, imagine being able to craft an event with a tailored atmosphere that not only engages but also retains your audience. Event marketing experts agree that each event is unique, with its own vibe and content requiring a specific marketing touch. Doodle’s event-specific features allow you to customize your event just like that, ensuring it aligns with your branding and communication plan.
And what about those moments when you want to start fresh with a new event series? Doodle makes creating a new Google Calendar as simple as a few clicks. Name your calendar, provide a description if you like, set the time zone, and you’re ready to roll out your events, each with its own distinct flavor.
But the true power of Doodle isn’t just in its features; it’s in the philosophy of collaboration and scalability behind it. Doodle was designed with the kind of component-driven methodology that speaks to collaborative teams facing large-scale challenges. It’s about creating a seamless digital ecosystem where everything works together harmoniously.
Think of Doodle as your ally, here to guard against the chaos of coordinating large groups. It’s your own personal , ready to help you captivate and maintain your audience’s attention. So go ahead, set up that big conference or workshop, and let Doodle handle the scheduling details. It’s time to make every meet-up a success, no matter the size!

Integrating Doodle with Other Tools and Calendars
Integrating with your favorite tools and calendars is a breeze, transforming the way you manage your time and organize meetings. You’re no longer confined to manual —now, it’s all about syncing effortlessly with platforms like and Outlook. Imagine setting up an event with Rally, an innovative open-source scheduler. You can propose multiple dates and times for participants to vote on, without the need for registration, making it incredibly user-friendly.
Syncing with Google Calendar is straightforward. Add calendars with a simple click and get real-time updates that streamline your commitments. For instance, subscribing to a calendar merely requires you to click the plus symbol next to ‘Other calendars’ and you’re set. Creating a new calendar or adding tasks is equally simple, with clear steps to follow, ensuring your schedule reflects all your priorities.
The integration possibilities are exciting, as seen with Todoist’s ‘Year of the Calendar’ initiative, where calendar functionalities are being woven into every part of the app. This reflects a broader trend in operational tools—much like Monday.com’s boards and Trello’s card systems—that focus not just on the tools themselves but on optimizing the workflow. It’s a philosophy that echoes Henry Ford’s revolutionary assembly line, where the process arrangement was as crucial as the tools used.
In a world where our tools often come with a side of distraction, these integrations represent a significant leap towards operational efficiency. They allow for a more nuanced handling of tasks, where an email’s actionable items can be directly added to your calendar, ensuring nothing slips through the cracks. It’s a shift that speaks to the heart of productivity, leveraging technology not only for its own sake but to foster smarter work systems that truly enhance our output. So let’s dive into the seamless world of Doodle and its companions, where scheduling becomes less of a chore and more of a gateway to operational excellence.
Pricing and Plans: Choosing the Right Doodle Subscription
Doodle simplifies the complex task of scheduling by offering an array of tailored to fit various . Let’s dive into the essence of structure, where we’ll unpack the distinct features each plan boasts and guide you through choosing a subscription that meshes seamlessly with your operational demands and financial plans.
Starting with the basics, Doodle’s pricing tiers are color-coded for easy navigation: Grey for the free version, Green for professional use, Purple for larger organizations, and Black for enterprise-level needs. This ensures a clear understanding at a glance.
Each plan escalates in the number of ‘hero features’ offered, ranging from five in the Starter plan to a robust ten for Enterprise. These features are meticulously chosen based on what resonates best with users and fit neatly ‘above the fold’ for immediate visibility. And while the enterprise plan does require contacting sales, Doodle provides upfront pricing, fostering transparency and trust.
In recent news, tech giants like Google have adjusted their Workspace pricing, increasing costs by 20%. This industry trend highlights the importance of selecting a plan that not only meets your current needs but also aligns with your long-term financial strategy.
Moreover, a case study of the Ford Foundation showcases how they revamped their digital strategy to accommodate their growing content needs. This parallels the importance of choosing a Doodle plan that scales with your business, ensuring that as your content and meeting management needs expand, your chosen plan can handle the growth without a hitch.
Take, for example, Figma’s pricing page, celebrated for its clarity and user-friendly approach. By analyzing top pricing pages across the tech industry, we’ve distilled a framework for evaluating changes and identifying common pitfalls. This approach informs our guidance on Doodle’s pricing, ensuring you make an informed decision that propels your organization forward.
In conclusion, as we explore the nuances of Doodle’s pricing plans, remember that the goal is to find a harmonious balance between functionality and cost, one that propels your organizational efficiency without overextending your budget.
Best Practices for Using Doodle Effectively
Harnessing the power of tools and features can transform the way teams coordinate and optimize their time. For instance, creating precise poll descriptions is not just about clarity, but also about setting the stage for the kind of engagement that educational publishing teams at Twinkl experience, ensuring that every campaign is tailored to its target audience effectively. Similarly, by fostering a culture of prompt responses, akin to the way Zoom’s Learning Center quickly garnered an active and engaged user base, meeting organizers can significantly enhance the efficacy of their scheduling processes.
When it comes to resource allocation, the parallels with a are clear. By incorporating foundational tools like Google Analytics and Facebook Pixel before jumping into further advertising, it becomes possible to streamline more effectively, avoiding the pitfalls of poorly planned strategies. Moreover, staying informed about the latest updates and features, as illustrated by Google’s Keyword, ensures that you are always leveraging the most advanced tools to facilitate your scheduling and meeting management.
To truly refine your Doodle scheduling, consider embracing the insights from production schedules that allocate time judiciously across various phases, ensuring that every step from conception to completion is given its due diligence, thereby avoiding ‘unhappy time-management surprises.’ Additionally, injecting your scheduling practices with the wisdom from industry experts can lead to more impactful time management. As noted, focusing on activities that automate repetitive tasks can free up valuable time, allowing you to concentrate on high-impact areas of your operations.
Finally, integrating a data-driven mindset into your Doodle scheduling can lead to more informed decisions that resonate across departments. By considering both the micro and macro aspects of your meetings and events, much like an analyst would meticulously plan data analysis, you can anticipate and address potential challenges in advance, ensuring a smoother and more productive meeting experience for all participants.
Common Scenarios and Use Cases for Doodle
has emerged as a versatile tool, not just for setting up quick coffee chats but for a myriad of organizational tasks. From orchestrating complex team meetings, synchronizing event timings, to aligning schedules for training sessions, Doodle streamlines what used to be an arduous process. Imagine this: with just a few clicks, you can eliminate the endless back-and-forth that typically accompanies meeting planning. According to a staggering statistic, employees in the United States find themselves in meetings 15% of their work time, with an overwhelming 83.13% attending meetings for up to one-third of their week. It’s no surprise that a tool like Doodle, which can significantly cut down on unproductive scheduling time, is a godsend.
But it’s not just about efficiency; it’s also about clarity and ease of communication. As noted by Gergely Orosz, taking a moment to think before sending out information can lead to better outcomes. This is where Doodle’s functionality shines, allowing for thoughtful planning and coordination without the immediate pressure to respond, thus reducing the costly context switching that plagues today’s fast-paced work environments.
Furthermore, open-source platforms like Rallly demonstrate the power of simplicity in meeting scheduling. With , setting up a poll for event dates and times is a breeze, and participants don’t even need to register to confirm their attendance. This seamless integration into daily workflows can have a profound impact on . For instance, Bobbie, an infant formula startup, found that reducing meetings by 40% led to a 71% increase in employee productivity. This showcases the potential of using smart to optimize time management and enhance the effectiveness of meetings.
In essence, Doodle and its counterparts are more than just scheduling tools; they represent a smarter way of organizing work, reminiscent of the productivity leaps made by innovations like Henry Ford’s assembly line. In today’s digital workplace, these tools are the assembly lines of effective collaboration, ensuring that when meetings do happen, they are as productive as possible.

Troubleshooting and Tips for Advanced Users
Diving into the world of doesn’t have to feel like navigating a maze. With a few expert insights, you can sidestep technical hiccups and tap into some of the , transforming your skills. Imagine seamlessly integrating your Doodle events with your Google Calendar, where updates are instant, and your schedule is clear and conflict-free. Picture adding tasks with just a click, bringing together your to-dos and your timetable in one place. And what about those advanced features that could elevate your meeting management? Platforms like Rally show us that with intuitive interfaces and time zone flexibility, scheduling becomes a breeze, and collaboration is just a roll away. Even without registering, participants can join in, vote on suitable times, and engage in discussions, making decision-making democratic and straightforward. Moreover, in the realm of data privacy and cookie management, you have the power to tailor your online experience, ensuring the tools you use respect your preferences. Remember, with the right approach, you’re not just using a ; you’re mastering an entire ecosystem designed to make every meeting and every plan come together effortlessly.
Conclusion
Doodle is a powerful tool that simplifies scheduling and coordination for meetings. With features like creating polls, collaborative commenting, and on-the-fly time zone adjustment, Doodle eliminates the need for back-and-forth emails and ensures that everyone sees the event in their local time. The integration with calendars and automated reminders streamlines meeting management, while customization options cater to the needs of large groups and events.
By syncing with platforms like Google Calendar and Outlook, Doodle makes scheduling effortless and enhances time management. The choice of the right subscription plan ensures that organizational needs are met without overextending the budget. Best practices such as creating precise poll descriptions, fostering prompt responses, and staying informed about updates and features contribute to effective Doodle use.
Doodle’s versatility goes beyond scheduling meetings, as it can be used for various organizational tasks. Its user-friendly interface and powerful features make it a game-changer for efficient and collaborative scheduling. By optimizing time management and leveraging smart scheduling tools, productivity can be significantly increased.
With Doodle, say goodbye to the hassle of back-and-forth emails and embrace a streamlined approach that saves time and makes meetings more productive. Start using Doodle today and experience the benefits of effortless scheduling.
Streamline your scheduling and enhance time management with Doodle. Try it today!
Frequently Asked Questions
What is Doodle and how does it help with scheduling?
Doodle is an online scheduling tool that helps individuals and teams find the best times for meetings and events by creating polls where participants can select their available times.
How do I set up my first Doodle poll?
To set up a Doodle poll, access your dashboard, create a new event, and propose multiple dates and times for participants to choose from. Participants can also comment and make suggestions for collaborative scheduling.
Can Doodle adjust for different time zones when scheduling international meetings?
Yes, Doodle has an on-the-fly time zone adjustment feature that ensures everyone sees the event in their local time, which is particularly useful for international teams.
What are some key features of Doodle for efficient scheduling?
Doodle integrates with your calendar and provides tools such as automated reminders, the ability to define meeting durations and buffer times, and a streamlined approach to meeting management.
How does Doodle work with large groups and events?
Doodle offers group management features that allow you to see when everyone is free, making it easier to find a perfect time slot for larger audiences. It also enables you to create events with a tailored atmosphere and manage all details smoothly.
Can Doodle integrate with other tools and calendars?
Yes, Doodle can be integrated with platforms like Google Calendar and Outlook, allowing for real-time updates and streamlined scheduling.
Does Doodle offer different subscription plans?
Doodle offers several subscription plans tailored to fit various needs, from a free version to professional, larger organization, and enterprise-level plans. Each plan comes with a different set of features.
How can I avoid scheduling conflicts using Doodle?
By syncing Doodle with your Google Calendar, you can get instant updates and avoid scheduling conflicts. Doodle’s ‘if need be’ option also provides flexibility for attendees to indicate potential availability.
What are some best practices for using Doodle effectively?
Creating precise poll descriptions, fostering prompt responses, and using Doodle’s advanced features are some best practices. It’s also recommended to stay informed about updates and integrate a data-driven mindset into your scheduling.
What are common scenarios and use cases for Doodle?
Doodle is used for a variety of organizational tasks such as setting up team meetings, synchronizing event timings, and coordinating training sessions. It simplifies the process of finding suitable meeting times for all participants.
How do I troubleshoot and access advanced features on Doodle?
For troubleshooting and advanced features, ensure that your Doodle events are seamlessly integrated with your calendar, add tasks easily, and use the platform’s intuitive interfaces and time zone flexibility. For more advanced usage, explore the settings and customization options offered by Doodle.
