Maximize Efficiency with a Free Calendar for Appointments
Overview
Maximizing efficiency in today’s fast-paced environment is crucial, yet many struggle with communication inefficiencies that hinder productivity. Selecting the right calendar for appointments can be a game-changer. By choosing a free calendar that aligns with user needs, you can significantly streamline your scheduling processes.
The right tool not only integrates seamlessly with existing systems but also offers automated reminders and customization options. These features collectively enhance productivity, allowing users to focus on what truly matters. Imagine having a calendar that adapts to your workflow, ensuring you never miss an important appointment again.
Consider the impact of a well-chosen calendar: studies show that effective scheduling can boost productivity by up to 30%. With the right features at your fingertips, you can transform how you manage your time. Don’t just take our word for it; experts agree that leveraging technology in scheduling leads to more efficient operations.
Now is the time to explore the possibilities. Discover how a free calendar can revolutionize your appointment management. Take control of your scheduling and experience the benefits firsthand.
Introduction
Navigating the complexities of scheduling can often feel daunting, particularly in an era where time is a precious commodity. The emergence of a free calendar for appointments serves as a powerful tool, providing a streamlined approach to managing commitments and enhancing productivity. By exploring the right features and integrations, users can achieve significant efficiencies. Yet, many still grapple with selecting the ideal solution tailored to their specific needs.
What are the key elements that transform a basic calendar into an indispensable asset for effective time management? Consider the operational challenges that arise from communication inefficiencies. These challenges can lead to missed appointments, overlapping commitments, and ultimately, lost productivity. Statistics show that organizations can waste up to 30% of their time on ineffective scheduling practices.
This is where a robust calendar solution comes into play. It not only simplifies the scheduling process but also integrates seamlessly with other tools, ensuring that users can manage their time effectively. Unique features such as automated reminders, customizable views, and real-time updates make it a vital resource for anyone looking to optimize their time management. Explore the potential of a free calendar for appointments and discover how it can transform your scheduling experience.
Choose the Right Free Calendar Tool for Your Needs
Selecting the right scheduling application, like a free calendar for appointments, is crucial for overcoming communication inefficiencies that can hinder productivity. With a plethora of options available, it’s essential to consider factors such as user interface, integration capabilities, and specific features tailored to your planning needs. For instance, tools like Google Calendar and Calendly offer a free calendar for appointments, along with robust functionalities, including appointment slots and automated reminders, catering to the diverse requirements of users. A recent ECAL survey revealed that 70% of adults primarily rely on digital calendars to organize their lives, underscoring the importance of making an informed choice.
Evaluate your specific needs:
- Are you looking for a straightforward interface for personal use, or do you require advanced features for team collaboration?
- If you frequently schedule meetings with clients, using a free calendar for appointments can simplify sharing your availability, making a tool like Doodle particularly beneficial.
- Furthermore, consider user feedback and case studies; as of late 2023, Calendly boasts over 20 million users, illustrating its effectiveness in real-world applications. This insight can help you select a resource that seamlessly fits into your workflow and enhances your productivity.
Additionally, prioritize tools that offer mobile compatibility, enabling you to manage your schedule on the go. This flexibility can significantly enhance your time management and responsiveness, especially in fast-paced environments. Notably, statistics show that 73% of males depend on digital planners compared to 67% of females, indicating varying preferences that may influence your decision. Moreover, AI-driven planning features are projected to boost user effectiveness by as much as 40% by 2025, highlighting the evolving capabilities of management systems. By making a well-informed choice, you can significantly improve operational efficiency and productivity.

Leverage Key Features for Streamlined Scheduling
To tackle the persistent issue of communication inefficiencies, consider enhancing the efficiency of your selected planner by utilizing features like automated planning, reminders, and integration with other applications. Tools such as Calendly offer a free calendar for appointments, enabling users to set their availability and seamlessly integrate with their calendars, which eliminates the back-and-forth emails typically associated with scheduling. Additionally, employing color-coding for different types of appointments can significantly improve your ability to visually organize your schedule.
Moreover, consider utilizing a free calendar for appointments that can be shared with clients or colleagues. This enables them to book appointments directly based on your availability, conserving effort and minimizing the risk of double bookings. Implementing these features not only leads to a more organized schedule but also frees up time for more critical tasks, ultimately enhancing overall productivity. According to industry insights, automated reminders can reduce no-shows by 29%, while text messages boast an impressive 98% open rate, underscoring the effectiveness of these tools in boosting client engagement.
Furthermore, a wellness center reported a remarkable 50% decrease in no-show rates after introducing automated reminders, showcasing the tangible benefits of these appointment practices. By adopting these strategies, you can transform your scheduling process, ensuring that you stay ahead in managing your time effectively.

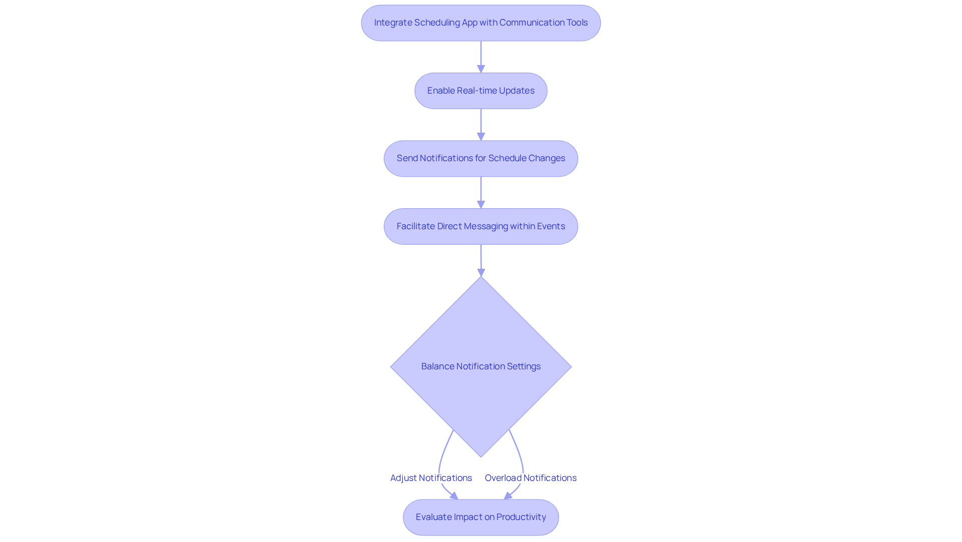
Integrate Communication Tools to Enhance Coordination
Linking your scheduling application with communication platforms like Slack or Microsoft Teams significantly enhances collaboration among team members. This integration provides real-time updates and notifications, ensuring everyone stays informed about schedule changes or upcoming meetings. For example, when a meeting is scheduled or rescheduled, notifications can be sent directly to team members, minimizing the chances of missed appointments. Research indicates that employees spend around 4.8 hours each week arranging meetings, underscoring the importance of effective resources in boosting productivity.
Moreover, consider utilizing tools that allow direct messaging or comments within event schedules. This feature enables discussions about meeting agendas or logistics without the hassle of switching between applications. By cultivating a more integrated communication environment, teams can operate more cohesively, leading to better project outcomes and increased productivity. As Dr. Laura VanderDrift, a productivity expert, states, “By utilizing AI-powered scheduling systems, professionals can establish a more sustainable work pace, minimizing the risk of burnout and enhancing their overall wellbeing.”
However, it’s crucial to be aware of the potential downsides of this integration, such as overwhelming team members with excessive notifications. Striking a balance in notification settings can help maintain focus while ensuring that critical updates are not overlooked. Including successful examples, such as a company that improved team coordination through schedule integration, can further illustrate the effectiveness of this practice and engage the reader more effectively.

Customize Calendar Settings for Optimal Use
To maximize the benefits of your scheduling application, implementing a strategic approach to personalization can help create a free calendar for appointments. By adjusting notification preferences, you can ensure timely reminders for upcoming appointments without the burden of excessive alerts. Research indicates that automated reminders can reduce no-shows by 29%, underscoring the significant advantages of tailored notification settings. Additionally, utilizing resources to establish default meeting lengths can save valuable time when planning recurring meetings.
Consider the potential of generating multiple schedules within the same tool. This feature allows you to compartmentalize personal and professional commitments, facilitating more effective time management. For example, Google Calendar empowers users to create distinct schedules for work, personal events, and project-specific tasks, all of which can be color-coded for easy identification. By customizing your calendar settings, you can develop a more organized and efficient scheduling system that aligns seamlessly with your daily routines and priorities.
As Johann Wolfgang von Goethe wisely stated, “One always has sufficient opportunity, if one will utilize it effectively.” Effective notification preferences are a vital investment in your time management strategy, particularly when utilizing a free calendar for appointments to enhance your ability to stay on top of commitments. However, exercise caution in managing your notification settings; overwhelming alerts can undermine the intended benefits. Personalization options, such as custom themes and event categories, further enrich your calendar experience, allowing you to tailor it to your specific needs.

Conclusion
Selecting the right free calendar for appointments is crucial for tackling communication inefficiencies and boosting productivity. Many individuals and teams struggle with scheduling conflicts that hinder their effectiveness. By understanding the various tools available and their unique features, you can streamline your scheduling processes, leading to better time management and operational efficiency.
Key insights highlight the necessity of choosing a calendar tool that aligns with your specific needs. Consider factors like:
- User interface
- Integration capabilities
- Advanced features such as automated reminders and mobile compatibility
Leveraging these functionalities can significantly enhance scheduling efficiency. For instance, statistics show that automated reminders can reduce missed appointments by up to 30%, while integrating communication tools fosters better coordination among team members.
In conclusion, embracing a free calendar for appointments not only simplifies the scheduling process but also empowers you to take control of your time management. By making informed choices and customizing settings to fit your personal and professional commitments, you can unlock the full potential of these tools. The journey towards maximizing productivity starts with the right calendar—take the first step today and explore the myriad of options available to transform how you manage appointments.
Frequently Asked Questions
Why is it important to choose the right free calendar tool?
Choosing the right scheduling application is crucial for overcoming communication inefficiencies that can hinder productivity.
What factors should I consider when selecting a free calendar tool?
Important factors to consider include user interface, integration capabilities, and specific features tailored to your planning needs.
What are some examples of free calendar tools?
Examples of free calendar tools include Google Calendar and Calendly, which offer functionalities like appointment slots and automated reminders.
What percentage of adults rely on digital calendars?
A recent ECAL survey revealed that 70% of adults primarily rely on digital calendars to organize their lives.
How can a free calendar tool benefit client meetings?
A free calendar for appointments can simplify sharing your availability, making it easier to schedule meetings with clients, with tools like Doodle being particularly beneficial.
What is the user base of Calendly as of late 2023?
As of late 2023, Calendly boasts over 20 million users, illustrating its effectiveness in real-world applications.
Why is mobile compatibility important in a calendar tool?
Mobile compatibility allows you to manage your schedule on the go, enhancing time management and responsiveness, especially in fast-paced environments.
Are there differences in digital planner usage between genders?
Yes, statistics show that 73% of males depend on digital planners compared to 67% of females, indicating varying preferences that may influence your decision.
What is the projected impact of AI-driven planning features by 2025?
AI-driven planning features are projected to boost user effectiveness by as much as 40% by 2025, highlighting the evolving capabilities of management systems.
How can making an informed choice about a calendar tool improve productivity?
By making a well-informed choice, you can significantly improve operational efficiency and productivity.
