Streamline Collaboration with Online Shared Calendars
Introduction
Shared calendars have become an essential tool for team collaboration and productivity. Imagine having a centralized platform where everyone’s schedules and activities are visible in real-time, eliminating the guesswork of availability. With shared calendars, communication becomes streamlined, as team members can easily see when others are free and schedule events accordingly.
These calendars also provide insights into workloads, allowing for better resource allocation and task distribution. The benefits extend beyond tracking deadlines; shared calendars help teams prioritize tasks and manage projects effectively. Embracing this digital tool can transform your team’s workflow, ensuring that every second counts and every team member is in sync.
So, let’s dive into the world of shared calendars and unlock the power of seamless collaboration.
Benefits of Using Shared Calendars
Imagine a world where every group member’s schedule, project deadlines, and resource allocations are transparent and in perfect harmony. This is the power of for group management. Here’s how they can transform your team’s collaboration and productivity:
- : Picture a platform where everyone’s activities and schedules are visible in real-time, eliminating the guesswork of who is available and when. It’s like having a comprehensive perspective of your group’s schedule, paving the way for smooth coordination.
- : Forget the endless email threads just to set up a meeting. With shared schedules, everyone can see when others are available and accordingly. It’s like having a silent communication assistant, making sure everyone is informed and ready.
- : Envision a dashboard showing who is working on what and when. Collaborative schedules offer information on colleagues’ workloads, simplifying the equitable allocation of assignments and the efficient utilization of individuals’ time.
- : Shared schedules are not only for keeping track of deadlines; they are for establishing them. By visualizing project timelines and progress, teams can prioritize tasks effectively, leading to better project management and on-time delivery.
Let’s take a leaf out of Capital One’s book, which has harnessed the power of collaborative tools to foster a culture of innovation, helping them lead the way in digital banking. Or consider La Mobiliere, which has mastered the art of agile teamwork across various departments by leveraging collaborative platforms to streamline their complex insurance contract management process.
Embrace the digital age with tools like Google Calendar, which now provides features such as Tasks, enabling you to integrate your to-do list with your scheduling system for even greater efficiency. According to a recent update, you can now add tasks with a simple click, bringing a new level of convenience to managing your day.
Considering the fact that the average employee is productive for just under three hours a day, and with the increase in meetings due to remote work, shouldn’t we focus on working smarter, not harder? are more than just a planning tool; they are the foundation of a well-coordinated group that appreciates time as its greatest resource. So, let’s coordinate our timepieces and our schedules for a future where every second matters and every group member is in harmony.
Choosing the Right Shared Calendar Platform
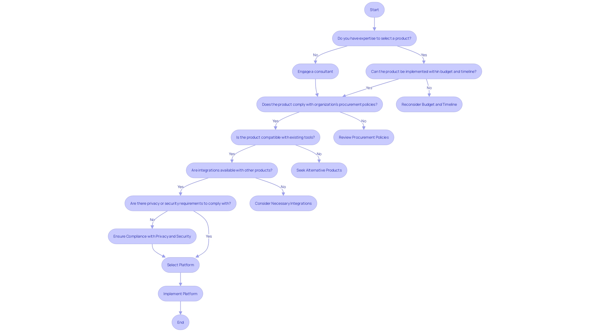
Selecting the appropriate for your group or team entails more than simply choosing the most widely used one. Let’s dive into the considerations that can truly make a difference in how you collaborate and manage your time.
- : A scheduling system should be intuitive, with a clear layout that minimizes the learning curve. This is important because every minute spent figuring out how to utilize the schedule is a minute not spent on your actual work.
- Compatibility and Integration: The ideal will seamlessly blend into your existing digital environment. Whether it’s or ensuring it plays nice with your preferred email client, integration is key to maintaining a smooth workflow.
- Access Control and Permissions: Various team members may require varying levels of access to the schedule. A good platform allows you to adjust these settings easily, ensuring that everyone has the right level of information and control.
- : In today’s fast-paced world, being able to access and update your schedule from anywhere is non-negotiable. Make sure the platform you choose offers robust mobile support, whether through a dedicated app or a responsive web interface.
Keep in mind, a schedule planner is more than just a tool for organizing; it’s a framework that supports your entire operation. Take the time to choose a platform that aligns with your group’s needs and you’ll find that everything from to becomes simpler and more efficient.

Setting Up a Shared Calendar
Exploring the realm of can be a game-changer for keeping your team in sync. It’s like having a mastermind that organizes everyone’s schedules in one place! Here’s how you can tap into this superpower:
- Picking the right platform is key – it’s the foundation of your . You want something that fits like a glove, so choose a that feels right for the crew.
- Design your schedule with caution. that’s the essence of what it’s for or who it’s bringing together. It’s like naming a ship; it sets the tone for the journey ahead.
- Now, it’s about who holds the map to this treasure. Set the sails on to decide who can peek or tweak the calendar. It’s the compass that guides how your group interacts with it.
- Time to assemble the squad! Distribute those invites or share a confidential link to bring your colleagues aboard. Every member is an essential part of this journey.
- Finally, of the schedule to match your . Whether it’s syncing time zones, setting up reminders for upcoming events, or planning recurring adventures, customize it to ensure it’s a smooth sail for everyone.
Keep in mind, a properly organized collective schedule is similar to the rhythm of your team’s efficiency, maintaining everyone’s schedule in sync. It’s not just about avoiding the ‘Are you free?’ ‘back-and-forth; it’s about establishing a space where time becomes a collective canvas, prepared for the group’s masterpiece of collaboration.’.
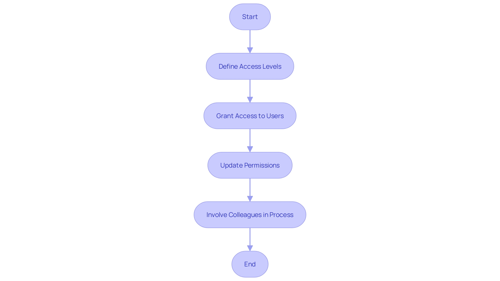
Sharing and Managing Permissions
Establishing schedules that are used by multiple people is a game-changer for , but it’s crucial to accurately handle permissions to ensure the smooth operation of everything. Here’s a streamlined guide to help you:
- Granting Access: Kick things off by opening your Outlook and clicking the Calendar icon. Go to ‘Share schedule’ to see which ones can be shared, and with whom. Not every schedule might be available for sharing, so choose wisely.
- Defining Access Levels: It’s all about balance—some group members might only need to peek at events, while others will need the reins to create or tweak them. Click with the right mouse button on the schedule of your preference and investigate ‘Sharing and permissions‘ to configure this, particularly if you’re utilizing Outlook online.
- Updating Permissions: Just like the dynamics of your group, aren’t set in stone. Keep them updated as people come and go to ensure seamless access continuity. It’s crucial to keep permissions tight to prevent oversharing, as seen in some SharePoint data management practices.
- Whenever you adjust permissions, make sure to involve your . A quick email or direct communication can clear any potential confusion, keeping everyone in sync with the access levels and changes.
Remember, is a critical component of a complete identity platform, according to RSA’s insights on governance. With these steps, you’ll keep your group’s collaborative efforts efficient and secure.

Scheduling Meetings and Events
Gone are the days of juggling paper-based agendas and back-and-forth emails to schedule meetings. The digital era has brought about a range of that greatly simplify the process. First and foremost, it’s crucial to utilize the communal schedule to verify the availability of team members. A brief look at available slots when everyone is available can save plenty of time. Furthermore, incorporating a shared schedule with other workplace tools can be a game-changer. This can include syncing with video conferencing platforms or project management software to further simplify scheduling.
Once a is found, sending invitations becomes a breeze. Users can invite attendees and share all the essential details like date, time, and agenda directly from the . This not only adds the event to everyone’s schedules but also automates reminders, ensuring no one misses out. And if there is a requirement to reschedule or update meeting details, making changes directly in the schedule that is accessible to all will automatically inform all participants, ensuring everyone stays informed and avoiding scheduling conflicts.
Adopting a robust is paramount. Platforms like Cal.com are intentionally designed with user behavior in mind, reducing the likelihood of scheduling headaches even as the number of participants increases. The utilization of not only offers immediate updates but also enables a more customized scheduling experience, accommodating the varied requirements of individuals from digital nomads to large enterprises. By tapping into these powerful tools, the art of scheduling is transformed from a mundane task to an efficient and streamlined process.
Customizing Your Shared Calendar
Enhancing your isn’t just about making it look attractive; it’s about maximizing its potential to keep your team in sync and ahead of the game. Here’s how you can level up your group management with some clever tweaks:
- Color Coding Magic: Ever looked at a calendar and felt overwhelmed? Assign colors to different or categories. This visual cue helps you at a glance and keeps everyone on the same page.
- Rich Event Details: Gone are the days of confusing . Add robust descriptions or even attach documents directly to your events. Ensuring your group has what they need when they need it.
- Reminders to the Rescue: Enable reminders to give your group a nudge before an . It’s like having a who makes sure you’re always prepped and ready.
- Flexible Views: One size doesn’t fit all when it comes to viewing your schedule. Play with daily, weekly, or monthly views to discover the sweet spot that matches your team’s rhythm.
Remember, a digital schedule can be your secret weapon for productivity. By syncing all aspects of your life into one place, you transform it into a personal assistant that’s got your back. And with insights on how you’re managing your schedule, you can tweak and adjust to become more efficient every day. So, take the time to personalize your digital schedule, and watch your team’s workflow transform from busy to brilliant.
Integrating with Other Tools and Apps
Hey there! Have you ever found yourself juggling multiple tools and apps to keep your work and life on track? Integrating your with other systems can be a game-changer. Just think about it:
- : Imagine having your shared calendar and email in sync. When an invite lands in your inbox, it immediately appears in your schedule. No more switching back and forth or missing an important event because it got buried in emails.
- Project management software integration: Deadlines and tasks from your project management tools can appear in your collaborative schedule. This means you can see your project milestones alongside your meetings, all in one glance.
- Messaging platform integration: Need to discuss an upcoming event? By integrating your with your messaging platform, updates and messages about events are right where you need them. It’s like having a mini meeting before the actual meeting.
- : Linking your shared schedule with a task manager helps you keep track of what needs to be done for each event or project. It’s like having a personal assistant who’s always a step ahead, making sure you’re prepped and ready for what’s next.
Learn from the examples of innovators like the team behind Cron, now part of Notion, who recognize that our schedules should integrate effortlessly with our lifestyle and professional activities. They’ve redesigned the schedule to better integrate with our lives, making sure that our time management tools are as productive as we strive to be.
Or consider the dynamic duo, , who created Jam to . They acknowledged that the current tools were not sufficient for contemporary families, so they devised a solution that is suitable for them, demonstrating that with the correct integrations, schedules can be a force for managing group activities.
And let’s not overlook the individuals at Spark, who are transforming email with their schedule and meeting notes features. They’re tackling the chaos of our daily schedules by integrating tools that make collaboration easier and more intuitive.
Bear in mind, a schedule is not merely a spot to record dates; it’s the core of your workflow and productivity. By syncing and integrating with other tools, you’re setting the stage for a smoother, more efficient way to manage your time and tasks. And isn’t that what we all want at the end of the day? A little less chaos and a little more harmony in our busy lives.

Tips for Effective Calendar Collaboration
Utilizing the potential of is crucial in today’s fast-paced setting, where efficient collaboration can make all the distinction. Here’s how to maximize the utility of your for seamless group management:
- Give importance to : Similar to how the Toyota Production System transformed manufacturing through its emphasis on effectiveness, your group’s productivity can skyrocket by maintaining an up-to-date schedule meticulously. Timely entries and edits ensure everyone is in sync.
- Foster : Consider your calendar as a dynamic tool that’s central to your group’s operations. When changes arise, swiftly communicate them, mirroring the ethos of seen in successful organizational operating systems.
- Craft clear event titles: Your event titles should be as informative as a memo, providing clear context at a glance. This simplifies decision-making for your group, much like how Toyota’s clear processes aid their production lines.
- Promote engagement: Encourage every group member to actively use the calendar—adding events, noting updates, and sharing inputs. This echoes the collaborative spirit of the Latin American bank’s digital transformation, which, despite initial hurdles, recognized the value of clear roles and common objectives for effective teamwork.

Common Challenges and Solutions
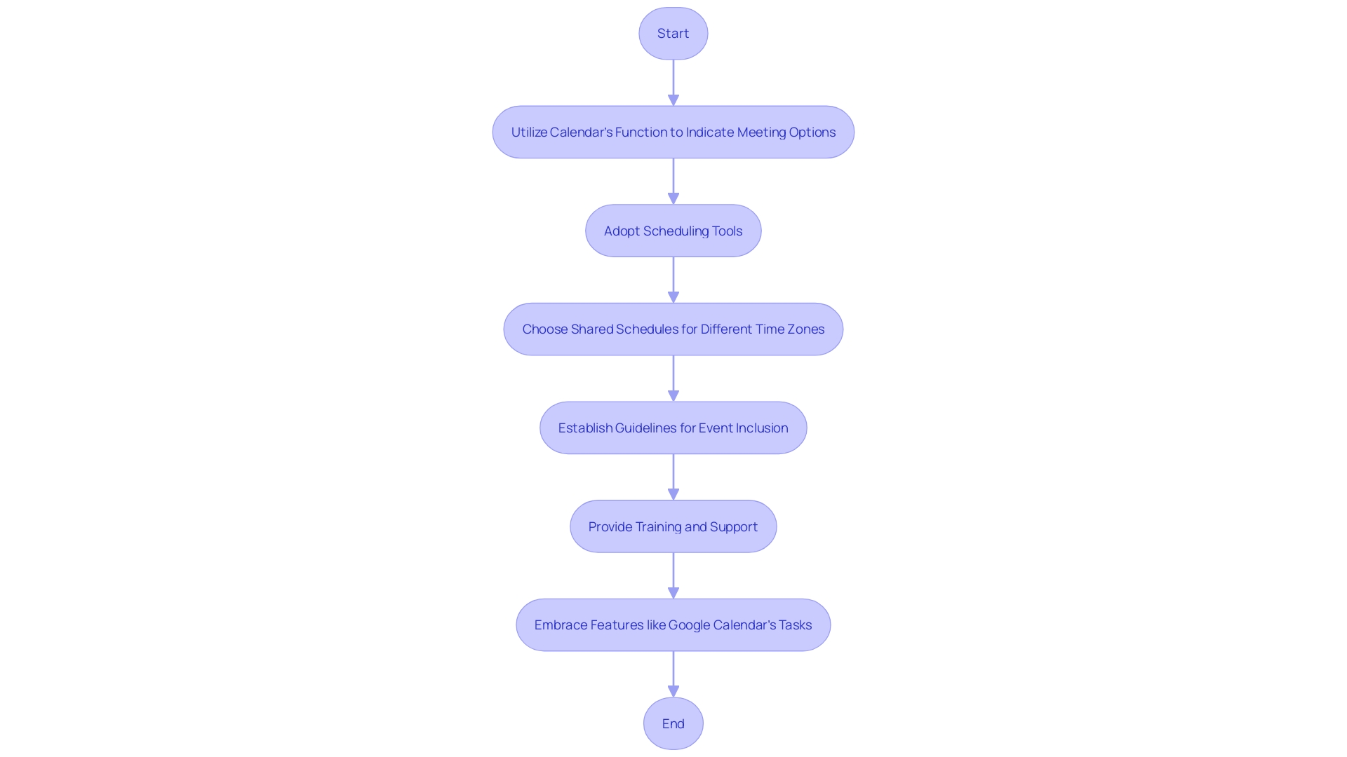
Understanding the complexities of schedules in a necessitates careful organization and appropriate resources to guarantee everyone is in sync. For example, when members of the group have conflicting schedules, utilizing the calendar’s function to indicate different meeting options can make a significant difference. Moreover, adopting that suggest the most appropriate meeting periods can greatly minimize conflicts. With group members possibly scattered across different time zones, it’s essential to choose that automatically adapt and show events in each member’s local time. This not only but also respects individual work-life balances.
To avoid excessive schedule congestion, it’s advisable to establish [clear guidelines for event inclusion](https://www.autosuite.app/enhancing-business-outcomes-through-effective-strategy-meetings/). Motivating group individuals to analytically evaluate the significance of every occasion prior to incorporation can aid in upholding a structured and operational schedule. Lastly, investing in thorough training and providing continuous support for the group ensures everyone can harness the full potential of the . Embracing features such as Google Calendar’s Tasks, which replaced Google Assistant and Calendar Reminders since May 2023, can enhance productivity and ensure no detail is missed. Integrating these practices will help foster a collaborative and efficient team dynamic, keeping projects on track and team members aligned.

Conclusion
In conclusion, shared calendars are essential for team collaboration and productivity. They streamline communication and eliminate guesswork by providing a centralized platform where everyone’s schedules and activities are visible in real-time. Shared calendars offer insights into workloads, enabling better resource allocation and task distribution.
They help teams prioritize tasks, manage projects effectively, and meet deadlines.
Choosing the right shared calendar platform is crucial. Factors such as user interface, compatibility, access control, and mobile accessibility should be considered. Setting up a shared calendar involves selecting the platform, setting access control, and inviting team members.
It creates a space where time becomes a shared canvas for collaboration.
Managing permissions accurately is essential to keep shared calendars running smoothly. Granting access, defining access levels, updating permissions, and communicating changes are key steps in effective permission management.
Shared calendars simplify scheduling meetings and events. They allow team members to check availability, integrate with other tools, and send invitations with all the essential details. Customizing shared calendars by color coding events, adding rich event details, enabling reminders, and using flexible views enhances group management.
Integrating shared calendars with other tools and apps is a game-changer for productivity. It allows for seamless syncing of email, project management software, messaging platforms, and task management tools.
To maximize the utility of shared calendars, teams should prioritize real-time updates, foster seamless communication, craft clear event titles, and promote engagement. These practices ensure that everyone is in sync and decisions are made efficiently.
In summary, shared calendars are a powerful tool for seamless collaboration. They centralize schedules, streamline communication, optimize resources, and boost productivity. By embracing shared calendars, teams can transform their workflow, ensuring that every second counts and every team member is in sync.
Let’s dive into the world of shared calendars and unlock the power of seamless collaboration.
Start streamlining your scheduling with our shared calendar platform today!
Frequently Asked Questions
What are shared online calendars?
Shared online calendars are digital tools that allow team members to view, manage, and coordinate their schedules collectively, improving collaboration and productivity.
How do shared calendars enhance centralized scheduling?
Shared calendars provide a real-time view of everyone’s availability, eliminating guesswork about who is free for meetings or collaborative tasks.
What is the benefit of streamlined communication with shared calendars?
With shared schedules, team members can see when others are available, reducing the need for lengthy email threads to set up meetings and ensuring everyone is informed.
How do shared calendars optimize resource allocation?
Collaborative schedules display who is working on which tasks and when, allowing for equitable distribution of work and efficient use of team members’ time.
In what ways can shared calendars increase team efficiency?
By visualizing project timelines and deadlines, teams can prioritize tasks more effectively, leading to better project management and timely delivery of work.
What factors should be considered when choosing a shared scheduling platform?
Key factors include user interface and ease of use, compatibility with other tools, access control and permissions, and mobile accessibility.
How can team members customize their shared calendar?
Members can assign colors to different event types, add detailed descriptions to events, set reminders, and choose their preferred viewing format (daily, weekly, monthly).
Why is integrating shared calendars with other tools important?
Integration with email, project management software, messaging platforms, and task management systems streamlines workflows and keeps everything synchronized.
What are some effective practices for managing permissions in shared calendars?
To manage permissions effectively, team leaders should define access levels for members, update permissions as roles change, and communicate any adjustments to the group.
How can organizations ensure that their shared calendar remains effective?
Regularly updating schedules, fostering open communication about changes, crafting clear event titles, and encouraging team engagement are crucial for maintaining an effective shared calendar.
What should teams do if members have conflicting schedules?
Utilizing scheduling tools that suggest optimal meeting times and indicating availability on calendars can help minimize conflicts and respect individual work-life balance.
How do features like Google Calendar’s Tasks enhance productivity?
By integrating to-do lists with scheduling, these features help users manage their tasks alongside their calendar events, ensuring that important activities are not overlooked.
