Enhancing Business Outcomes Through Effective Strategy Meetings
Introduction
Meetings are a staple of the modern workplace, but not all meetings are created equal. Understanding the difference between strategy meetings and operations meetings can make all the difference in achieving business success. Strategy meetings are designed for long-term planning, focusing on the vision and direction of the organization.
These sessions are critical for aligning on broader objectives and setting the stage for future growth. On the other hand, operations meetings tackle the day-to-day tasks and immediate concerns that keep the business running smoothly. Recognizing and respecting these distinctions can vastly improve meeting efficiency and, consequently, overall productivity.
In a world where employees often find themselves bogged down in endless rounds of meetings, it’s more important than ever to run these sessions effectively. This article delves into the key components that make a strategy meeting successful, the essential preparation required, and the best practices for fostering active participation and collaboration. By mastering the art of strategic planning, organizations can turn mundane gatherings into powerful platforms for decision-making and innovation.
Distinguishing Strategy Meetings from Operations Meetings
Grasping the distinction between strategy discussions and operations sessions is essential for effective business planning. As Andy Grove emphasizes in ‘High Output Management,’ gatherings are the means through which managerial tasks are carried out. ‘Strategy gatherings concentrate on long-term goals, vision, and direction, often necessitating thorough discussions to align on the broader objectives of the organization.’. These discussions are mission-oriented, aiming to achieve specific goals such as advancing to the next phase of development or gathering insights for improvement.
In contrast, operations gatherings deal with day-to-day tasks and immediate concerns. These process-oriented gatherings are regularly scheduled and are essential for sharing knowledge and exchanging information. Identifying this difference enables teams to assign and attention to each kind of gathering, ensuring that strategic discussions receive the depth and focus they require.
The significance of distinguishing these gatherings is emphasized by the fact that around 83% of employees spend up to a third of their workweek in discussions. Effective gathering management can thus significantly impact overall productivity and goal achievement. By clearly defining the purpose and structure of strategy and operations gatherings, organizations can foster better communication, streamline processes, and ultimately drive operational excellence.

Key Components of a Successful Strategy Meeting
For a strategy meeting to be effective, several key components must be in place. First and foremost, clarity on the main issue at hand is essential. By aligning on the problem to be addressed and understanding its importance, teams can set a useful framework for productive debate. As a pharmaceutical CEO once emphasized, knowing the challenge upfront makes negotiations and discussions more focused and efficient.
Equally crucial is having the right participants. This doesn’t mean choosing between a small productive group or a larger one with more expertise. ‘Instead, identify key stakeholders for the entire gathering and invite additional subject matter experts for specific parts.’. This approach ensures that the discussions are enriched with diverse insights without overwhelming the structure of the gathering.
The environment also plays a significant role. A conducive setting that fosters open dialogue and brainstorming is necessary for transformative conversations. As Aristotle noted, orchestrating conversations with the right people, at the right time, and for the right purpose is an art. Meetings serve three fundamental purposes: information sharing, processing, and decision-making. These pillars, supported by clear and purposeful conversations, can elevate gatherings from mundane interactions to powerful decision-making platforms.
An excellent example of effective strategic planning can be seen in the Denver Public Library’s Strategy and Evaluation Team. By collaborating with staff across 27 locations, they have crafted plans that not only tell the story of their impact but also improve service efficiency and effectiveness. This , essential for strategic success, highlights the importance of a well-orchestrated gathering environment.
In the evolving business landscape, where big data analytics is becoming indispensable, having a clear strategic plan is more critical than ever. Companies must adapt to a digital economy characterized by uncertainty and competition. Effective strategy sessions, therefore, become the bedrock for navigating these complexities and driving organizational growth.

Preparation and Planning for Strategy Meetings
Preparation is the backbone of any successful strategy session. With an estimated 60 million gatherings held daily in the United States, it’s essential to make each one count. This starts with gathering relevant data, setting a clear agenda, and ensuring all participants understand their roles. Distributing materials in advance enables participants to arrive ready, resulting in concentrated and effective conversations.
A well-organized gathering can avert the inefficiencies often observed in corporate environments, where discussions are frequently scheduled with half the attendees not requiring their presence. For instance, the Strategy and Evaluation Team at the Denver Public Library has shown that collaboration and innovation can significantly improve organizational efficiency. By dedicating effort to preparation, groups can enhance the efficiency of their gatherings and make knowledgeable choices.
Aristotle once remarked, “Anyone can get angry—that is simple, but to be angry with the right individual and to the right extent and at the right moment and for the right reason, and in the appropriate manner—that is not within everyone’s capability and is not simple.” Similarly, anyone can gather a group, but orchestrating one with the right individuals, at the right time, for the right reason, and driven by the right discussions is an art well worth mastering. When teams are well-prepared, they can elevate their gatherings from mundane interactions to that drive the organization forward.

Encouraging Active Participation and Collaboration
To maximize the benefits of strategy sessions, [fostering active participation](https://www.autosuite.app/harnessing-the-power-of-strategic-meetings-for-effective-business-outcomes/) from all attendees is essential. Techniques like round-robin discussions, breakout sessions, and the use of collaborative tools can significantly enhance engagement. For instance, the City of Thunder Bay’s success in was partly due to their comprehensive communication and public engagement strategies. Creating an environment where everyone feels comfortable sharing ideas not only leads to more meaningful discussions but also cultivates a sense of ownership and commitment. As Aristotle wisely noted, orchestrating an assembly with the right conversations at the right time is an art that can transform ineffective gatherings into productive decision-making sessions.

Benefits of Effective Strategy Meetings
Effective strategy discussions are a cornerstone of organizational success. These gatherings foster alignment among group members, ensuring everyone is on the same page with organizational goals. They also enhance decision-making processes, making it easier to navigate complex issues and find innovative solutions. For example, the , where supervisors and staff members engage in a private and constructive conversation, is an effective tool for tackling personal challenges and promoting a cooperative atmosphere. Such gatherings are not merely for addressing issues but also for establishing a leadership identity and fostering a psychologically secure environment for team members to voice concerns and offer feedback.
As Aristotle observed, the skill of organizing gatherings entails engaging in the appropriate discussions with the suitable individuals at the optimal moment. This approach can transform assemblies from mundane gatherings into dynamic sessions that drive business performance. Putting resources into these gatherings can significantly enhance team dynamics and pave the way for long-term growth.
The significance of these gatherings cannot be overstated. In today’s fast-paced business environment, the ability to conduct effective gatherings can be the difference between a thriving organization and one that struggles to meet its objectives. By promoting continuous communication and collective problem-solving, organizations can ensure that their strategic goals are met, leading to better business performance and sustained growth.
Best Practices for Running Strategy Meetings
Implementing best practices for conducting strategy sessions can significantly enhance their effectiveness. This starts with setting clear agendas and managing time efficiently. For instance, the Strategy and Evaluation Team at the Denver Public Library (DPL) has successfully implemented collaborative approaches across their 27 locations, leading to improved service efficiency and effectiveness.
Routine check-ins on action points and ongoing assessment of discussion results are essential. Seeking feedback from participants can drive continuous improvement, much like the City of Thunder Bay’s efforts to retain knowledge and expertise through strategic planning. This approach not only enhances individual session productivity but also fosters an of accountability.
Furthermore, enhancing the need for gatherings is essential. ‘With around 60 million gatherings taking place each day in the United States, many are considered unnecessary, squandering precious resources.’. By ensuring gatherings serve clear objectives—such as obtaining approvals from key decision-makers or delivering essential project updates—organizations can better manage their schedules and resources.
As Aristotle famously remarked, coordinating gatherings with the appropriate individuals, at the suitable moment, and for the correct reason is a skill worth perfecting. By embedding these best practices, organizations can ensure gatherings are not just routine but a valuable use of everyone’s time, fostering a culture of accountability and continuous improvement.

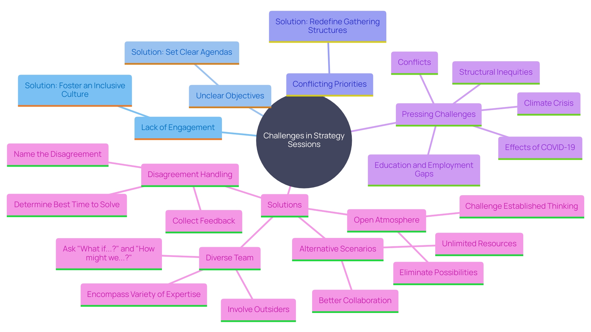
Challenges and Solutions in Implementing Strategy Meetings
Executing effective strategy sessions often presents several challenges, such as lack of engagement, unclear objectives, or conflicting priorities. ‘According to the National Bureau of Economic Research, there are approximately 60 million gatherings a day in the United States alone, with many participants feeling unnecessary or disengaged.’. Addressing these hurdles early on can significantly improve the efficiency of these meetings.
For instance, fostering a safe, inclusive group culture is essential for increasing engagement. Managers should understand their group’s unique dynamics and encourage open communication. One effective approach is to assure team members that their ideas and feedback are not only welcome but crucial for success. By establishing an environment where everyone feels at ease sharing their viewpoints, organizations can guarantee that gatherings are effective and inclusive.
Moreover, setting clear agendas and expectations can help in aligning objectives and minimizing conflicting priorities. This can be seen in the case of Wallace-Woodworth, Manitoba, where helped retain vital knowledge and streamline processes despite the challenges of managing a large, rural municipality.
In the corporate world, it’s also important to recognize that many gatherings are set up for every single decision, often involving participants who don’t need to be there. This inefficiency can squander valuable time and resources, contributing to broader productivity issues. By identifying these obstacles and redefining gathering structures, organizations can create a more effective framework that drives results. This approach is supported by game theory, which emphasizes maximizing progress toward shared goals through collaboration and informed decision-making.

Evaluating and Improving Strategy Meetings
Frequent assessment of strategic gatherings is essential for continuous enhancement and guaranteeing they achieve their goals. By collecting feedback from participants regarding the format, content, and outcomes, organizations can acquire valuable insights into what is effective and what requires adjustment. For example, the collaborates with staff across multiple locations to enhance service efficiency and effectiveness, constantly refining their approach based on feedback. This feedback loop is essential as it allows organizations to make necessary adjustments, aligning future gatherings more closely with participants’ needs and organizational goals. As Andy Grove noted in ‘High Output Management,’ meetings are the medium through which managerial work is performed, and refining these sessions can significantly impact overall performance.

Conclusion
Understanding the distinction between strategy and operations meetings is vital for any organization aiming to enhance productivity and achieve its goals. Strategy meetings focus on long-term vision and planning, while operations meetings address daily tasks and immediate concerns. By clearly defining these roles, organizations can allocate resources effectively, ensuring that each meeting serves its intended purpose.
Preparation is key to the success of strategy meetings. Gathering relevant data, setting clear agendas, and ensuring participants are well-informed sets the stage for productive discussions. Techniques that encourage active participation, such as breakout sessions and round-robin discussions, can further enhance engagement, leading to meaningful outcomes.
The benefits of effective strategy meetings extend beyond mere decision-making; they foster alignment among team members, improve communication, and create a culture of accountability. Regular evaluation of these meetings helps organizations refine their processes and adapt to changing needs. By investing time and effort into mastering the art of strategic planning, organizations can transform routine gatherings into powerful platforms for innovation and growth.
Frequently Asked Questions
What is the difference between strategy discussions and operations sessions?
Strategy discussions focus on long-term goals, vision, and direction, requiring in-depth discussions to align on broader organizational objectives. In contrast, operations sessions deal with daily tasks and immediate concerns, emphasizing knowledge sharing and information exchange.
Why is it important to distinguish between strategy gatherings and operations gatherings?
Distinguishing between the two allows teams to allocate appropriate resources and attention to each type of meeting, ensuring that strategic discussions receive the necessary depth and focus, ultimately enhancing productivity and goal achievement.
What are the key components of an effective strategy meeting?
Key components include clarity on the main issue at hand, selecting the right participants, and creating a conducive environment for open dialogue. These elements help elevate meetings from mundane interactions to impactful decision-making platforms.
How can preparation improve the effectiveness of strategy sessions?
Preparation involves gathering relevant data, setting a clear agenda, and ensuring participants understand their roles. Distributing materials in advance helps participants come ready to engage, leading to more focused and effective discussions.
What techniques can foster active participation in strategy sessions?
Techniques such as round-robin discussions, breakout sessions, and collaborative tools can enhance engagement. Creating an environment where everyone feels comfortable sharing ideas encourages meaningful discussions and fosters commitment.
What are the benefits of conducting effective strategy discussions?
Effective strategy discussions promote alignment among team members, enhance decision-making, and facilitate innovative solutions. They also help establish a leadership identity and create a psychologically safe environment for feedback.
What best practices should be followed for conducting strategy sessions?
Best practices include setting clear agendas, managing time efficiently, conducting routine check-ins on action points, and seeking feedback from participants to foster a culture of accountability and continuous improvement.
What challenges might arise during strategy sessions, and how can they be addressed?
Challenges include lack of engagement, unclear objectives, and conflicting priorities. Addressing these by fostering an inclusive culture, setting clear agendas, and ensuring only necessary participants are involved can enhance meeting efficiency.
How can organizations continuously improve their strategy gatherings?
Organizations can collect feedback from participants regarding the format, content, and outcomes of meetings. Analyzing this feedback allows for necessary adjustments to better align future gatherings with participant needs and organizational goals.
Why is effective gathering management crucial in a business setting?
Effective management of gatherings can significantly impact overall productivity, ensuring that organizations meet their strategic objectives in today’s fast-paced business environment, where efficient decision-making is essential for growth.
