When2Meet: The Ultimate Guide to Scheduling Meetings
Introduction
Navigating the maze of meeting scheduling can be daunting, but When2Meet emerges as a beacon of simplicity in this complex process. Tailored to cater to diverse meeting sizes, from cozy team huddles to grand conference calls, When2Meet is your go-to digital assistant. This nifty platform takes the puzzle out of coordinating schedules, providing a panoramic view of everyone’s availability at a glance.
By doing so, it deftly sidesteps the tedious exchange of emails and messages that typically accompanies the search for a consensus on timing.
In the realm of education, When2Meet could streamline the intricate task of scheduling weekly personal tutorials, as experienced by Emma Davies from the Department of Electronic & Electrical Engineering. Similarly, larger entities like the Houston County School District and Somerset Academies of Texas would find When2Meet’s centralizing capabilities a godsend, as they deal with the daunting task of coordinating multiple schedules.
Efficient meeting planning is crucial, considering that 11 million meetings are conducted daily in the United States alone. With employees spending up to one-third of their time in these gatherings, When2Meet aims to reduce the inefficiencies that lead to the reported $37 billion lost annually due to unproductive meetings. In essence, When2Meet is more than just a scheduling tool; it’s a strategic asset in the quest for operational excellence, enabling you to reclaim time and resources that can be better invested in driving your organization forward.
What is When2Meet and Its Purpose
Navigating the maze of meeting scheduling can be daunting, but When2Meet emerges as a beacon of simplicity in this complex process. Tailored to cater to diverse meeting sizes, from cozy team huddles to grand conference calls, When2Meet is your go-to digital assistant. This nifty platform takes the puzzle out of coordinating schedules, providing a panoramic view of everyone’s availability at a glance.
By doing so, it deftly sidesteps the tedious exchange of emails and messages that typically accompanies the search for a consensus on timing.
In the realm of education, consider the experience of Emma Davies from the Department of Electronic & Electrical Engineering, who juggled the intricate task of scheduling weekly personal tutorials. The old system was cumbersome, requiring meticulous tracking of attendance and feedback, a challenge that When2Meet could streamline with its intuitive interface.
Similarly, larger entities like the Houston County School District, with its diverse workforce and complex scheduling needs, or Somerset Academies of Texas, with its patchwork of different software systems, would find When2Meet’s centralizing capabilities a godsend. These institutions deal with the daunting task of coordinating multiple schedules, which can often result in valuable time lost in manual coordination and data entry.
The significance of efficient meeting planning is underscored by a staggering statistic: in the United States alone, an overwhelming 11 million meetings are conducted daily. With such a high frequency of meetings, it’s no surprise that a significant portion of the is devoted to them, with employees spending up to one-third of their time in these gatherings. When2Meet’s role in this context is to reduce the inefficiencies that lead to the reported $37 billion lost annually due to unproductive meetings.
As you consider integrating When2Meet into your operational toolkit, remember the sage advice of industry experts: reserve real-time, synchronous communication for decisive moments. Meetings should mark the culmination of the decision-making process, not its commencement. When2Meet aligns with this philosophy by ensuring that when the time for a meeting does arrive, it’s conducted with precision, focus, and a shared understanding of the agenda at hand.
In essence, When2Meet is more than just a scheduling tool; it’s a strategic asset in the quest for operational excellence, enabling you to reclaim time and resources that can be better invested in driving your organization forward.
Key Features of When2Meet
When2Meet is more than just a basic scheduling tool; it’s a powerful platform that streamlines the coordination of meetings especially in a multicultural and diverse business environment. For instance, creating an event is a breeze—you simply input the event title and how long it’s going to be. But it’s the customizable availability feature that truly shines, allowing participants to pick dates and times that suit them, which is crucial for inclusivity, just like when organizing multilingual events where participants may come from various time zones and have different language needs.
Moreover, the real-time updates are a game-changer, as they instantly show changes in availability, ensuring that you’re always looking at the most current schedule. This mirrors the dynamic nature of event organization where, similar to managing a Wikipedia event, constant updates and expert inputs are essential.
When2Meet’s is particularly noteworthy for international gatherings. This feature effortlessly aligns meeting times across borders, much like when Equal Entry coordinates multilingual events with participants from around the world, emphasizing the importance of clear communication in a global context.
Lastly, the availability overview on When2Meet lays out everyone’s free slots in an easily digestible format, making it simple to pinpoint the best time for a group. It’s akin to how a community organizer would bring people together for an event, ensuring that all voices are heard and all schedules are considered. It’s these thoughtful features that make When2Meet stand out in a crowded field of scheduling solutions.
How to Use When2Meet: Step-by-Step Guide
Scheduling meetings efficiently can transform them from time-consuming obligations into productive sessions. When2Meet offers a simple and user-friendly approach to finding the best time for everyone. Here’s how to leverage When2Meet effectively:
- Initiate a New Event: Kick off by setting up your event. Input the title, duration, and additional notes to guide your attendees.
- Declare Your Availability: Mark out your free slots on the calendar to let others know when you can participate in the gathering.
- Circulate the Event Link: After marking your availability, pass along the event link to your fellow participants, allowing them to mark their free times.
- Monitor Availability: Keep an eye on the availability updates from participants in real-time and identify the most suitable time slot for everyone.
- Lock in the Meeting: With a consensus on timing, solidify the other details like agenda and location to set the stage for a successful meeting.
Remember, the goal of a meeting is to reach a decision, not to start a discussion. Efficiently planned meetings respect the time of all participants, which is a precious resource according to Harvard Business Review. Save time and improve productivity by ensuring your meetings are purpose-driven and conclusive.
With When2Meet, your path to is just a few clicks away.

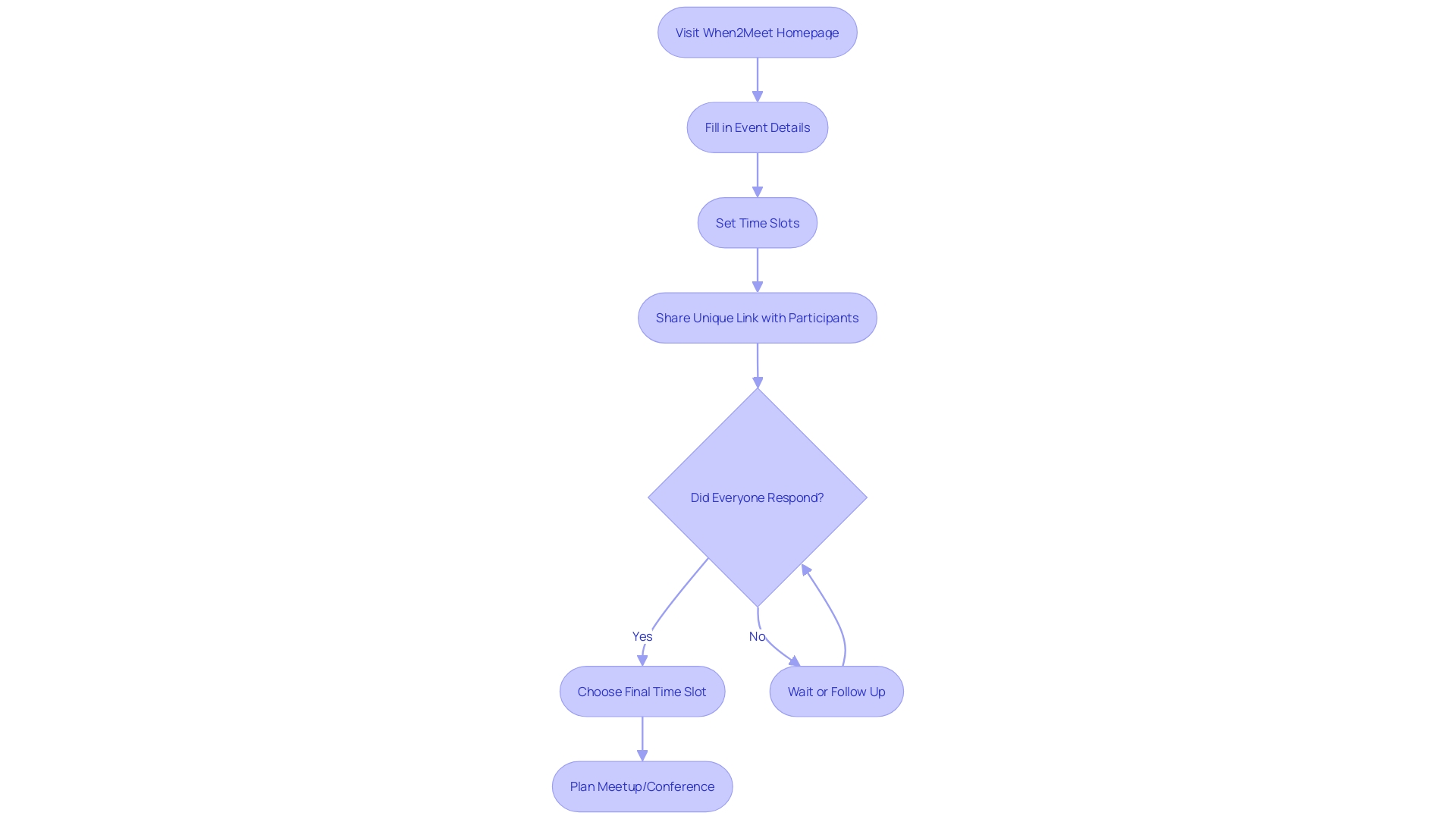
Creating a New Event on When2Meet
Planning a meetup or conference can be as exciting as it is challenging, and tools like When2Meet offer a convenient way to organize your event’s schedule. Let’s say you’re coordinating the SW2 conference, a gathering that highlights the future of software development with a focus on AI and emerging tools. Now, imagine having to align the schedules of speakers, attendees, and organizers, all of whom are busy professionals with packed calendars.
Here’s how to leverage When2Meet to ensure your event runs smoothly:
- Start by visiting When2Meet’s homepage. There, you’ll find the ‘Create Event’ button, which is your first step toward scheduling nirvana.
- You’ll be prompted to fill in your event details. Think of an engaging title and specify the duration. Remember to include any key information that’ll guide your participants — much like setting the theme for a Wikipedia meetup where experts select books on a common subject.
- Next up, setting the time slots. This is where you decide when your event will take place. Select dates and times that best fit your audience, perhaps considering the global nature of your participants, much like planning a venue for a Wikipedia editing event.
- With your time slots defined, . You’ll get a unique link to share with all your participants — a step akin to sending out invitations to a Wikipedia library event, ensuring everyone knows where and when to show up.
By following these steps, you’re not just creating an event; you’re crafting an experience that will resonate with your attendees for years to come, much like the lasting impact of SW2’s focus on Ai‘s role in the next wave of software development.

Selecting Dates and Times
Navigating When2Meet for scheduling your meetings is a breeze. First, click the invitation link you’ve received to jump into the event page. There, you’ll find a calendar grid awaiting your input; simply tap on the slots that fit your schedule to mark your availability.
If you’ve got specific constraints or notes to add, there’s a handy comments box at your disposal. Once you’re all set, hit the ‘Submit’ button to share your availability with the organizer.
Remember, , not the opening act. They’re where your team aligns, after considering all the facts, to commit to an action plan. This is why When2Meet’s simplicity is so valuable—it helps cut down on unnecessary back-and-forth, making it easier to reach that consensus without the drain of ‘dumb meetings’ that Harvard Business Review warns about.
And for those juggling multiple roles—like academics who teach, research, and write grants without the luxury of an assistant—tools like When2Meet are a sigh of relief. It reduces decision fatigue by allowing you to easily coordinate and propose meeting times, avoiding the added stress of back-and-forth scheduling emails.
Keep in mind that whether it’s a live webinar or a talent acquisition interview, timing matters. Engage your participants when they’re most alert for better interaction, and consider the insights from data analysis—like scheduling interviews in the morning when candidates are more likely to get job offers—to optimize your chances for successful outcomes.

Setting Time Zones and Availability
Navigating time zones can be a bit of a headache, but thankfully, tools like When2Meet are designed to take the pain out of scheduling meetings across regions. It’s quite clever how it simplifies the process:
- Time Zone Detection: Your time zone is pinpointed by When2Meet as soon as you’re on the site, whether it’s through your device’s settings or your IP address, which is super handy.
- Automatic Conversion: Here’s where it gets smart—When2Meet shows all the potential meeting times in your own local time zone, so there’s no need to do the math yourself.
- Availability Indicacy: You simply mark when you’re free according to your local time, and voilà, you’ve contributed to finding a time that works for everyone, no matter where they are.
This approach works wonders for efficiency and making sure everyone’s on the same page—or in the same meeting, so to speak. It respects the time of each participant and aligns with the modern workplace’s need for effective online collaboration. With distributed work becoming the norm, tools like are becoming essential in our digital toolkits to ensure smooth and productive scheduling.

Sharing the Event Link and Viewing Availability
Organizing a successful event or conference involves juggling numerous tasks, including scheduling meetings with various participants. Thankfully, tools like When2Meet streamline this process significantly. To make the most of When2Meet, start by sharing the unique event link, which you can easily distribute to participants through email or messaging platforms.
As they input their available times, you’ll see the availability grid on When2Meet’s event page update in real time. This visual representation of participant availability helps you identify the best time slots for your meetings quickly and efficiently.
Utilizing such a tool can be a game-changer, as seen in the experiences of professionals like Justin and Austin Morgenroth, who managed to automate and integrate complex processes within their organizations. Similarly, embracing trusted platforms like Microsoft, as highlighted by Heikkila from Rackspace Technology, can provide reliable solutions for event management. Keeping informed about the latest trends in tech and online casino events is also crucial, as these venues offer valuable networking and educational opportunities.
With the right approach and tools, you can and ensure your events run smoothly.

Limitations and Drawbacks of When2Meet
When2Meet is a scheduling tool that has gained popularity due to its user-friendly interface, but like any tool, it has its share of limitations. One significant challenge is its dependency on participants to input their availability accurately. Missteps here can lead to scheduling nightmares, as the tool is only as good as the data it receives.
This potential for human error means vigilance is key to avoid miscommunication and ensure successful meeting coordination.
Moreover, When2Meet focuses on simplicity, which can be a double-edged sword. On one hand, it’s straightforward and easy to use, but on the other, it lacks the advanced features that some organizations might need. For example, if your meetings require intricate planning or integration with other productivity tools, When2Meet might fall short.
It’s important to weigh these considerations against your operational needs, especially in today’s fast-paced environment where, on average, organizations dedicate 15% of their time to meetings.
Lastly, When2Meet’s integration with other software is somewhat limited. In an age where seamless integration can be a game-changer for efficiency, this might pose a challenge for those who use a diverse suite of tools in their workflow. Remember, with over a billion meetings annually in the U.S. and an estimated $37 billion lost to unproductive meetings, can have a significant impact on your bottom line and the overall productivity of your team.
Mobile Compatibility and User Experience
In today’s fast-paced world, the convenience of mobile access for scheduling is not just a nice-to-have, it’s a necessity. With the majority of Americans owning smartphones and spending an average of 4.5 hours on their devices daily, are stepping up to meet the demand. The platform’s responsive design ensures that whether you’re using a desktop or a smartphone, you’ll have a seamless experience when indicating your availability.
This adaptability is crucial, as nearly 35% of booking revenue now comes from mobile devices globally, according to Hotel Benchmark research.
When you’re on the move, When2Meet’s mobile-friendly interface is a game-changer, enabling you to effortlessly participate in scheduling without skipping a beat. It’s this kind of innovation and user-centered design that’s driving the industry forward, reflecting a shift in consumer behavior where mobile optimization is not just a trend, but an integral part of the digital experience.

Privacy and Security Considerations
Ensuring the privacy and security of users is a critical component for any platform that handles scheduling and time management. For instance, When2Meet emphasizes the protection of user data by employing encryption and robust security measures. The platform also adheres to the principle of collecting only what’s necessary, storing event data just long enough to facilitate efficient scheduling.
Participants on When2Meet have the flexibility to manage their privacy settings, allowing them to decide who can view their availability. This level of control is paramount in a digital environment where personal data handling is often a concern. It mirrors the ethos of platforms that value user privacy, as seen in the privacy policies of companies like Eventbrite, which underscores their commitment to taking user’s personal data seriously.
In today’s interconnected world, the importance of security practices, such as two-factor authentication (2FA), cannot be overstated. It ensures that individuals prove their identity in multiple ways before being granted access to a platform, thereby enhancing security. The implementation of such authentication methods is a testament to a platform’s dedication to safeguarding user data.
Moreover, the ever-evolving cybersecurity landscape necessitates platforms to continuously update their security measures and stay ahead of potential threats. Being proactive in this regard not only protects the platform but also instills trust among users, as they can be confident that their information is in safe hands.
When it comes to data retention, the industry standard is to . This approach is crucial for maintaining user trust, as evidenced by the practices of various successful scheduling tools and their focus on minimizing the data footprint while still delivering exceptional service.

Comparison with Other Scheduling Tools
Navigating the landscape of calendar scheduling tools can be a bit like finding your way through a bustling city market—there are a myriad of choices, each with its own unique features and appeal. Let’s take a closer look at some of the popular options compared to When2Meet, which is known for its straightforward approach.
Doodle emerges as a notable contender, offering capabilities that mirror When2Meet to some extent. However, When2Meet distinguishes itself with real-time availability updates and automatic time zone adjustments—a godsend for coordinating across borders.
Google Calendar stands out as a comprehensive tool that extends beyond mere scheduling to encompass a full suite of calendar features. In contrast, When2Meet stays laser-focused on streamlining the meeting arrangement process without the added frills.
Calendly, a powerhouse in the scheduling arena, prides itself on a robust integration with a variety of productivity applications. This makes it ideal for . On the flip side, When2Meet prides itself on its simplicity and user-friendliness, appealing to users who value a no-fuss, easy-to-navigate scheduling experience.
In the bustling world of calendar scheduling, where options cater to a diverse range of needs—from NGOs to digital nomads—When2Meet carves out its niche by offering a hassle-free solution for setting up meetings. It’s a testament to the vibrant, ever-evolving scheduling ecosystem where users can find a tool that fits just right, whether for a small business or a personal agenda. The key is to consider what features you prioritize and how they align with your scheduling needs.
Who Can Benefit from Using When2Meet
When2Meet has become an indispensable tool for a diverse set of users, each finding unique value in its scheduling capabilities:
- Team leaders benefit from When2Meet’s ability to streamline the process of organizing team meetings. It ensures that all team members have a chance to input their availability, leading to more inclusive and efficiently scheduled gatherings.
- Event organizers leverage When2Meet to coordinate events, conferences, and workshops conveniently. The platform serves as a centralized hub where attendees can mark their available times, simplifying the otherwise complex task of aligning multiple schedules.
- Project managers utilize When2Meet to facilitate the alignment of schedules across various teams and stakeholders. This is crucial for maintaining project timelines and ensuring that important discussions take place without delay.
- For students and educators, When2Meet is especially beneficial. It enables the easy arrangement of group study sessions or collaborative meetings for projects, which are often challenging to schedule given the diverse timetables of participants.
In a world where up to 83.13% of employees may spend a third of their workweek in meetings, tools like When2Meet are not just a convenience but a necessity for operational efficiency. With an estimated $37 billion lost annually to unproductive meetings, the importance of a becomes clear. When2Meet contributes to this by helping to ensure that meetings are productive, scheduled efficiently, and include only the necessary participants.
Conclusion
In conclusion, When2Meet is a powerful scheduling tool that simplifies meeting coordination. It provides a panoramic view of availability, eliminating the need for tedious email exchanges. When2Meet’s centralizing capabilities benefit educational institutions and organizations with multiple schedules.
Efficient meeting planning is crucial, and When2Meet aims to reduce inefficiencies and reclaim time and resources. With customizable availability, real-time updates, automatic time zone adjustment, and an easy-to-understand overview, When2Meet stands out among scheduling solutions.
Using When2Meet is simple and user-friendly. Initiating an event, declaring availability, circulating the event link, monitoring updates, and locking in a meeting can be done seamlessly. When2Meet ensures purpose-driven and conclusive meetings, respecting participants’ time.
While When2Meet has limitations, such as the need for accurate availability input and its simplicity focus, it remains valuable for efficient coordination. Its mobile compatibility and user experience make scheduling on the go effortless, and its emphasis on privacy and security instills confidence.
When2Meet stands out among other scheduling tools with its straightforward approach. Team leaders, event organizers, project managers, students, and educators can all benefit from its features.
In a world where unproductive meetings cost billions annually, When2Meet is a strategic asset for operational excellence. By reclaiming time and increasing productivity, When2Meet empowers organizations to drive success forward.
Experience the power of efficient scheduling with When2Meet. Sign up now and streamline your meeting coordination process!
Frequently Asked Questions
What is When2Meet?
When2Meet is a scheduling tool designed to simplify the process of organizing meetings by providing a clear overview of participants’ availability. It helps users coordinate schedules without the hassle of back-and-forth emails.
What are the key features of When2Meet?
Customizable Availability: Participants can select their free times. Real-Time Updates: Availability changes are instantly reflected. Automatic Time Zone Adjustment: Meeting times are automatically converted to participants’ local time zones. Availability Overview: An easy-to-read grid that shows everyone’s free slots.
How do I use When2Meet?
- Initiate a New Event: Set up your event by inputting the title and duration. 2. Declare Your Availability: Mark your available time slots on the calendar. 3. Circulate the Event Link: Share the event link with participants. 4. Monitor Availability: Track real-time updates from participants. 5. Lock in the Meeting: Confirm the meeting details once a consensus is reached.
How do I create a new event on When2Meet?
- Visit When2Meet’s homepage and click ‘Create Event.’ 2. Fill in the event details, including title and duration. 3. Set your available time slots. 4. Save the event to receive a unique link for sharing with participants.
How can I mark my availability?
Click the invitation link to access the event page, then select the time slots that fit your schedule. You can also add specific constraints in the comments box before submitting.
How does When2Meet handle time zones?
When2Meet automatically detects your time zone and shows potential meeting times in your local time. You can mark your availability based on your local time zone, making scheduling across different regions easier.
How can I share the event link?
Once your event is created, you can share the unique link via email or messaging platforms, allowing participants to mark their available times.
What are the limitations of When2Meet?
User Dependency: The tool relies on participants accurately inputting their availability. Limited Features: It may lack advanced functionalities needed for complex scheduling. Integration Challenges: When2Meet has limited integration with other productivity tools.
Is When2Meet mobile-friendly?
Yes, When2Meet is designed to be responsive, providing a seamless experience on both desktop and mobile devices.
How does When2Meet ensure privacy and security?
When2Meet employs encryption and allows users to manage their privacy settings, ensuring that only necessary data is collected and retained for efficient scheduling.
How does When2Meet compare to other scheduling tools?
When2Meet focuses on simplicity and user-friendliness, distinguishing itself from tools like Doodle, Google Calendar, and Calendly, which may offer more complex features or integrations.
Who can benefit from using When2Meet?
Team Leaders: For organizing inclusive team meetings. Event Organizers: To coordinate events and workshops. Project Managers: For aligning schedules across teams. Students and Educators: To arrange group study sessions and collaborative meetings.
Why is efficient meeting planning important?
Efficient meeting planning is crucial as employees in the U.S. spend a significant portion of their workweek in meetings, with billions lost annually due to unproductive meetings. When2Meet helps ensure meetings are scheduled efficiently and include only necessary participants.
