Exploring Different Calendar Views: A Comprehensive Guide
Introduction
Navigating the world of calendar scheduling can be overwhelming, with a wide array of organizational tools to choose from. Some prefer the simplicity of a paper planner, while others rely on the advanced features of digital calendars. Digital calendars have gained popularity for their accessibility and seamless syncing capabilities across various devices.
They not only keep your appointments in check but also act as personal assistants, reminding you of upcoming events with push notifications. The adoption of digital calendars is on the rise, especially in North America, Europe, and Asia-Pacific. When selecting a calendar solution, it’s important to consider the unique features and capabilities of different calendar views.
Each view, such as monthly, weekly, daily, list, grid, Gantt, and card, offers a specific purpose and can greatly enhance your scheduling experience. Customization options, integration with external calendars, and the ability to add recurring events further optimize your calendar’s functionality. Popular calendar tools like Asana, Airtable, ClickUp, Monday.com, Smartsheet, and Microsoft Teams and Outlook offer various calendar views tailored to specific needs.
By choosing the right calendar view and customizing it to your preferences, you can transform your calendar into a powerful tool that keeps pace with your busy life and maximizes your productivity.
Types of Calendar Views
Exploring the ever-changing realm of scheduling is similar to navigating a wide array of organizational tools. For some, a traditional paper schedule hanging on the wall suffices, while others depend on the advanced features of digital calendars to manage their hectic schedules. Digital schedules, widely embraced for their ease of access, allow users to carry their schedules with them wherever they go—be it through a smartphone, tablet, or computer.
However, not everyone is onboard the digital schedule train. Those less comfortable with technology may find the simplicity of a paper planner more appealing. Despite this, the trend leans heavily towards digital solutions, with their seamless syncing capabilities across various aspects of one’s life—work, family, and personal engagements. Imagine a system that not only keeps your appointments in check but also acts as a personal assistant, reminding you of upcoming events with push notifications that pop up on your devices.
The use of differs among various regions, with North America and Europe leading the way, due to their robust technological infrastructure. Asia-Pacific isn’t far behind, with many organizations adopting these tools to enhance . While Africa and South America are still catching up, they represent a significant opportunity for growth in project management software (PMS) adoption.
When selecting the appropriate , take into account the of each product—its distinct advantages. As the suggests, every tool excels at a specific purpose, and using a tool for tasks beyond its primary function can lead to inefficiencies. Hence, comprehending the specific characteristics and functionalities of different is essential in choosing a system that matches your distinct requirements, whether you are an individual owner or a member of a larger organizational framework.

Monthly Calendar View
Imagine gazing across a visual expanse that reveals the rhythm of your entire month—each day neatly encapsulated in its own compartment. This is the essence of the , your strategic ally in mastering . With this panoramic perspective, your meetings, deadlines, and milestones no longer lurk in the corners of your schedule; they stand out, allowing you to navigate the weeks ahead with confidence and clarity.
The monthly view isn’t just about dates and tasks; it embodies the stories of our endeavors. Consider it like a canvas, where each undertaking’s start and finish are mere brushstrokes in a larger masterpiece. It’s where the culmination of a three-year project, a testament to persistence and skill, is as visible as the OKRs for your organization’s mission. With this view, you’re not merely tracking events; you’re .
However, the influence of a schedule is greater than its design— it lies in our utilization of it. , frequently underutilized, provide functionalities that can revolutionize your workflow. Syncing across different aspects of life—family, personal, work—creates a , ready to guide you through a . The monthly schedule display is a perfect illustration of a , providing an overview that lesser characteristics can’t match. As we integrate technology into our lives, it’s crucial to harness these tools to their full potential, simplifying our days and enriching our professional journey.

Weekly Calendar View
For those who love to have a , the is a lifesaver. Picture your entire week spread out in front of you, with each day’s tasks and appointments laid out for easy scanning. It’s like having a personal assistant that organizes your week into a neat, visual structure. This format not only helps you but also ensures that nothing slips through the cracks. Whether it’s for personal use or to coordinate team schedules, the transforms planning from a chore into a breeze. Plus, with the incorporation of modern , is seamless, enabling you to stay updated whether you’re at your desk or on the go.

Daily Calendar View
Picture having a bird’s-eye perspective of your day, with each hour neatly lined up, enabling you to orchestrate your daily and appointments. That’s essentially what the provides. It’s the go-to for those who want to seize the day, from the moment their morning alarm rings to the last tick of the midnight clock. Every hour is a distinct block, a potential slot for productivity, self-improvement, or much-needed breaks. This granular perspective is not just about staying on top of your daily grind; it’s about carving out pockets of time for the unexpected or those serendipitous moments that require your attention. Whether you’re a home health nurse meticulously planning patient visits, or a busy CEO like Brian Lovin, juggling product development with team communication, the can enhance your ability to navigate the ebb and flow of a bustling schedule. And it’s not just about work. Integrating platforms like Cron, now part of Notion, help between your various life compartments, syncing the professional with the personal. In the age where screen time averages hover around 7 hours a day, it’s critical to make every minute count. The , accordingly, isn’t merely a characteristic; it’s your comrade in the pursuit of a more structured, harmonious, and .

List View
For individuals who excel in , the list display in a is a goldmine of clarity. Imagine having all your events, meetings, and tasks neatly lined up, with the ability to scroll through them effortlessly. It’s a bit like having a who’s laid out your commitments on a silver platter, . This is especially beneficial for individuals who appreciate orderliness and prefer to steer clear of the messiness of a conventional schedule display.

Grid View
Visualize a not only as an immobile grid on the wall, but as a that adjusts to your digital way of life. The grid view on your schedule does just that—it’s not merely about tracking days but about enhancing the way you . In this , you can categorize events and tailor the time frames to suit your unique workflow. It’s especially handy when you’re juggling a that goes beyond the conventional. Imagine this: your schedule can now be a vibrant dashboard, bringing a new level of clarity to your daily agenda with that make it easy to spot what’s next at a glance. This isn’t just a concept; it’s a practical application of data visualization that transforms your schedule into an operable command center for your busy life. In the same way that visual and model format strings can transform the presentation of information in a grid, the grid in schedules introduces a comparable degree of accuracy and customization. It’s a from the classic calendar, offering a fresh perspective on how we organize and interact with our time.

Gantt View
When you’re managing a variety of tasks and deadlines within a venture, the transparency of a can make all the difference. Picture this: a comprehensive visual timeline stretched out before your eyes, revealing not just when tasks should kick off or wind down, but also how they link together – the dependencies that can make or break your flow. It’s like having a bird’s eye view of your undertaking’s pulse, catching every beat of progress. Just ask the folks at Temple University’s ITS group or the fleet management solution providers who left their patchwork of legacy applications behind for a more consolidated, efficient system. They understand the importance of having all your components in one concise, , which can be dynamically updated as conditions evolve. And it’s not just for the tech gurus; even those managing construction endeavors have found that tools like GanttPRO, recognized for its excellence in , bring ease and prevent delays. So whether you’re scripting build instructions or coordinating a multifaceted campaign, a well-crafted Gantt chart is your strategic ally, ensuring that you stay perfectly aligned with your project’s trajectory.
](https://tely.blob.core.windows.net/telyai/gantt-chart-for-task-coordination.jpg.jpg)
Card View
Changing to the card display in your calendar app can truly animate your scheduling. Imagine each of your events displayed as a sleek, individual card that not only looks good but holds all the essential details you need at a glance. It’s a dynamic and interactive way to keep track of your commitments, perfect for those who love a visual touch to organization. With the , staying on top of your events is not just efficient; it’s also a visually engaging experience.
Card views have evolved with software updates, offering functionalities like grouping notifications for a cleaner look and enabling quick actions right from the card itself. Some even enable you to personalize the card design, making your schedule not only practical but also a representation of your individual style. And with the ability to paste URLs directly onto a card, your event details can be richer and more interactive than ever before.
Moreover, apps for scheduling are now more than a static page with dates; they are comprehensive tools that encompass all aspects of . From creating multiple schedules for different facets of life to adding tasks directly in the app, serve as a central hub for both personal and professional planning. They are an , helping you to navigate your busy schedule with ease and precision.

Customizing Calendar Views
Personalizing your schedule displays is a breeze with the appropriate tools and techniques at hand. Whether you’re marking up your schedule with static dates for the current month or setting up functions to handle leap years, the goal is to tailor the experience to your preferences. Imagine having a schedule that adapts to your local needs, showing week days in the order you’re most familiar with and accounting for every day of February, whether it’s a leap year or not.
It’s thrilling to observe how scheduling capabilities are progressing. Lately, there’s been a lot of talk about how Multiple Entity Views and Group Notifications are enhancing the dynamic and interconnected nature of schedules. The ability to change the style of a URL field to a button, for instance, is on the horizon, promising even more personalization capabilities.
If you’re using Google Calendar, you might have noticed it’s not just for scheduling anymore. It’s become a hub for personal efficiency. You can subscribe to calendars or embed them into your website with ease, ensuring you never miss an important date. And when it comes to viewing options, you’re not limited to one layout. You can transition from a high-density table to a kanban board, or even a timeline-style roadmap, all customizable to your needs.
Filtering projects and managing views have never been simpler, allowing you to steer clear of clutter and focus on what matters. And let’s not forget the mobile experience. With a significant portion of users accessing schedules through their mobile devices, a is essential. In fact, mobile-friendly sites are not just a convenience but a necessity in today’s fast-paced world.
Finally, consider the latest advancements in mobile customization. From to quick shortcuts that give you what you need right from your lock screen, . Whether it’s scanning a QR code for a dinner reservation or accessing your video camera in a flash for content creation, these features have been designed to make life easier and more efficient.

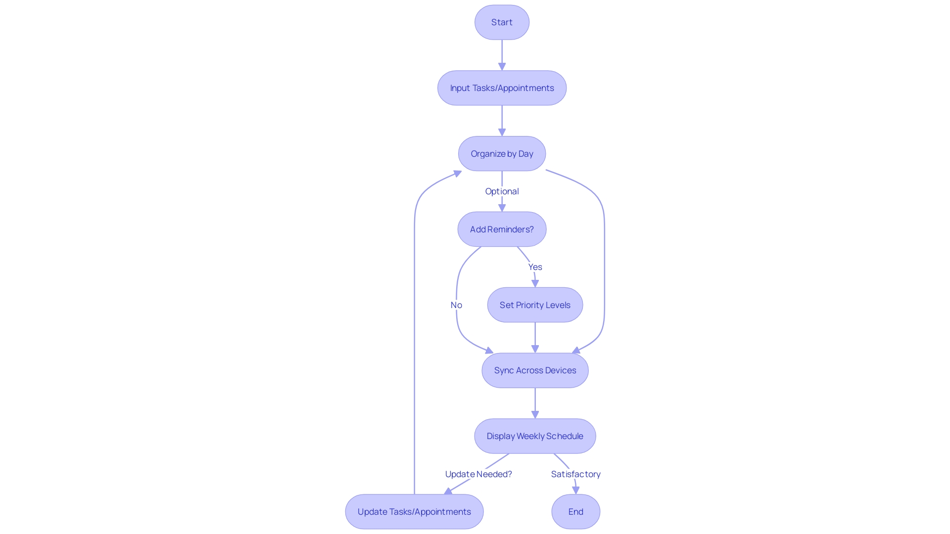
Adding Events and Tasks
Staying organized with a jam-packed schedule can seem daunting, but with the right tools, it’s a breeze. Let’s explore how you can seamlessly add events and tasks, transforming it into your personal assistant that keeps your days organized.
Imagine you’re planning an event in New York and need to keep track of attendees, venues, and schedules. With a , you can not only set up the event but also include of the guests, their professional backgrounds, and even suggest who they might network with at the event. The advantage of a digital schedule lies in its ability to become a hub of information at your fingertips.
You can use different colors to categorize your events visually, which is a personal touch that others won’t see unless you give them permission to edit your schedule. This is perfect for distinguishing between work, personal, or family events at a glance. No need to worry about conflicting appointments; your digital schedule can , ensuring you’re always where you need to be.
Subscribing to a schedule is another feature that’s incredibly useful. Using platforms such as Google Calendar, you have the ability to subscribe to additional schedules, and if they are shared with you, you will receive immediate notifications. This is particularly helpful when coordinating schedules with a team or family members. You’ll no longer wonder if you’re looking at the most up-to-date information; the digital schedule keeps everyone in sync.
And if you’re always on the go, adding tasks to your schedule ensures they’re tied to specific dates, so they show up right alongside your meetings and events. This way, you’re not only tracking appointments but also your to-do list, all in one place.
Lastly, with the rise of like Notion Calendar, managing your day has never been more integrated. Visualize merging your work and personal schedules for a comprehensive outlook of your daily life. Such innovative solutions are changing the game, making sure you can focus on what’s important without sweating the small stuff.
Embracing these features can revolutionize the way you approach your day, transforming your schedule into a powerful tool that keeps pace with your busy life.

Setting Up Recurring Events
Harnessing the power of automation, have become an indispensable tool for efficient scheduling. Imagine not having to manually enter those regular team meetings or monthly reminders. By setting up recurring events once, you ensure consistency and save precious time. With , you can easily set your availability, integrate your schedules, and let the system generate a series of dates based on your specified intervals—whether it’s daily, weekly, or monthly. This not only guarantees you never miss an important date but also allows you to personalize notifications, so you stay informed in the way that works best for you. And with the rise of open-source software, these capabilities are readily accessible. Furthermore, with industry data revealing that an astonishing 83.13% of employees dedicate up to one-third of their workweek in meetings, the significance of is more apparent than ever. So, by adopting recurring events, you’re not just simplifying your schedule, you’re reclaiming time—an invaluable resource in today’s fast-paced world.

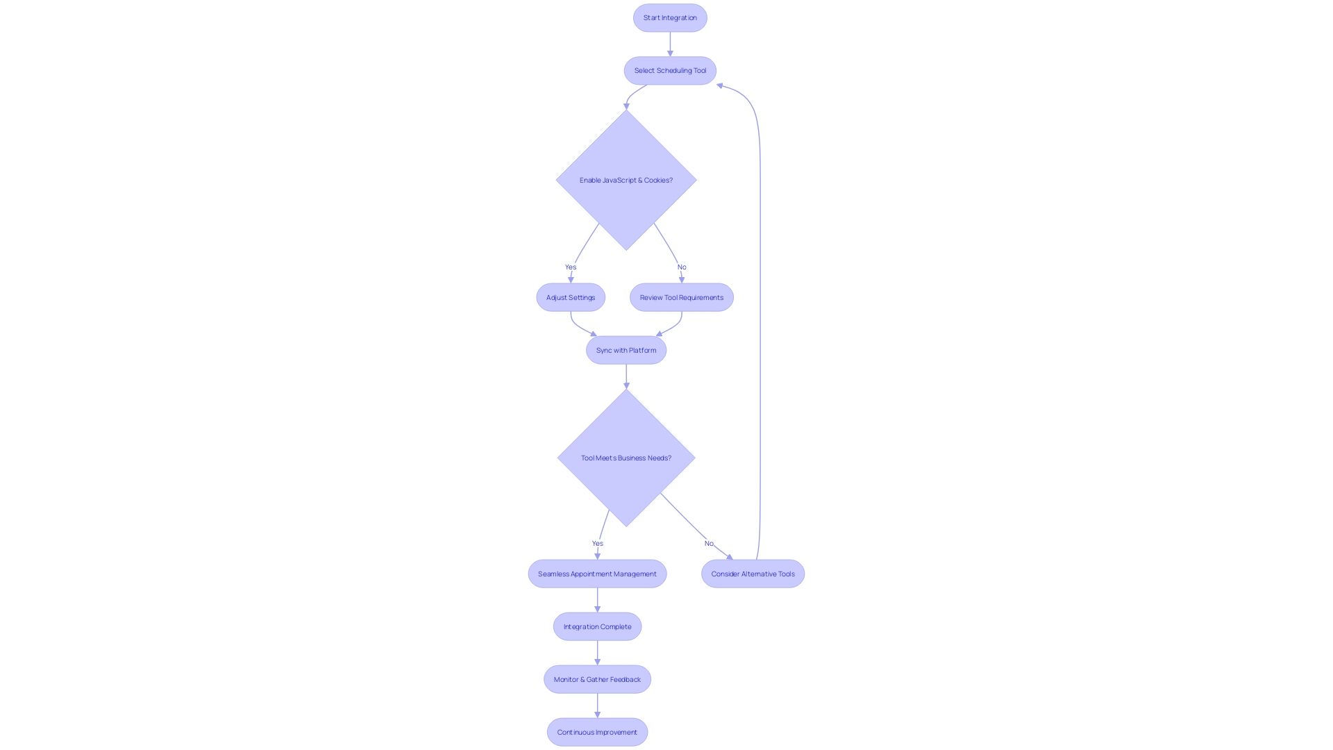
Integrating with External Calendars
Utilizing the power of integration with external scheduling tools can transform how you manage your schedules. By connecting your schedule with popular platforms, you ensure a seamless synchronization of your appointments and events across different services. This not only saves time but also reduces the risk of double bookings or missed engagements. Imagine pulling data from an Excel file or syncing up with your subscription notifications; these are just glimpses of the functionality that integration can provide.
For instance, you might be using a scheduling solution like Calendly to streamline meeting setups. Integrating Calendly with Salesforce can remove redundant data entry, keeping your customer interactions and appointments neatly organized within both platforms. This kind of synergy between tools is not just a convenience—it’s a game-changer for .
Moreover, the integration process is not as daunting as one might think. With cloud-based platforms, you can by simply signing into your account, adjusting settings to your preference, and ensuring JavaScript and cookies are enabled. Such integrations are designed to be user-friendly, so you won’t be left scratching your head over complex procedures.
The benefits of adopting such integrations are backed by compelling statistics. SaaS solutions offer cost-effectiveness, as development and maintenance costs are distributed across users, granting access to robust features without the heavy price tag. They also save you precious time—setting up can be a matter of hours, not months, allowing you to focus on growing your business. However, be mindful that as your needs evolve, so will the complexity of your scheduling system. Features like timezone support and conflict checking will become increasingly important to manage.
Ultimately, selecting the appropriate tools for integration of depends on your specific requirements. Whether you are a solo entrepreneur or part of a larger business structure, the market offers a wealth of options. It’s about finding the sweet spot where functionality meets simplicity, enabling you to manage your time more effectively without getting bogged down by technicalities. As we explore the dynamic realm of , it’s evident that the appropriate integration can have a significant impact on maintaining your organization and concentration on what truly counts—your business’s growth and success.

Customizing Calendar Layouts
to meet your personal or professional requirements is crucial in guaranteeing it benefits you. A cluttered or poorly organized schedule can lead to missed appointments and an overwhelming sense of chaos. Thankfully, there is a range of customization choices accessible to personalize your schedule to suit your needs. A well-organized event schedule, for instance, isn’t merely a tool—it’s a strategic asset that enables , appointments, project deadlines, and more. By utilizing the power of CSS grids and JavaScript, you can create a dynamic schedule that not only appears aesthetically pleasing but operates seamlessly across various platforms. With Google Calendar’s , it’s now easier to spot the current date at a glance, and with features like drag-and-drop for events, you gain flexibility in how you plan your day. Arranging your schedule into distinct categories for personal and work-related tasks can minimize mess and mental stress. Additionally, using color-coding for different types of tasks or events can help you quickly identify what’s on your schedule at a moment’s notice. For those seeking to integrate calendars into their projects, there are modern components like Bryntum Calendar that offer out-of-the-box functionality with the option for extensive customization, ideal for fitting into a variety of projects and workflows. Keep in mind, a is more than just a list of dates; it’s a roadmap to productivity and efficiency.

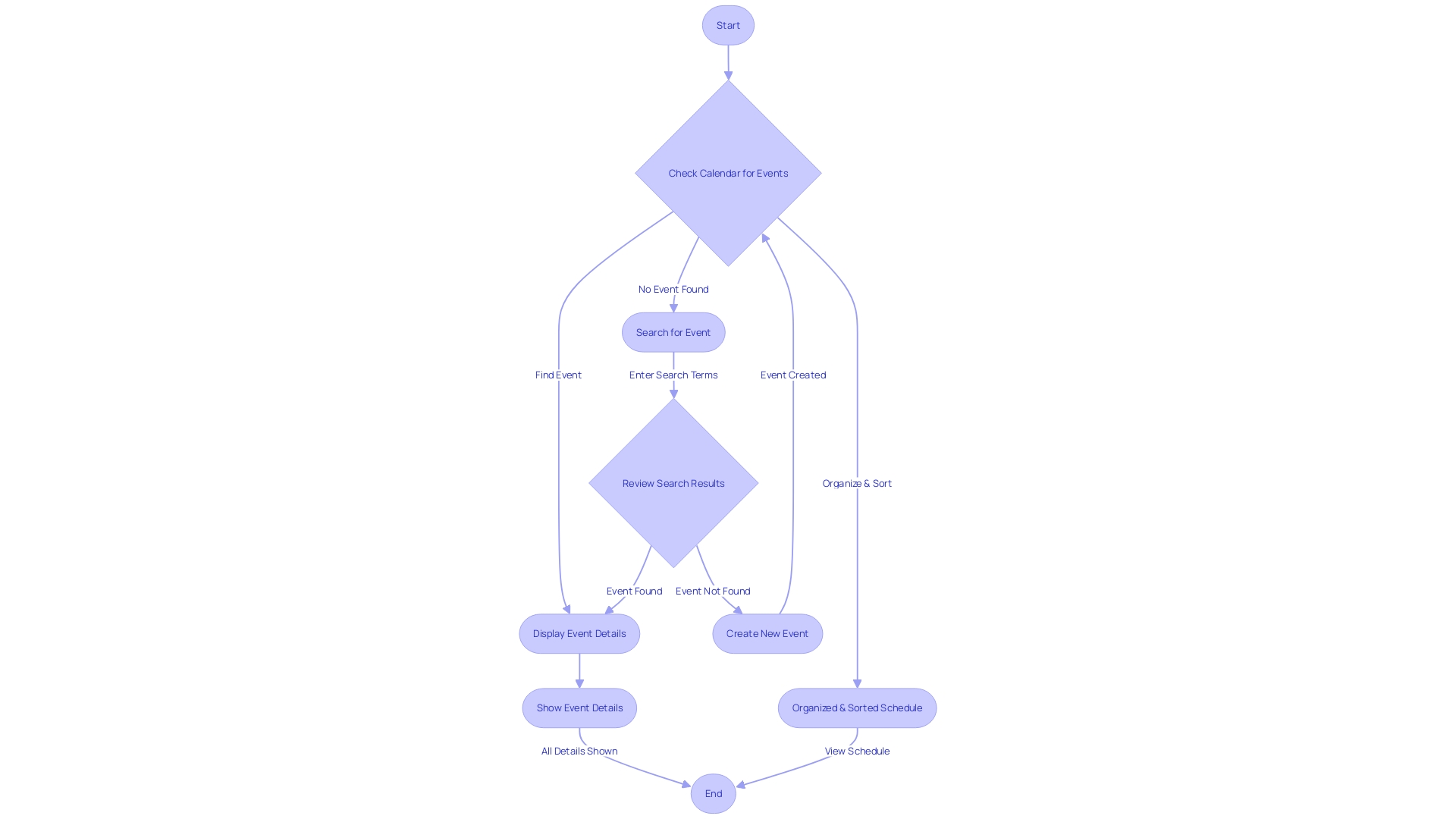
Filtering and Searching Calendar Events
As your digital agenda grows with meetings, milestones, and tasks, pinpointing the exact event you’re looking for can feel like searching for a needle in a haystack. But fear not! A fully optimized search feature is like having a personal assistant tucked away in your . Imagine typing in a keyword and being instantly rewarded with every relevant document, message, and date linked to it. This isn’t just a time-saver; it’s a revelation, uncovering information you might not even realize existed.
Using the power of search, you can easily navigate through the busiest of schedules with ease. It’s like turning on a flashlight in a dark room, illuminating the path to the information you seek. Whether it’s an obscure file name or a critical detail buried in a document, ensure nothing slips through the cracks. The days of tedious filtering and missed opportunities are behind you. With , every corner of your SharePoint Online is within reach, simplifying collaboration and data comprehension across the board.
And it’s not just about the convenience; it’s about staying informed and connected. With and the ability to sift through events by type, category, or keyword, you’re always a step ahead. Staying organized and efficient, your schedule becomes a powerful tool that adapts to your needs, much like the innovative features that have propelled platforms like Cal.com to impressive growth, boasting over 400,000 event types and a community of users who thrive on staying organized and efficient.
So, embrace the magic of search in your calendar—where every query brings you closer to operational excellence and a clearer understanding of your time.

Popular Calendar Tools and Their Views
Exploring the realm of , you’ll discover that they provide a variety of perspectives to maintain your schedule organized and efficient. These aren’t just for jotting down appointments; they’re powerful that merge task lists with schedule events. Take Amie, for instance, which has been honing its craft for four years and recently emerged from beta testing. What distinguishes Amie is its dual character, seamlessly combining a with a scheduling tool. You can drag tasks into specific time slots and treat each event as a task, ticking them off as you complete them throughout the day. This approach to time blocking ensures that you’re not only planning your time but also executing tasks with precision.
Furthermore, scheduling tools have developed to incorporate functions like the End of Month Event Creator in Google Calendar. This nifty addition addresses the pain point of scheduling recurring last-day events—a boon for those who need to remember monthly occurrences like paydays or report deadlines.
And it’s not just about individual use. The scheduling landscape is extensive, serving various groups from NGOs to small businesses, and from digital nomads to larger corporations. The wealth of choices, however, can be daunting. That’s why comparisons like the one between Cal.com and Acuity Scheduling are invaluable, helping you pinpoint the tool that fits your unique scheduling needs.
On a bigger scope, media organizations depend on advanced scheduling tools for planning and coordination. The Canadian Press, with over a century of experience, utilizes a forward-looking schedule that encompasses political events, court cases, financial reports, and more. This tool is essential for shaping media coverage and providing services that are trusted by hundreds of newsrooms. It provides real-time alerts and the capability to search events by various criteria, showcasing the versatility and significance of scheduling tools in professional settings.
Whether you’re managing personal tasks or coordinating a media empire, the appropriate scheduling tool can make all the difference in staying on top of your schedule.

Asana Calendar
Explore Asana’s scheduling functionality and uncover a wealth of perspectives aimed at enhancing your task management journey. Imagine this: a timeline perspective that lays out the sequence of tasks and milestones, crystallizing the path your endeavor will pursue. It’s not just a series of dates; it’s a visual roadmap that clarifies when each task kicks off and wraps up, crucial for keeping everything on track and everyone in the loop.
Visualize the convenience of identifying overlapping tasks and timing conflicts before they become problems, thanks to a well-coordinated view. This isn’t just about avoiding clashes; it’s about creating a harmonious flow of work that sails smoothly towards the successful culmination of your endeavor. And if the winds of change blow your pants off course? No worries! Asana’s adaptable schedule allows you to make adjustments on the go, ensuring your project stays on track.
Asana’s scheduling tool isn’t a one-trick pony either—it’s a multi-faceted feature that caters to various use cases. Whether you’re orchestrating a marketing campaign, planning an event, or launching a new product, the provide a structure that fosters confidence that you’ll launch on time and without a hitch.
Moreover, Asana is at the forefront of incorporating AI-driven insights, like their Work Innovation Score, to benchmark performance and suggest improvements. This isn’t just about keeping track of tasks; it’s about enhancing productivity, maximizing employee impact, and staying ahead in the competitive market.
With Asana, it’s out with the old and in with the new, empowering teams to map out their workflows and processes, communicate effectively, and adapt to changes seamlessly. It’s no surprise that global powerhouses like Amazon and T-Mobile rely on Asana to handle their intricate tasks.

Airtable Calendar
shines as a collaboration platform with its custom databases that are a breeze for . Exploring the visual display, it’s a game-changer for arranging tasks, providing you with an overview of schedules and deadlines. It’s akin to having a digital planner that neatly categorizes your tasks, making sure you’re on top of everything without breaking a sweat.
Imagine how a legal team juggles various cases, or a marketing department plans its campaigns. The Airtable view is their ally, transforming complexity into clarity. Each item on your to-do list gets its spot on the calendar, color-coded for easy identification. You’re not just tracking tasks; you’re visually strategizing your .
It’s like what the folks at Olive Haus realized when they crafted their latest Airtable templates. They took the essence of Excel, sprinkled some App Store magic, and voilà, Airtable’s low-code, relational database was born. This ingenious platform isn’t limited to your desktop; it’s mobile-friendly, ensuring you have the power to manage tasks on the go.
Integrating management into your operational flow with Airtable isn’t just about keeping tasks in check. It’s about crafting a that connects strategic planning, content production, and distribution into one seamless process. And with Airtable’s Teams Plan, even small teams can unlock advanced features to supercharge their productivity.
The display of dates is not only decorative; it is a highly efficient tool for getting things done. It’s no wonder that industry leaders like Dan Clement and Korin Thorig sing its praises for saving time and allowing their teams to grow creatively. So, whether you’re organizing brainstorming sessions or monitoring intake processes, Airtable’s schedule display has got you covered, ensuring that every task detail is right where you need it to be.

ClickUp Calendar
‘s scheduling feature is a game-changer for those seeking peak productivity in any professional field. No matter if you’re in product and engineering, customer support, management, sales, or marketing, the different views within ClickUp offer a unified reference for all ongoing tasks. Picture this: with ClickUp, you’ll never have to ask someone what they’re working on or write status updates again. The platform’s innovative AI, ClickUp Brain, connects projects, docs, people, and your company’s knowledge, streamlining communication and knowledge sharing. Imagine responding to people at twice the speed, digesting long conversations in half the time, and using a writing tool that’s attuned to your job. This isn’t just about staying organized; it’s about fundamentally changing the way you manage time and elevating your workday to new heights of efficiency.
Digital schedules have evolved from mere scheduling tools to personal assistants that are deeply integrated into our work lives. With ClickUp, is seamless, ensuring that nothing gets dropped and every appointment or deadline is met with precision. The platform’s robust features are designed to be utilized fully, transforming not just your workday but potentially your entire life by maximizing your most limited resource: time. Just consider the impact of automating business processes, from employee onboarding to IT requests, without the need for complex coding skills. This is the strength of ClickUp’s scheduling tool, where perspectives, dashboards, and reports converge to offer clarity and prompt action. With ClickUp 3.0, you’re not just working; you’re innovating productivity.

Monday.com Calendar
If you’re looking to and boost productivity, diving into the calendar view of a could be a game-changer. Consider Monday.com as an example, this platform features a visually appealing interface that streamlines handling tasks and timelines, making it easy for teams to stay organized. With its and dynamic color-coding scheme, Monday.com not only helps your team stay updated on ongoing tasks but also enables efficient progress monitoring.
Users appreciate the capability to maintain tasks and undertakings neatly arranged, and platforms like Monday.com address this by filling in the gaps where other software may fall short. Customization also plays a big part in optimizing these platforms for the specific needs of a team, providing a singular source of information that is easily monitored and reviewed.
Moreover, Monday.com offers a variety of plans to suit different business needs and budgets. Even their free plan offers a generous 5 GB of storage and the ability to connect with two team members, which may be an excellent starting point for small teams or those looking to test the waters.
When it comes to different ways of looking at the schedule, confidentiality and personalization are crucial. Users have the power to configure their settings to align with their privacy preferences, ensuring a while using the site. This attention to user preferences is reflective of the broader trend towards personalized web experiences, which is increasingly valued by users who wish to retain control over their online information.
Wrapping up, it’s clear that tools like Monday.com are designed to fuel collaboration and efficiency, providing end-to-end products that cater to the core business needs of teams across various departments. From managing sales cycles to building agile workflows for product development, a visual board becomes the nucleus of any operation, enabling teams to manage anything from daily tasks to overarching departmental goals.

Smartsheet Calendar
Discovering the complete capability of ‘s calendar feature can transform your approach to managing tasks. With the capacity to serve as a , this view provides you with a visual representation of your schedule, breaking down the sequence of tasks and milestones in a clear, uncluttered format. It’s ideal for tracking deliverables, team members’ roles, and timelines, all critical elements of a roadmap. What distinguishes [Smartsheet](https://autosuite.app) is its emphasis on maximizing efficiency and simplifying tracking. By offering an aerial viewpoint of the endeavor without inundating you with particulars, Smartsheet’s calendar view coincides with professional counsel that the finest tools have a main characteristic they excel at, with other functions serving as supportive, albeit less influential, features. Taking into account feedback from end-users, as mentioned in a Gartner report, Smartsheet consistently improves its offerings to enable users to efficiently handle the advancement of their tasks and communicate with stakeholders smoothly, addressing possible risks and challenges accurately. As the Smartsheet CEO and CFO recently highlighted, the tool is designed to be forward-looking, helping you navigate the complexities of project management with confidence and clarity.

Microsoft Teams and Outlook Calendars
Finding your way around can be as easy and straightforward as a morning coffee chat! Both tools offer a variety of views that cater to your planning needs, making it easier to stay on top of your schedule and collaborate with your colleagues.
Starting with , the app has been redesigned to be up to twice as fast while using 50% less memory. This means that checking your schedule and can be done with ease, without your computer breaking a sweat. The new Teams app is a hub for teamwork, offering improved performance and reliability.
Outlook, on the other hand, continues to be a powerhouse for managing your emails and scheduling. With its intuitive interface, you can choose from various views like ‘Day’, ‘Work Week’, ‘Week’, or ‘Month’ to see your appointments in a way that makes sense to you. This flexibility ensures that you can quickly glance at your upcoming meetings or dive into detailed planning for the weeks ahead.
The seamless integration of Teams and Outlook means that your meetings and calls are synced across both platforms. For example, when you plan a meeting in Teams, it automatically shows up in your Outlook schedule, and vice versa. This saves time and reduces the chance of double bookings or missed appointments.
So, whether you’re coordinating with a small team or managing a large task, the combined capabilities of Microsoft Teams and Outlook schedules provide a streamlined, efficient way to . Embrace these tools, and watch your productivity soar!

Choosing the Right Calendar View for Your Needs
With a multitude of visual displays and configurations within easy reach, finding the ideal arrangement that matches your preferences and workflow requires some exploration. Whether you’re planning important business meetings, managing project deadlines, or juggling personal appointments, having the appropriate way of visualizing time is like having a reliable companion for . Visualize a that adjusts to your individual rhythm, providing an overall perspective of your month or a comprehensive agenda of the day. By adopting the appropriate , you can revolutionize how you organize and carry out your day, guaranteeing that every appointment and task is in the right place, at the right time.
Take, for instance, the developers who craft these scheduling solutions, meticulously testing each leap year’s logic or ensuring that the interface intuitively aligns with the user’s locale. It’s this behind-the-scenes work that makes for seamless integration into your daily routine. Recent software updates have introduced features like multiple entity views and group notifications, aimed at boosting productivity and modernizing the user experience. Even style updates, like transforming URL fields into actionable buttons, reflect an ongoing commitment to refinement and ease of use.
Consider, too, the perspectives of those who have resisted the urge to rely on a scheduler, only to discover its indispensable value later on. As one open-source enthusiast put it, the shift from manual scheduling to a streamlined app not only improves productivity but also brings a newfound sense of organization to both professional and personal realms.
Statistics indicate that the most widely used , such as JavaScript and Python, are frequently employed to enhance these scheduling tools, contributing to their flexibility and capacity. This dedication to improvement resonates with users who depend on reliable and sophisticated scheduling to navigate their busy lives. Embracing these advancements means you’re not just selecting a calendar view; you’re choosing a companion that will help you stay on top of your game, no matter where your business or personal ventures may lead.

Conclusion
In conclusion, choosing the right calendar view and customizing it to your preferences can transform your calendar into a powerful tool that maximizes productivity. Digital calendars offer accessibility and seamless syncing capabilities, making them popular choices worldwide. Each view serves a specific purpose and enhances scheduling.
Customization options, integration with external calendars, and the ability to add recurring events optimize functionality. Popular calendar tools like Asana, Airtable, ClickUp, Monday.com, Smartsheet, and Microsoft Teams and Outlook offer tailored views for different needs. By embracing the right calendar view and leveraging customization options, you can streamline scheduling, stay organized, and improve efficiency.
So, explore different calendar views, customize them to your preferences, integrate with external calendars, and make use of features like recurring events and search functions. With the right calendar view, you’ll have a powerful tool that helps you stay organized, save time, and maximize productivity.
Frequently Asked Questions
What types of scheduling tools are available?
Scheduling tools can be divided into traditional paper planners and digital calendars. Digital calendars, which are widely adopted, provide features like ease of access, synchronization across devices, and reminders for upcoming events.
Why are digital schedules preferred over paper planners?
Digital schedules offer benefits like seamless syncing across work, family, and personal engagements. They often include features such as push notifications, which help users stay updated on their appointments and tasks.
How does the use of scheduling tools vary by region?
North America and Europe are leading in the adoption of digital scheduling tools due to robust technological infrastructure, while Asia-Pacific is catching up. Africa and South America show potential for growth in project management software adoption.
How can I choose the right scheduling tool for my needs?
When selecting a scheduling solution, consider the specific features and advantages of each product. Understanding the functionalities of different tools will help you choose one that aligns with your personal or organizational needs.
What is the benefit of a monthly calendar view?
A monthly calendar provides a comprehensive overview of your schedule, making it easier to track meetings, deadlines, and milestones. This visual perspective aids in long-term planning and progress tracking.
How does a weekly schedule display help with time management?
A weekly schedule allows users to see their entire week at a glance, facilitating easy scanning of tasks and appointments. This view can help ensure that important events are not overlooked.
What advantages does a daily schedule display provide?
The daily schedule view breaks down each hour of the day, helping users manage their time effectively. It allows for detailed planning of tasks, meetings, and breaks to enhance productivity.
How does a list display benefit users?
A list display organizes tasks and appointments in a straightforward manner, making it easy to scroll through and manage commitments. This format is particularly useful for individuals who prefer a more orderly approach.
What is the grid view in scheduling tools?
The grid view enhances how users visualize time and tasks by allowing for event categorization and customizable time frames. This format is particularly helpful for managing complex schedules.
How do Gantt charts improve project management?
Gantt charts provide a visual timeline of tasks and their dependencies, allowing users to see how elements of a project are interconnected. This transparency can help ensure that projects stay on track.
What is the card display in scheduling apps?
In a card display, each event is represented as a card containing essential details. This format not only looks visually appealing but also allows for quick access to event information and actions.
How can I personalize my scheduling displays?
Personalization can be achieved through various tools that allow for custom date formats, color-coding, and layout adjustments to meet individual preferences and needs.
What are recurring events, and how do they help with scheduling?
Recurring events automate the process of scheduling regular meetings or reminders, saving time and ensuring consistency without the need for manual entry every time.
How can integrating external scheduling tools enhance productivity?
Integrating external tools allows for seamless synchronization of appointments across different platforms, reducing the risk of double bookings and increasing overall efficiency.
Why is customization important in scheduling tools?
Customizing your schedule can help reduce clutter and improve organization, ensuring that all appointments and tasks are managed effectively, which contributes to productivity.
How does a robust search feature in scheduling tools assist users?
A powerful search function allows users to quickly find specific events, documents, or details within a busy schedule, streamlining information retrieval and enhancing overall efficiency.
How do modern scheduling tools adapt to user needs?
Many scheduling tools are continually evolving with features like multiple views, group notifications, and enhanced mobile usability, which cater to the dynamic requirements of users.
What role do software updates play in scheduling tools?
Regular software updates enhance the functionality and user experience of scheduling tools, introducing new features that help users stay organized and efficient in managing their time.
