Free Appointment Booking Apps: Streamlining Efficient Appointment Management
Introduction
From the bustling small business owner to the corporate juggernaut, the need for efficient appointment management is universal. Enter the world of free appointment scheduling apps and software, a realm that promises to transform the chaos of calendar conflicts into a harmonious flow of neatly organized slots. These tools are more than just digital agendas; they are the silent heroes in the background, automating bookings and streamlining the dance of day-to-day appointments.
Consider the case of Somerset Academies of Texas, where integrating a patchwork of software systems into a cohesive whole was akin to conducting an orchestra. The result? A symphony of efficiency that allowed them to focus on what they do best – educate.
And then there’s Lindy, the AI assistant that juggles a complex array of tasks by leveraging a vast network of integrated apps, exemplifying the power of smart scheduling tools.
Meanwhile, the start-up 3Bookers has emerged with an intuitive platform designed to meet the diverse scheduling needs across industries. Their vision? To create an affordable, user-friendly, and effective scheduling solution, resonating with the needs of busy professionals everywhere.
The advent of such platforms is a nod to the fact that the market craves tools that not only save time but also enhance the customer experience.
In a world where time is the ultimate currency, these free scheduling tools are the wallet managers, ensuring every minute is spent with purpose and precision. They’re redefining the way appointments are managed, paving the way for improved operational efficiency and, ultimately, heightened customer satisfaction.
Why Your Business Needs Appointment Scheduling Tools
From the busy small business owner to the corporate giant, the requirement for effective scheduling management is universal. Discover the world of free apps and software for managing time slots, a realm that promises to transform the chaos of calendar conflicts into a harmonious flow of neatly organized slots. These tools are more than just ; they are the silent heroes in the background, automating bookings and streamlining the dance of day-to-day appointments.
Consider the case of Somerset Academies of Texas, where integrating a patchwork of software systems into a cohesive whole was akin to conducting an orchestra. The result? A symphony of efficiency that allowed them to focus on what they do best – educate. And then there’s Lindy, the AI assistant that manages a wide range of tasks by utilizing a vast network of integrated apps, showcasing the capabilities of intelligent organizing tools.
Meanwhile, the start-up eBookers has emerged with an intuitive platform designed to meet the diverse needs for managing time across industries. Their vision? To create an affordable, user-friendly, and effective scheduling solution, resonating with the needs of busy professionals everywhere. The arrival of such platforms is a recognition of the reality that the market desires tools that not only save time but also improve the experience of users.
The statistics are compelling: over two-thirds of customers prefer self-service over speaking to a representative, and 73% opt for company websites over alternative support channels. This trend highlights the significance of having a strong system for managing time slots that can accommodate the self-service preferences of today’s consumers.
In a world where time is the ultimate currency, these free scheduling tools are the wallet managers, ensuring every minute is spent with purpose and precision. They’re reshaping the way schedules are handled, opening the door for enhanced operational effectiveness and, ultimately, increased customer contentment.
Benefits of Using Free Appointment Booking Apps
has become increasingly crucial for businesses, particularly in terms of organizing meetings. Free scheduling apps are a game-changer in this domain. They provide the freedom for individuals to schedule their own appointments at a time that suits them best, effectively removing the tedium of phone calls and email exchanges. These applications are not only about populating calendars; they also send automated reminders that play a crucial role in reducing no-shows â a common pain point for enterprises of all sizes.
Consider Spordle, an integrated sports management platform, which has significantly benefited from such technology, ensuring top-tier sports experiences for its vast network. Similarly, Creekside Family Practice in Cypress, Texas, leverages healow Open Access to offer a patient-centered booking experience – a move that echoes the practice’s holistic approach to healthcare.
Moreover, eClinicalWorks, a leader in healthcare IT solutions, demonstrates the broader impact of these apps in streamlining front-office workflows and enhancing patient engagement. In a world where time is a precious commodity, the automation provided by these apps frees up valuable resources, allowing businesses to concentrate on what they do best – serving their customers.
Even the simple act of sending a confirmation message can significantly decrease missed appointments, as highlighted in recent industry discussions. The convenience of receiving a timely reminder with all the necessary details right on one’s phone is a small, yet powerful tool in ensuring a smooth and efficient scheduling experience.
Essentially, free apps for arranging meetings are not only a contemporary convenience; they are a strategic tool that can result in enhanced customer contentment and optimized organizational procedures. As more organizations embrace these technologies, the way we perceive and handle scheduled meetings is being revolutionized for the better.
Top Free Appointment Scheduling Software and Booking Apps
Want to maintain your company’s arrangement organization on schedule without spending too much? You’re in luck! The current market is full of free scheduling applications that are not only affordable but also packed with features to meet diverse organizational requirements. Tools like have become go-to solutions for many, offering user-friendly interfaces and customization options that make them a breeze to integrate with your existing tools. Acuity Scheduling and Setmore are also in the mix, providing robust functionality that can help streamline your appointment management. Whether you’re part of a dynamic duo innovating in a large vertical or running a busy dental practice, these tools are designed to make your life easier. They’re popular among small enterprises for automating appointment processes and reducing the time spent on manual organization. And with the added benefit of text reminders, you can significantly reduce no-shows and keep your clients punctually informed. It’s all about selecting the appropriate application that fits with the rhythm and expansion of your company, and with professional advice just a contact away, discovering your ideal organizing companion has never been simpler.

Features to Consider in Free Appointment Scheduling Tools
Choosing the perfect free application for managing your business meetings is essential for maximizing your business operations. Seek out platforms that seamlessly integrate with your current scheduling and communication systems, such as your calendars and emails, to ensure a smooth workflow. Features that can enhance your management of scheduled sessions include automated reminders to reduce no-shows, customizable booking forms for a personalized touch, and the capability to process payments online for convenience. Above all, prioritize an app that delivers an intuitive experience for both you and your clientele. According to Small Business Trends, the use of such software can save valuable time by automating the booking process, which allows small enterprise owners and their teams to dedicate more effort to their primary tasks. Furthermore, with the introduction of messages as reminder notifications, organizations can keep their customers well-informed and punctual. These strategies not only improve efficiency but also .
How Free Appointment Booking Apps Streamline Efficient Appointment Management
Knowledgeable enterprises are embracing the digital transformation with open arms, particularly when it comes to managing scheduling. Imagine the convenience of – a world where the hassle of phone-tag and the risk of double-booking are ancient history. These cutting-edge applications enable individuals to schedule their own meetings, releasing precious time that can be reinvested in expanding the enterprise. Plus, with automated reminders, the days of missed or forgotten meetings are rapidly becoming a thing of the past. Let’s examine in detail the transformative impacts of free software for managing bookings on efficiency and customer satisfaction.
Online systems for booking meetings go beyond being a digital calendar; they represent a significant advancement in operational efficiency. Small Business Trends reports that such apps can significantly reduce time spent on managing schedules, with the added benefit of minimizing errors that can occur with manual booking. In fact, these systems have been shown to save businesses a considerable amount of time, which can be redirected towards more important tasks.
It’s not just about internal benefits, either. Clients today anticipate ease of use at their fingertips, and with scheduling software, they get precisely that â the independence to reserve meetings at any time, from anywhere. As Rachel Power, chief executive of the Patients Association, highlights, the capability to handle scheduling through an app is growing in popularity among users, improving their overall experience and interaction with the service provider.
Moreover, the capabilities of these apps are continually expanding. For example, Apple’s latest AI integration, Apple Intelligence, promises to add AI-driven features to various devices, including tools that can summarize and suggest content for emails – a glimpse into the future of automated communication that could further streamline management of scheduled meetings.
In the medical field, apps like Practo Ray are revolutionizing the way healthcare providers manage their practices, leading to more efficient patient care. This is evidence of the capability of free software for booking appointments in different sectors to enhance the quality of service and enhance satisfaction on both sides of the spectrum â for enterprises and their customers alike.
Avoiding Common Issues with Automated Scheduling
Automated tools for organizing time have become essential for companies seeking to streamline their operations. The key to harnessing the full potential of these tools lies in effectively. Firstly, handling cancellations and rescheduling requests can be tricky. It’s crucial for businesses to establish clear policies and automate these processes for greater control and client satisfaction. For example, privacy settings in calendar software can be adjusted to protect customer information while enabling convenient rescheduling. Additionally, consistent updates to time slots are essential to avoid double booking, highlighting the significance of maintaining a equilibrium between service provider efficiency and client wait times as mentioned by Roshan Mahesh and Michel Mandjes. By integrating real-time data and leveraging AI, businesses can optimize their system for better appointment management, just like healthcare organizations consolidate diverse data sets. Furthermore, a well-organized system for managing appointments can result in substantial enhancements in operational performance, similar to the 28% decrease in workload that Hiscox achieved with an automated resolution. By adopting a strategic method of automated planning, companies can not only save time but also improve the overall satisfaction of their clients.

Maximizing the Impact of Your Free Appointment Scheduling App
Making use of the potential of can greatly enhance the operational effectiveness and satisfaction of your business. To fully capitalize on this technology, it’s essential to effectively communicate its benefits to your clientele. Highlight the convenience of online booking and clear-cut steps for using the app. Empowering your team to become proficient with the system through proper training can help ensure a smooth transition. Additionally, actively seeking and acting on client feedback can lead to continuous improvement of the booking experience.
Embracing appointment scheduling software can save considerable time by automating the booking process, thus freeing your staff to concentrate on more strategic tasks. For instance, Small Business Trends underscores the efficiency and customer experience enhancements brought by these apps. The automation minimizes manual entries and errors, allowing for enhanced focus on core business activities.
Furthermore, incorporating personalized reminders for scheduled meetings, such as text messages, can greatly reduce instances of missed attendance. A practical reminder system should include vital information such as the date, time, and location of the scheduled event, tailored in a concise and friendly manner. As Elizabeth Tobey from NICE highlights, meeting customers ‘when and where they desire to be met’ is a fundamental aspect of contemporary personalization, which can be successfully accomplished through strategic utilization of scheduling apps.

Case Studies and User Reviews of Free Appointment Booking Apps
Finding the ideal costless scheduling app for your enterprise can revolutionize the way you handle your calendar. Draw inspiration from businesses like yours by diving into case studies that reveal the benefits they’ve reaped, such as heightened efficiency in managing appointments—thanks to the automation of booking systems. As an illustration, Benefit Cosmetics overhauled their scheduling system to enable clients to handle reservations through WhatsApp, easing the necessity for manual modifications and improving the overall satisfaction of clients. Search for software that not only saves time but also provides the convenience of sending confirmation texts for scheduled meetings, a functionality that reduces instances of missed appointments. With companies stating that and allows employees to focus on main tasks, it’s evident that the appropriate application can have a substantial influence on satisfaction of clients and the operational efficiency of your enterprise.

Best Practices for Implementing Free Appointment Booking Apps
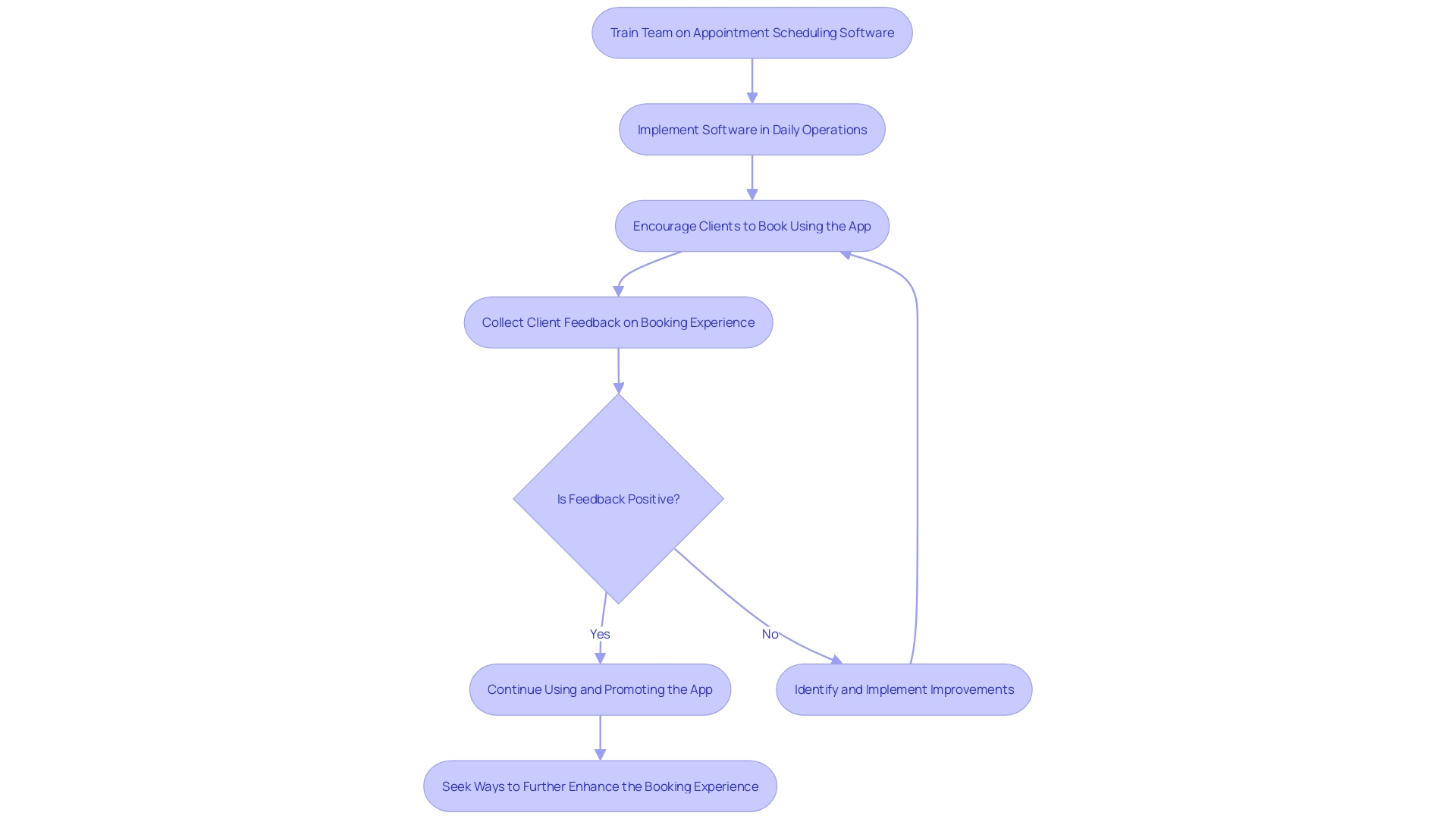
Adopting a complimentary scheduling application can revolutionize your business procedures and enhance the client experience. To capitalize on this technology, let’s take a page from Benefit Cosmetics’ playbook. They’ve updated their booking procedure, providing verification and rescheduling of meetings through WhatsApp, a platform well-known to users, saving time for both patrons and staff.
What’s more, promises to streamline such interactions further, providing a seamless chat-based booking experience. Imagine the convenience of scheduling, confirming, or adjusting meetings without the need to switch between apps.
To make the most of these innovations, follow these steps:
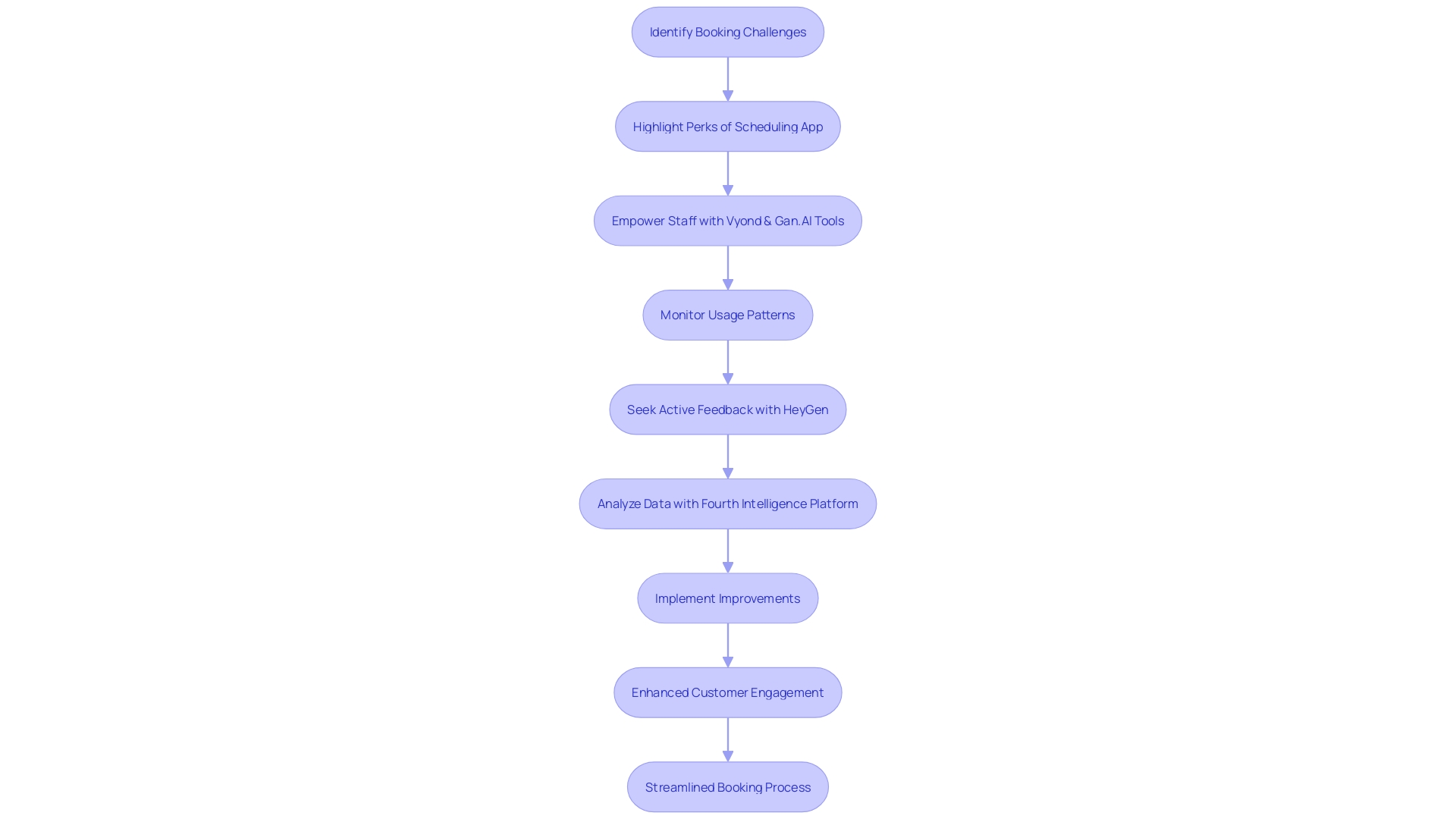
- Highlight the Perks: Just like Dr. Medlock praised the user-friendliness of his appointment app, spotlight the ease-of-use and benefits to your customers and team.
- Empower Your Staff: Offer comprehensive training and back it with ongoing support to ensure everyone’s on the same page.
- Keep Tabs on Usage: Regularly assess how the app is being used to pinpoint improvements, much like analyzing engagement metrics for mobile apps.
- Seek Feedback Actively: Following Benefit Cosmetics’ example of personalized client experiences, continuously solicit and act on client feedback.
- Stay Informed: With features like Meta Verified enhancing trust and security, stay abreast of updates to offer the best service possible.
By adhering to these practices, you’ll not only improve efficiency—as appointment scheduling software can reduce manual scheduling time—but also enhance your customer engagement through personalized and accessible service channels.

Conclusion
In conclusion, free appointment scheduling apps and software automate bookings, streamline appointments, and enhance operational efficiency. These tools are the silent heroes in the background, allowing businesses to focus on their core activities. Start-ups like 3Bookers provide affordable and user-friendly solutions that resonate with busy professionals.
Free appointment scheduling apps offer flexibility for customers to book appointments at their convenience and send automated reminders to reduce no-shows. They have revolutionized industries like sports management and healthcare, improving experiences for both businesses and customers.
When choosing a free scheduling tool, consider features like seamless integration, automated reminders, customizable booking forms, and online payment processing. These features not only save time but also enhance the overall customer experience.
To maximize the impact of these apps, effectively communicate their benefits to customers, empower staff through training, and actively seek feedback for continuous improvement. Personalized appointment reminders can significantly decrease no-show rates and improve customer satisfaction.
Case studies and user reviews provide insights into the benefits of these tools, while implementing best practices like highlighting perks, monitoring app usage, and staying informed about updates can optimize their use.
In summary, free appointment scheduling apps transform appointment management, saving time, improving operational efficiency, and enhancing the customer experience. By embracing these tools strategically, businesses can streamline workflows, provide convenience to customers, and ultimately achieve higher satisfaction levels.
Frequently Asked Questions
What are appointment scheduling tools and why are they important?
Appointment scheduling tools are software systems that automate the booking and management of time slots for appointments. They are important because they transform chaotic calendar conflicts into an organized flow, saving time and improving user experience.
How did Somerset Academies of Texas benefit from using scheduling software?
Somerset Academies of Texas integrated various software systems into a cohesive whole, resulting in a symphony of efficiency that allowed them to focus more on education.
What is Lindy, and how does it showcase the capabilities of scheduling tools?
Lindy is an AI assistant that manages tasks using a network of integrated apps. It showcases the intelligent organizing capabilities of such tools, which automate bookings and streamline appointment management.
What are the customer preferences regarding appointment scheduling according to statistics?
Statistics show that over two-thirds of customers prefer self-service options over speaking to a representative, and 73% favor using company websites for support over alternative channels.
How do free appointment booking apps benefit businesses like Spordle and Creekside Family Practice?
These apps allow businesses to offer top-tier experiences and patient-centered booking, which aligns with their services. They automate scheduling and send reminders, reducing no-shows and freeing up resources to focus on customer service.
What are some popular free appointment scheduling software and booking apps?
Popular free scheduling apps include Appointy, Calendly, Acuity Scheduling, and Setmore. These tools offer user-friendly interfaces, customization options, and features like automated reminders to help businesses manage appointments effectively.
What features should businesses consider when choosing a free appointment scheduling tool?
Businesses should look for features like seamless integration with existing systems, automated reminders, customizable booking forms, online payment processing, and an intuitive user experience.
How do automated scheduling tools impact efficiency and customer satisfaction?
Automated scheduling tools allow individuals to book their own appointments, reducing the time spent on manual scheduling and minimizing the risk of errors. This leads to improved operational efficiency and a better overall experience for customers.
What common issues can arise with automated scheduling, and how can they be addressed?
Common issues include handling cancellations and rescheduling requests, protecting customer information, and avoiding double bookings. These can be addressed by establishing clear policies, automating processes, and integrating real-time data.
How can businesses maximize the impact of their free appointment scheduling app?
Businesses can maximize the impact by effectively communicating the benefits to clients, training staff properly, actively seeking client feedback for improvements, and incorporating personalized reminders for scheduled meetings.
What are some case studies that show the benefits of using free appointment booking apps?
Case studies, such as Benefit Cosmetics, demonstrate that free appointment booking apps can enhance efficiency by automating the scheduling system and improving client satisfaction by easing the reservation process.
What best practices should businesses follow when implementing free appointment booking apps?
Businesses should highlight the app’s benefits, empower staff with training and support, monitor app usage, actively seek and act on client feedback, and stay informed about new features and updates that can enhance the service.
