The Ultimate Guide to Business Scheduler Software
Introduction
Navigating the dynamic landscape of business scheduler software can feel like a daunting task for today’s entrepreneurs. With a plethora of options targeting various users from digital nomads and young adults to NGOs and multinational enterprises, the importance of finding a tailor-made solution cannot be overstated. These tools are more than just digital calendars; they’re productivity powerhouses that can adapt to the needs of both sole proprietors and larger organizations.
Offering a user-friendly interface, these systems can manage time-off requests, track employee availability, and integrate seamlessly with existing operations, growing alongside your business.
Understanding the Benefits of Business Scheduler Software
Navigating the dynamic landscape of scheduler software can feel like a daunting task for today’s entrepreneurs. With a plethora of options targeting various users from digital nomads and young adults to NGOs and multinational enterprises, the importance of finding a cannot be overstated. These tools are more than just digital calendars; they’re productivity powerhouses that can adapt to the needs of both sole proprietors and larger organizations. Offering a user-friendly interface, these systems can manage time-off requests, track employee availability, and integrate seamlessly with existing operations, growing alongside your business.
The beauty of these systems lies in their ability to automate the mundane, yet critical task of appointment management, thus saving precious time that can be redirected towards strategic pursuits. This not only improves operational efficiency but also greatly reduces the room for mistakes that comes with manual time management. In fact, Small Business Trends highlights the time-saving nature of these applications, emphasizing their role in streamlining operations and enhancing customer experiences.
Moreover, the advent of AI and open-source technology has paved the way for sophisticated calendar solutions that offer unparalleled customization and scalability. As we embrace these innovations, we’re witnessing a shift towards tools that not only manage schedules but also help in setting priorities and achieving time management goals. In essence, a well-organized calendar is the first step towards effective time management, a skill that yields success and satisfaction in the entrepreneurial journey.
As we delve deeper into the realm of digital versus traditional scheduling methods, it’s clear that the accessibility and convenience of online calendars are transforming how we approach our daily tasks. Whether you’re an established company or in the initial stages of forming an LLC, understanding the impact of these technologies on your operations is crucial. So, let’s embark on this exploration of scheduler tools, starting with Cal.com and Acuity Scheduling, to discern which tool aligns best with your business aspirations and operational needs.

Key Features to Consider in Business Scheduler Software
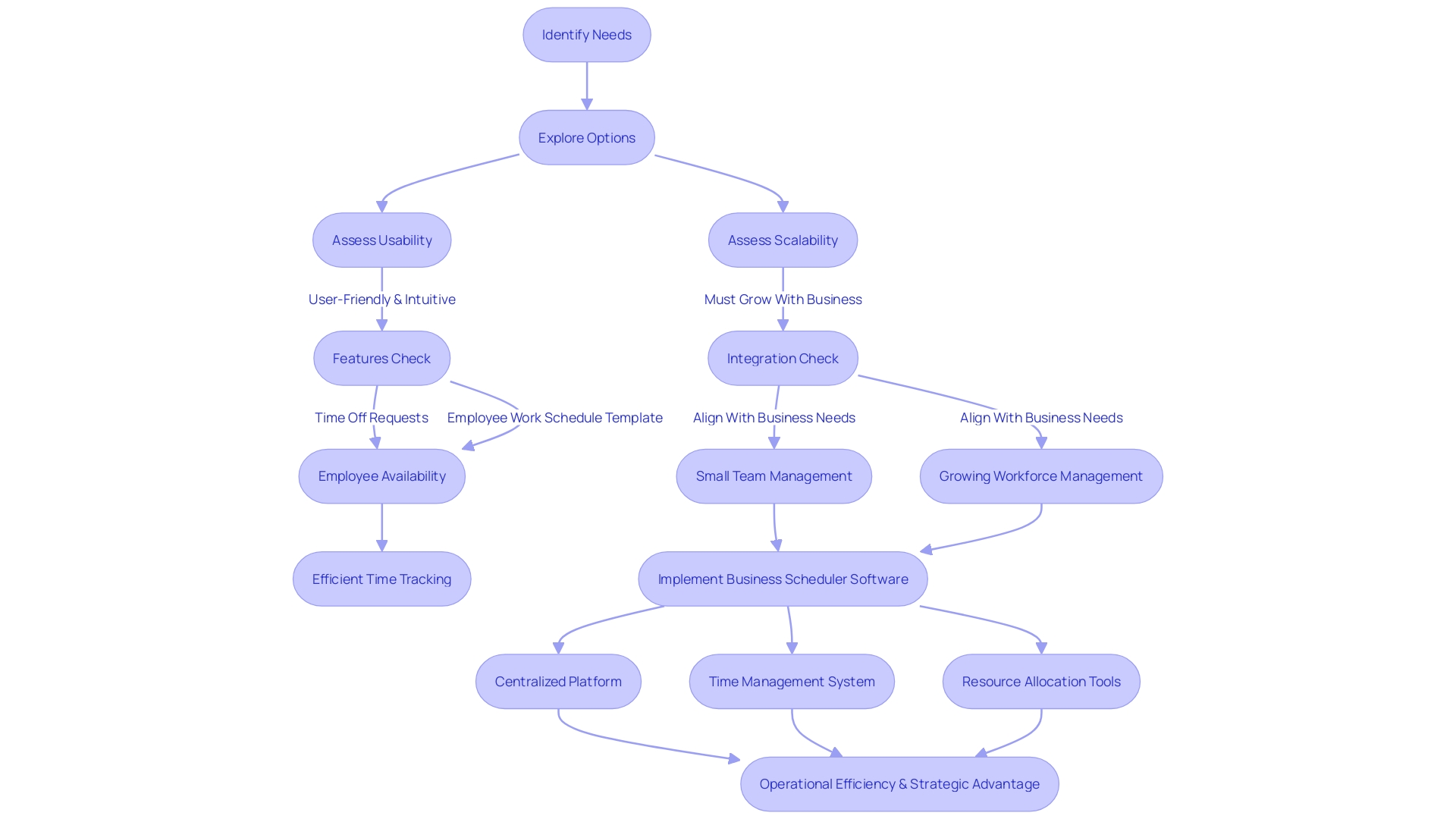
Moving through the diverse landscape of calendar software can be quite the challenge with a variety of products tailored to different market segments, from NGOs and multinational corporations to freelancers and casual users. To aid in this journey, we’re diving into the features of two distinct scheduling solutions that cater to both individual entrepreneurs and larger organizations. We’ll be examining what each platform offers to assist you in determining the best fit for your unique requirements.
It’s essential to pinpoint a scheduler that’s not just feature-rich but also user-centric, offering an intuitive experience right from the get-go. Key features you’d want to prioritize include , seamless time off requests, and efficient tracking of time. An employee work schedule template can serve as an invaluable asset in streamlining these processes. Furthermore, scalability should be a primary concern; your selected software must be capable of evolving alongside your company. Integrations are another critical aspect to evaluateâmake sure the scheduler aligns seamlessly with your existing tech stack to support your operations effectively.
As we examine Cal.com and Acuity Scheduling, the contenders in our spotlight today, we’ll explore how these platforms can potentially revolutionize your scheduling efficiency. Both are reputed for their robust functionality, but it’s the nuances that will determine their suitability for your business. Whether you’re managing a compact team or overseeing a burgeoning enterprise, the quest for the right scheduler is a pivotal step towards operational harmony.
Recent advancements in technology highlight the significance of keeping up with trends and technological progress. For example, updates like multiple entity views and group notifications have become game-changers in the productivity realm. Additionally, improvements such as customizable button designs and language choice for transcriptions in applications like Fibery demonstrate a dedication to contemporary methods and user preference.
In the dynamically evolving Productivity Software market, the choice between on-premises solutions and cloud-based services (SaaS) is more relevant than ever, each offering distinct advantages. From administrative and collaboration applications to creative and design programs, the range is wide, encompassing essential office applications and specialized programs like CAD, CAM, and PLM. The appropriate arrangement program, consequently, is not only an instrument but a strategic resource that can deeply impact the day-to-day activities of your organization, regardless of whether it’s a budding LLC or an experienced enterprise.
Ease of Use and Accessibility
When it comes to choosing the ideal , entrepreneurs are confronted with a multitude of options, each providing a distinct range of features and functionalities. It’s crucial that these tools offer not only a user-friendly interface but also seamless accessibility across various devices. Whether you’re working from your desktop at the office, checking updates on your smartphone, or setting appointments on your tablet from a coffee shop, the software should be your reliable partner in managing your schedule efficiently, anytime and anywhere.
The digital landscape is filled with options tailored for different user groups, from NGOs and multinational enterprises to digital nomads and small owners. In the midst of this diversity, it’s important to find a scheduler that resonates with your business’s rhythm. Consider, for instance, eBookers, an intuitive and robust platform designed with the vision to effortlessly cater to various industries. Its beginning was motivated by the requirement for a cost-effective, user-friendly, yet efficient answer that serves the ever-changing time management demands of today’s professionals.
Moreover, as highlighted by recent research, the importance of adopting technology that empowers creativity and simplifies complex tasks is undeniable. In order to achieve this, entrepreneurs should look for solutions that not only fulfill their fundamental requirements but also have the potential to improve their operational capabilities. The correct scheduler is more than just a calendar; it’s a gateway to optimized time management, increased productivity, and ultimately, a more streamlined process.

Effective Calendar Management
Navigating through the busy realm of corporate time management can be quite the undertaking, especially with the multitude of software options available. Each platform offers its own unique set of features tailored to different demographics, from the dynamic needs of young entrepreneurs and digital nomads to the structured demands of NGOs and multinational corporations. When it comes to , the goal is to find a system that not only provides you with an integrated view of all your commitments but also offers the flexibility to adjust and reorganize as needed. The ideal solution would allow you to categorize events with ease, perhaps through a color-coding system, to enhance visibility and organization at a glance.
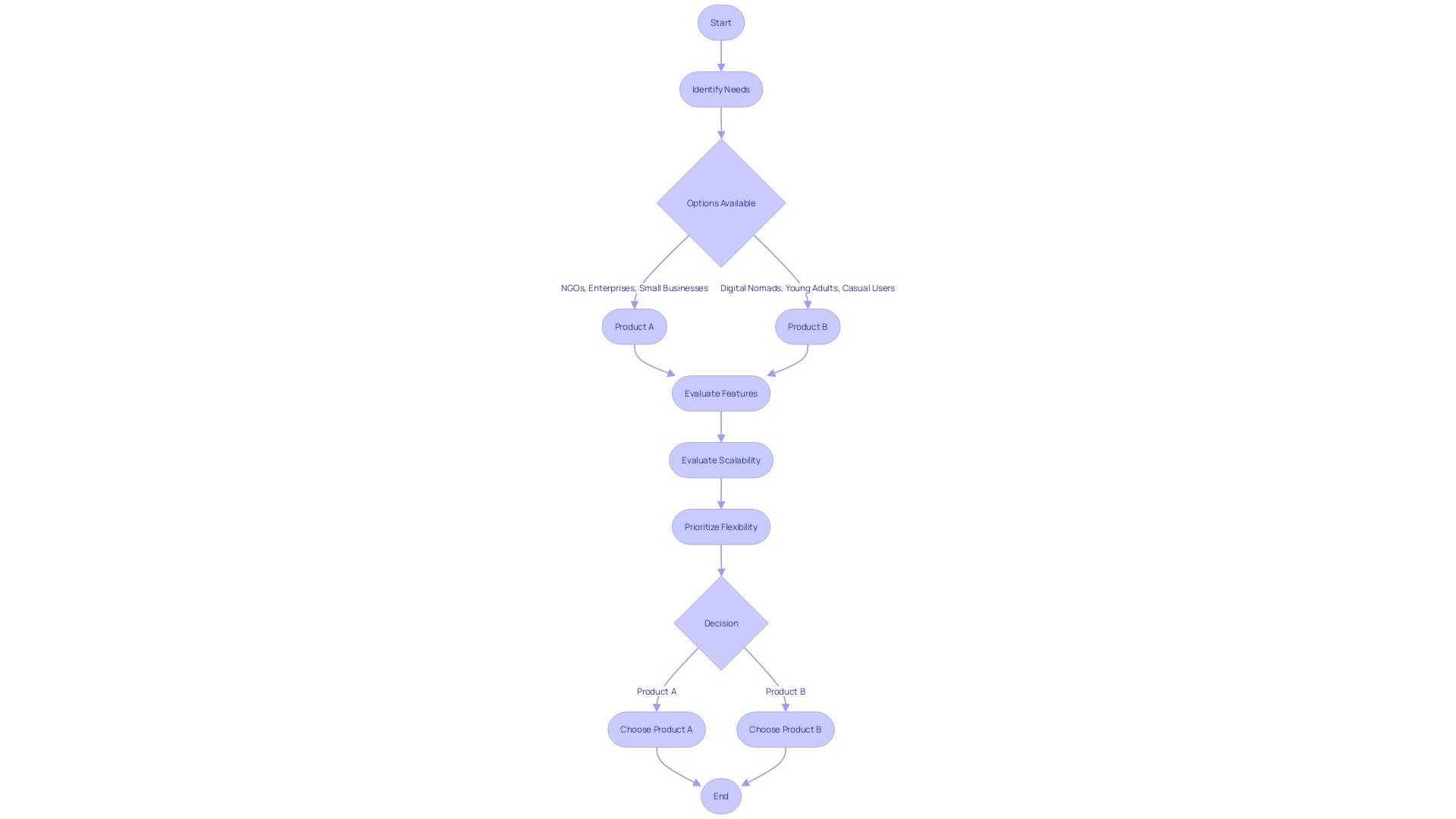
In our investigation of the market, we’re focusing on a couple of contenders that excel in facilitating time management for both individual proprietors and larger entities. These solutions aim to simplify your decision-making process by highlighting what they do best. For instance, Cal.com and Acuity Scheduling have caught our eye for their intuitive interfaces and adaptable features that cater to various business structures.
The efficiency of your scheduling software is not just a minor detail; it’s a critical component of operational success. As highlighted by the Paperless Movement®, each instrument excels in its intended purpose, and while they may boast a wide range of capabilities, it’s the core functionality that truly matters. This is why it’s crucial to choose a scheduler that aligns with your specific needs, avoiding the pitfalls of overcomplicated systems.
Given that the average organization dedicates about 15% of its time to meetings, with a staggering $37 billion lost annually to unproductive gatherings, the importance of effective calendar management cannot be overstated. A well-organized calendar can be the difference between a productive week and a chaotic one, ensuring that every meeting counts and contributes positively to your company’s bottom line.
So, whether you’re an independent entrepreneur juggling multiple gigs or a leader orchestrating operations across departments, the appropriate time management tool can make all the difference in keeping your enterprise on track and ahead of the curve.

Automated Reminders and Notifications
In a world that’s always on the move, keeping track of appointments can be a hassle. However, by using suitable scheduling tools, entrepreneurs can bid farewell to the inconvenience of missed appointments and sudden cancellations. Imagine software that sends out friendly reminders via email or text, giving clients a gentle nudge about their upcoming appointments. Not only does it remind them, but it also offers a seamless way to confirm or reschedule, ensuring that time slots are never left empty. By , companies not only enhance their operational flow but also improve customer satisfaction by making the whole appointment process as smooth as possible. It’s like having a personal assistant who ensures that no one misses out on the services they need, while also keeping the organization running like a well-oiled machine.

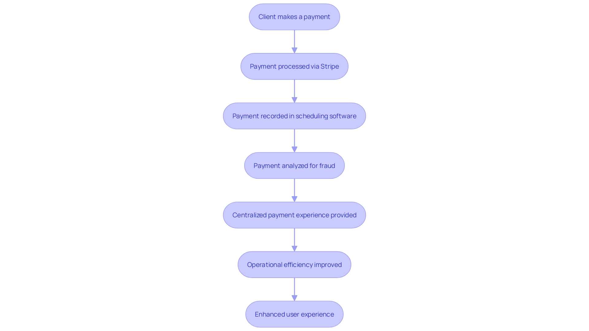
Payment Processing Integration
Entrepreneurs in the service industry are recognizing the significance of seamless payment integration within their scheduling software. Not only does this feature facilitate a smoother transaction for clients who can pay on the spot, but it also alleviates the tedium of manual invoicing. By utilizing systems like Stripe, owners can provide a centralized payment experience that encompasses various aspects of the financial operation, from payment proposals to fraud analysis, all focused on customer satisfaction. This approach not only enhances the user experience but also , which is a boon for enterprises aiming to manage their operations more efficiently. As we delve into the world of payments, it’s crucial to stay abreast of the evolving trends. For instance, The Global Payments Report of 2023 offers insights into consumer preferences across 40 markets, emphasizing the importance of understanding the technologies and methods that are transforming the payment landscape. Implementing scheduler technology that integrates with advanced payment systems is more than a convenience; it’s a strategic move that can significantly impact a company’s operational effectiveness and customer contentment.

Customizable Appointment Types and Services
For the astute entrepreneur, finding the appropriate scheduling software is like discovering a tailor-made suit in a sea of ready-made options. It’s all about personalization – crafting a system that understands the unique rhythm of your services and appointments. Picture a platform that adapts to the pace of your enterprise, whether it’s a yoga studio with consecutive classes or a consultancy with detailed, hour-long sessions. Using the , you can customize appointment durations, types, and the services you provide, ensuring a perfect match for your model.
Consider the convenience that accompanies an automated system, as emphasized by reports from Small Business Trends, highlighting the time-saving advantages of such technology. It’s more than just convenience; it’s about reclaiming the hours lost in the maze of manual planning and devoting them to what truly matters – growing your enterprise and enhancing customer experiences.
Reflect on the clarity a well-designed booking system brings, one that offers a crisp calendar overview and the flexibility to include the nuances of your schedule, from holidays to last-minute changes. This isn’t just about aesthetics; it’s about offering a seamless interface that echoes your brand’s style while providing your clients the autonomy to book their appointments effortlessly.
And what about those times when you’re unsure about what fits best? There’s always expert advice a call away, ready to guide you through the various options to fine-tune your operations. After all, when over 67% of consumers show a preference for self-service options, embracing a system that offers this level of customization isn’t just smart; it’s essential for keeping pace with modern customer expectations.
So, as you explore the dynamic realm of appointment management solutions, keep in mind that the appropriate program doesn’t merely arrange appointments – it serves as a valuable collaborator in your business’s story, crafted to expand alongside you, seamlessly integrate with your existing systems, and ultimately, guarantee that every step of your client’s experience feels customized.

Multi-Location Support
When an entrepreneur juggles multiple locations, is essential. Business scheduler software with multi-location support is a game-changer, enabling seamless management of appointments and schedules across various places. Picture a centralized platform that eradicates the headache of confusion and double-bookings. Think of Delivery Hero, a global leader with over 53,000 employees, who faced the challenge of managing vast amounts of access requests. By implementing effective time management and operational systems, they greatly reduce the time spent on administrative tasks. ‘Similarly, Dynamon’s case, where a data-driven approach to timetable management provided substantial economic benefits, showcases the importance of an adaptable and insightful resource allocation tool.’.
In an era where customer demand remains strong and operational efficiency is paramount, as reflected in Fourth’s research and Lightspeed’s all-in-one commerce platform, entrepreneurs must leverage technology that grows with their business. GanttPRO’s achievement in the construction field by avoiding delays highlights the importance of choosing the appropriate time management solution. For the entrepreneur with foresight and the right tools, managing multiple locations becomes not just feasible, but a strategic advantage.

Reporting and Analytics
Individuals aspiring to enhance their business proficiency should not underestimate the potential of planning technology equipped with reporting and analytics functionalities. These features aren’t just about tracking appointments; they act as an enterprise’s operational nerve center. Take Somerset Academies of Texas, for instance, where disjointed systems were streamlined to foster better decision-making and collaboration. Similarly, Your Mates Brewery in Australia harnessed scheduling software for inventory management and labor forecasting, resulting in substantial annual savings. Companies are progressively embracing digital resources such as open source calendars, acknowledged for their cooperative development and adaptability, which are in line with the rising need for scalable and integrable corporate solutions. In fact, as technological advancements continue to shape operational strategies, 6.9 million US knowledge workers are projected to engage with Microsoft 365 Copilot by 2024, highlighting the surge in adopting these smart, productivity-boosting tools. Smaller enterprises, also, are experiencing the advantages of , as mentioned by Small Business Trends, which highlight the time-saving and effectiveness improvements. By automating scheduling, companies can direct their focus toward core activities, enhancing the overall customer experience. Adopting these insights and tools can be the key to evolving strategies for entrepreneurs, enabling them to navigate their ventures with precision and insight.
Mobile Compatibility
In the dynamic realm of entrepreneurship, having a mobile-compatible scheduler software for your company is more than a convenience—it’s a necessity. Imagine you’re out meeting clients, and you can seamlessly access and adjust your schedule from your smartphone, ensuring no critical meeting is overlooked or opportunity missed. This adaptability is precisely what need to flourish in a rapidly changing setting.
Take, for instance, the innovative SaaS tool Dynamon, which businesses have leveraged to transform their time management processes, resulting in significant economic advantages. By actively participating in the choices of managing time, companies can optimize employee allocation, expertise across shifts, and integrate vacation planningâall contributing to a more efficient operational flow.
Furthermore, the Fourth Intelligence Platform showcases the potential of combining AI with time management tools to revolutionize operations. By analyzing data and generating insights, this technology helps forecast demand and manage costs effectively—a crucial consideration in light of the rising National Minimum Wage.
Adopting a user-friendly software like GanttPRO, specifically favored in the construction industry, can prevent project delays and enhance schedule visualization. Meanwhile, the NICE CXone WFM introduces Ai’s prowess to workforce management, offering over 40 algorithms for accurate forecasting and scheduling, along with a mobile app to keep agents informed and accountable.
The corporate world is acknowledging the power of AI and big data in shaping digital calendars that address diverse organizational needs. Open source calendars, developed through collaborative efforts, are a testament to this trend, catering to a range of organizations from sole proprietors to larger enterprises.
In the end, the objective is to choose a schedule that aligns with your organizational requirements, integrates seamlessly with your existing systems, and expands along with your organization. It’s about discovering the right solution that not only handles time off requests and tracks employee availability but also brings a strategic advantage to your operations, as emphasized in our article comparing Cal.com and Acuity Scheduling. By identifying the unique offerings of each product, you can make an informed decision that propels your company forward in today’s mobile-driven world.

Integration with Other Tools and Calendars
Imagine the simplicity of managing your entrepreneurial schedule when your scheduler software synergizes with the digital tools you use daily. Such harmony between systems doesn’t just ; it’s a game-changer for consistency and efficiency. By integrating with essential platforms like email services, CRM systems, and widely-used calendars such as Google Calendar, scheduling becomes a breeze, freeing you up to focus on what matters most: growing your enterprise. These integrations allow you to leverage enhanced productivity, improve organization, and foster better collaboration. With the digital world offering a plethora of options, the objective is to identify a solution that aligns with your enterprise requirements, whether you’re a sole proprietor or steering a larger company. As you explore options like Cal.com and Acuity Scheduling, consider the ease of syncing these tools with just a few clicks and the immediate benefits that follow. After all, why juggle multiple tabs and apps when a seamless integration can place everything you need right into your digital calendar, making multitasking a thing of the past?
Best Practices for Implementing Business Scheduler Software
Finding your way through the ocean of scheduler tools for enterprises doesn’t have to be an intimidating endeavor. Whether you’re a one-person show or managing a bustling enterprise, the can transform the way you plan and execute your projects. With options customized for everyone from digital nomads to multinational corporations, it’s about finding the solution that resonates with your unique business rhythm.
Take a cue from the automotive industry, where project managers are ditching the old-school methods for high-tech solutions that harness artificial intelligence to dissect design sketches and churn out meticulous project plans. This isn’t just about keeping up with the Joneses; it’s about outpacing them by embracing tools like Product Scheduler, which promises to deliver project plans with laser accuracy, saving time and slashing costs along the way.
But it’s not just about smooth applications; it’s the tangible outcomes that matter. Users of Dynamo, for example, have seen substantial economic gains simply by simulating and tweaking their schedules. Imagine the possibilities when such precision meets the complexity of your scheduling needs.
In the quest for the perfect scheduler, usability is your North Star. Find a program that feels intuitive, providing functionalities that simplify the process of managing employee availability and tracking time. Scalability is another cornerstoneâyour chosen tool should be a growth partner, capable of expanding as your enterprise flourishes.
Integration is the final piece of the puzzle. Seamless compatibility with your existing systems is a must, ensuring that the application you choose aligns perfectly with your operational ecosystem. The domain of scheduler applications is extensive and diverse, but by adopting the appropriate strategy, you can identify a resolution that not only suits your present requirements but also enhances your organization to unprecedented levels of productivity.

Assessing Scheduling Needs
When searching for the appropriate business software, entrepreneurs must go beyond a superficial glance. It’s not just about plugging gaps; it’s about a strategic fit for your intricate operational needs. Take a cue from the automotive industry, where project managers grapple with aligning design sketches, resource allocation, and intricate timelines. They found solace in AI-driven tools that rigorously analyze plans and auto-generate schedules, boosting efficiency and market competitiveness.
For instance, utilizing a platform like Dynamon can revolutionize your approach to project scheduling. It’s not just about tracking shifts; it’s about simulating outcomes and optimizing your workforce allocation to achieve significant economic gains, as echoed by satisfied users who’ve witnessed its transformative impact on operations and vacation planning.
Speaking of the larger perspective, consider the program’s usability. Can it manage time-off requests gracefully? Does it track time without hassle? If it’s as intuitive as an employee work schedule template, you’re on the right track. And remember, your software should scale as your organization expands, integrating seamlessly with your existing systems.
The digital age is ripe with innovation, as described in an article highlighting the evolution of open-source calendars by AI programmers. These tools are a testament to the collaborative spirit of the tech community, offering robust and versatile solutions for enterprises.
Furthermore, based on Small Business Trends, the implementation of online appointment booking applications can have a significant impact. It’s not just about occupying spaces; it’s about liberating your team from the grip of manual organization, enabling them to devote their energy to what truly counts â your company’s essence.
In essence, as you ponder which scheduling tool to adopt, heed the wisdom encapsulated by industry leaders: the aim is not to retrofit new technology into old processes but to discover more efficient pathways to success, as reminds us. Immerse yourself in the stats, comprehend the behavioral patterns of your potential clients and employees, and utilize the power of timing – because ultimately, timing in processes is not just a detail; it’s a strategic lever that can elevate your talent acquisition and operational efficiency to new heights.

Evaluating Key Features
As an entrepreneur, finding the ideal business scheduler tool can be as critical as hiring the appropriate employee. The tech market is bustling with options tailored for various types of users – from multinational corporations and non-profits to freelancers and startups. The trick lies in zeroing in on a that not only caters to your immediate needs but also scales with your ambitions. Imagine a scenario where you’re a solo entrepreneur today, but you plan to expand to a bigger enterprise. You’ll want a scheduler that’s just as agile and growth-oriented as you are.
Let’s take Cal.com and Acuity Scheduling as examples; both are robust schedulers designed to streamline your day-to-day operations. They shine in their ability to reduce the administrative load, allowing you to dedicate more time to strategic tasks. In reality, research demonstrates that utilizing such scheduling technology can greatly reduce the time spent on organizing and managing appointments. This is not just about booking a slot; it’s about crafting a seamless workflow that lets you and your team focus on what you do best.
When it comes to making an informed choice, consider the impact on your workflow. A valuable digital calendar isn’t merely for setting reminders, it’s a strategic asset that can save hours from your weekly planning. It’s about improving efficiency, where the steps to complete tasks are optimized, thus enhancing your overall productivity.
By aligning with a program that comprehends and evolves with your enterprise dynamics, you’re not simply investing in a tool; you’re investing in the future of your organization. Hence, when comparing different software options, prioritize those that offer flexibility, scalability, and a robust set of features that align with your operational requirements. The objective is to select a scheduler that becomes a cornerstone of your company’s success narrative.

Ensuring Security and Privacy
When choosing a tool for organizing appointments, it’s not only about the features it showcases; is essential. Imagine a world where client details are as secure as fortified vaults, despite the relentless surge of cyber threats. That’s the assurance entrepreneurs need when handling sensitive data. Opting for a scheduler that integrates data encryption and secure server storage is akin to choosing a shield in an age where digital arrows fly fast and furious. It’s about making a stand for privacy and ensuring that every bit of information is tucked away from prying eyes. In the end, the trust of your clients is the foundation of your reputation and success.

Implementing Scheduling Rules
Entrepreneurs who appreciate the power of good scheduling know that it’s not just about filling in a calendar; it’s about crafting a system that works seamlessly for their business. Initiating a ‘Waiting for’ list is a game-changer, allowing you to organize tasks and manage time effectively without overloading your schedule. It’s like having a database shard for your day—each chunk of time is allocated efficiently, spreading your workload to avoid overwhelm and burnout.
Examine the resources you have available. Business process management software, especially those like Jira Work Management, is designed to streamline your operations and adapt to your growth. These tools are not just for reviewing what’s already been done; they help you identify improvements and implement them in real-time. Usability and scalability are crucial; your system for should expand alongside your business and seamlessly merge with your existing processes.
For those in the digital realm, big data and AI are revolutionizing the management of time through open-source calendars. They are robust, versatile, and foster a collaborative approach to managing your time and tasks. The beauty of open-source technology is in its community-driven development, which often leads to innovative features that proprietary options might lack.
In addition, data shows that automating the management of appointments with specialized programs is not merely a luxury—it is a requirement for effectiveness. Small enterprises, especially, can gain enormous advantages from these tools by saving time and minimizing mistakes, enabling them to concentrate on what truly matters: their core operational activities.
As one industry expert puts it, ‘A good performance evaluation provides a deep understanding of a system’s behavior.’ This is precisely what time management software can provide – a perspective into your daily activities, assisting you in comprehending what is most effective for your organization and where you can enhance.
Remember, it’s not just about managing your time; it’s about optimizing it to get the best out of your business. The appropriate rules for arranging, supported by the suitable technology, can result in notable economic advantages and a more equitable workload. So, take the time to assess your time management system and make the changes that can lead to greater operational success.

Optimizing Client Communication
Entrepreneurs today have the benefit of utilizing advanced scheduling technology that can revolutionize the way they interact with clients. Just imagine the case of Somerset Academies of Texas, where a variety of disjointed software systems led to inefficiencies and missed opportunities. By integrating more cohesive solutions, they streamlined operations and improved communication. Similarly, in our fast-paced corporate world, it’s essential to keep clients informed and engaged. Automated reminders and confirmations are just the tip of the iceberg. can be a game-changer, providing a touch of warmth in an otherwise digital interaction. These features not only improve the client experience but also save up valuable time, enabling entrepreneurs to concentrate on what they excel atâexpanding their enterprises. By utilizing effective tools, such as the ones exemplified by Hiscox, businesses can greatly enhance their ability to meet client expectations for timely and effective service, resulting in improved customer satisfaction. It’s not just about avoiding the frustration of forgotten appointments; it’s about creating a seamless and professional experience that clients will remember and appreciate.

Maximizing Efficiency with Advanced Features
Entrepreneurs are frequently searching for resources that can enhance the efficiency of the enterprise. Sophisticated features in are not just extra features; they are potent resources that can revolutionize operations. For instance, waitlist management capabilities can dynamically adjust to customer flow, ensuring that no opportunity for service is missed. Recurring appointments are a boon for regular client engagements, automating what used to be a manual setup process each time.
Furthermore, resource allocation features in software for organizing appointments guarantee that each appointment is paired with the suitable resources, whether it’s a conference room for a corporate event or a specific piece of equipment for a service. These features are not just about keeping a calendar; they’re about optimizing your entire operational workflow. Consider the example of Somerset Academies of Texas, where the integration of different systems into a unified framework for organizing tasks and activities saved time and resources, or how Delivery Hero streamlined their IT service delivery to prevent employees from being locked out of accounts, thereby improving overall productivity.
In the competitive environment, companies such as Your Mates Brewery have utilized comparable resources to arrange inventory and handle raw material requirements, resulting in substantial labor cost reductions. This is the type of operational transformation that advanced features for planning can bring about. It’s no wonder that solutions like GanttPRO are gaining traction in industries like construction for their ability to prevent project delays and enhance visibility across tasks.
As the market for productivity tools continues to develop, with predictions indicating that millions of knowledge workers will adopt new technology like Microsoft 365 Copilot by 2024, companies have much to gain from embracing these advanced planning tools. By doing so, they not only enhance their current operations but also lay down the infrastructure for scalable growth and streamlined processes, ready to meet the demands of an ever-changing commercial environment.
Troubleshooting Common Issues
Navigating the bustling realm of scheduling software can sometimes bring a few hiccups along the way. But don’t let that get you down! For instance, consider the story of Delivery Hero, a global delivery platform, where a simple account lockout could leave an employee stranded for 35 minutes. Now, that’s a lot of time for an enterprise where every second matters! By streamlining their recovery process, they managed to save around 200 hours a month—talk about a time-management win!
Similarly, let’s take a leaf out of the book of that focus on aligning people, processes, and technologies. They use a combination of business architecture and human-centered design to boost operational performance. This means when you encounter a problem with your scheduling program, keep in mind that most systems can recover, especially with the appropriate support and backup solutions.
Now, let’s not forget the sage advice from Douglas Adams, “Don’t Panic!” It’s vital to keep a cool head. Note what you were doing before the problem occurred because this insight can be golden for tech support to troubleshoot the issue swiftly. And with the rise of cloud applications, losing broadband can feel like losing your lifeline. But fear not, as even small hiccups can be an opportunity to innovate and find new solutions that keep your company ticking.
In the grand scheme of things, every entrepreneur needs to have a bit of a sales mindset—after all, selling is essentially explaining the logic and benefits of a decision. And when it comes to selecting the appropriate time management tool, it’s all about discovering the one that suits your distinctive enterprise rhythm. So, whether you’re a digital nomad or running a bustling enterprise, remember that there’s a perfect planning solution out there for you. And if you do hit a snag, take a breath, assess, and reach out—help is often just a call or click away!

Optimizing Business Scheduler Software for Different Industries
Tailoring business scheduler software to the distinct necessities of varied industries can be a game-changer. For example, Dynamon’s SaaS platform, together with their consulting and training services, has enabled companies to rethink their time management strategies, resulting in significant economic benefits. By actively engaging in the allocation of staff and expertise across shifts, organizations have optimized their operations, aligning with the intricacies of vacation planning and operational requirements.
Meanwhile, the presents a virtual assistant that utilizes combinatorial optimization. This technology considers an array of elements, including pricing and travel, to craft the ultimate schedule that aims to maximize profits. Such innovation stands out by offering solutions that leverage AI in ways traditional scheduling applications may not.
In the beauty industry, companies like Benefit Cosmetics have revolutionized their appointment processes through WhatsApp integration, allowing customers to adjust or cancel bookings with ease. This advancement signifies a shift towards accommodating the digital expectations of consumers, providing a seamless, interactive, and highly responsive service experience.
With the productivity market expanding, encompassing everything from administrative to creative applications, it’s clear that the right scheduler can make a significant impact. Whether you’re managing a small team or a sprawling enterprise, the key lies in choosing software that’s user-friendly, scalable, and integrates seamlessly with your existing systems. As the market evolves, highlighted by key players like Zoom and Cisco, the importance of selecting a scheduler that aligns with your business’s unique demands has never been greater.
Conclusion
In conclusion, finding the right business scheduler software is crucial for entrepreneurs. These tools automate appointment scheduling, enhance operational efficiency, and improve customer experiences. With the advent of AI and open-source technology, schedulers offer customization and scalability to meet individual and organizational needs.
Key features to consider include employee availability management, seamless time-off requests, and efficient time tracking. Usability, accessibility, and integration with other tools and calendars are also essential for a positive user experience.
Security and privacy should not be compromised, ensuring data encryption and secure server storage. Implementing scheduling rules and optimizing client communication are vital for efficient operations and a seamless client experience.
Advanced features like recurring appointments and resource allocation optimize workflows and boost efficiency. Troubleshooting common issues can be resolved with the right support and backup solutions.
Different industries have unique scheduling needs, and software should be tailored accordingly. Customization, innovation, and industry-specific solutions demonstrate the potential for optimization in various sectors.
Ultimately, entrepreneurs should find a scheduler that aligns with their business rhythm and needs. With the right software in place, they can optimize time management, increase productivity, and streamline their business processes.
Find the perfect scheduler for your business today!
Frequently Asked Questions
What is business scheduler software?
Business scheduler software is a digital tool designed to manage appointments, track employee availability, and streamline scheduling processes. It helps businesses improve operational efficiency and customer experience by automating scheduling tasks.
Who can benefit from using scheduler software?
Scheduler software can benefit a wide range of users, including entrepreneurs, small business owners, NGOs, and multinational corporations. It is designed to cater to various needs, from individual freelancers to larger organizations.
What are the key benefits of using scheduler software?
Key benefits include: Time-saving: Automates appointment management, reducing the time spent on manual scheduling. Error reduction: Minimizes mistakes associated with manual time management. Scalability: Grows with your business, adapting to changing needs. Integration: Seamlessly integrates with existing tools and technology stacks.
What features should I look for in scheduler software?
When evaluating scheduler software, consider: Employee availability management, Time-off requests handling, Efficient tracking of time, User-friendly interface, Integration capabilities with other tools.
How does automated reminders and notifications enhance scheduling?
Automated reminders help prevent missed appointments and cancellations by sending reminders via email or text. This ensures clients are informed and can confirm or reschedule, improving operational flow and customer satisfaction.
Can scheduler software integrate with payment processing?
Yes, many scheduling tools offer payment integration features that allow clients to pay for services at the time of booking, streamlining transactions and reducing the need for manual invoicing.
What role does mobile compatibility play in scheduler software?
Mobile compatibility allows users to access and manage their schedules from smartphones and tablets, ensuring they can adjust plans on the go without missing critical appointments.
How can I assess my scheduling needs before choosing software?
Evaluate your operational requirements by considering factors like the size of your team, the volume of appointments, and specific features that align with your business model.
What are the security considerations when choosing scheduler software?
It is crucial to choose software that offers data encryption and secure storage to protect sensitive client information from cyber threats.
How can I troubleshoot common issues with scheduling software?
If issues arise, document what you were doing before the problem occurred and reach out for technical support. Many systems can recover from problems with the right support and backup solutions.
How does industry-specific tailoring of scheduler software impact its effectiveness?
Tailoring software to meet the specific needs of various industries can enhance its effectiveness by ensuring it addresses unique operational challenges and customer expectations.
What are some examples of popular scheduling tools?
Two notable examples are Cal.com and Acuity Scheduling. Both platforms offer robust functionalities that can help streamline scheduling processes for different business sizes and types.
Why is it important to stay updated with technological advancements in scheduling software?
Staying updated with advancements ensures that businesses leverage innovative features and tools that can enhance productivity, improve operational efficiency, and meet evolving customer demands.
